金融诈骗罪立案标准具体金额是多少?

下面我将为您详细梳理金融诈骗罪这一大类中几个主要罪名的立案标准,并总结其共同特征, 金融诈骗罪的核心构成要件(共同特征)在讨论具体罪名之前,首先要理解金融诈骗罪的几个核心特征,这些是所有金融诈骗行为入罪的基础:主观方面: 必须是故意,并且具有非法占有目的,这是区分金融诈骗罪与一般金融纠纷(如贷款后因...

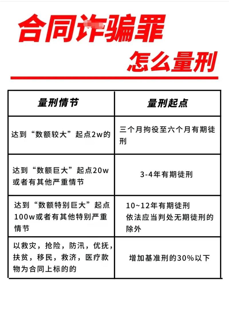
合同诈骗数额特别巨大,如何认定与量刑?

合同诈骗罪“数额特别巨大”:量刑标准、辩护要点与全流程深度解析(2024更新)在市场经济活动中,合同是保障交易安全、明确双方权利义务的重要法律文件,一些不法分子却利用合同这一合法形式,掩盖其非法占有目的,实施诈骗行为,给当事人造成巨额经济损失,“合同诈骗罪数额特别巨大”作为该罪名的最高量刑档次,不仅...

山东诈骗罪立案标准金额是多少?

诈骗罪的立案标准,全国性的法律规定是基础,山东省在此框架下有更具体的指导意见和操作细则, 全国统一立案标准(基础门槛)根据中国《刑法》第二百六十六条的规定,诈骗公私财物,数额较大的,构成诈骗罪,应予立案追诉,“数额较大”的起点:根据最高人民法院、最高人民检察院《关于办理诈骗刑事案件具体应用法律若干问...

信用卡诈骗罪量刑标准如何具体确定?

2024最新解读:信用卡诈骗罪量刑标准全解析(立案标准、量刑幅度、缓刑适用)** 本文由资深刑事律师团队深度解析信用卡诈骗罪的量刑标准,涵盖最新立案标准、不同量刑幅度的具体情节、缓刑适用条件及实用法律建议,旨在为面临信用卡债务困扰或被调查的个人提供清晰的法律指引,助您了解法律风险,正确应对,引言:信...

信用卡诈骗罪有哪些常见行为方式?

根据《中华人民共和国刑法》第一百九十六条的规定,信用卡诈骗罪是指以非法占有为目的,违反信用卡管理法规,利用信用卡进行诈骗活动,骗取财物,数额较大的行为,其具体行为方式主要分为以下四种,这四种方式是构成该罪的核心要件:第一种:使用伪造的信用卡这是指使用外观、技术特征等与真实信用卡完全相同或高度相似的假...

信用卡诈骗罪司法解释有何新变化?

信用卡诈骗罪是指以非法占有为目的,利用信用卡进行诈骗活动,数额较大的行为,其法律依据主要是《中华人民共和国刑法》第196条,而具体的定罪量刑标准则主要依赖于最高人民法院和最高人民检察院(简称“两高”)发布的司法解释,以下是信用卡诈骗罪司法解释的核心内容,分为几个关键部分进行解读:核心法律依据《中华人...

江苏合同诈骗罪量刑标准是怎样的?

需要强调的是,以下内容是根据《中华人民共和国刑法》、《最高人民法院、最高人民检察院关于办理诈骗刑事案件具体应用法律若干问题的解释》以及江苏省高级人民法院发布的《关于常见犯罪的量刑指导意见》实施细则等法律法规和司法实践整理而成的通用指导,具体案件的判决结果会由法院根据案件的具体情节、证据、被告人的认罪...

信用卡诈骗罪中的信用卡范围如何界定?

刑法意义上的“信用卡”等同于“银行卡”,它不仅包括我们常说的具有透支功能的贷记卡,也包括没有透支功能的借记卡、储蓄卡,甚至是预付卡(如某些预付费的借记卡),下面我将从法律依据、具体范围和司法实践三个方面来详细解释, 法律依据:核心在于“全国人民代表大会常务委员会的解释”这个问题的核心答案来自于立法机...

诈骗报案为何不立案?

公安机关“不立案”的常见原因“不立案”不等于公安机关不作为,很多时候是基于法律和证据的判断,主要原因通常有以下几类:证据不足,无法构成犯罪这是最常见的原因,诈骗罪是故意犯罪,需要证明行为人具有非法占有的目的,如果证据链条不完整,公安机关可能无法认定构成诈骗罪,缺乏主观故意证据:对方可能辩称这是“经济...

诈骗500元会判刑吗?

关于诈骗500元的判刑问题,需要从法律层面进行详细解释,诈骗500元通常不构成犯罪,不会被判刑,但会面临治安管理处罚,下面我将为您分步详细解释:第一步:区分违法与犯罪在中国法律体系中,一个行为是否构成犯罪,需要看其是否达到“刑事立案追诉标准”,诈骗罪也是如此,违法(行政案件):诈骗金额较小,未达到刑...