诈骗金额如何精准计算?

核心法律依据诈骗金额的计算主要依据中国的《中华人民共和国刑法》和最高人民法院、最高人民检察院的司法解释,尤其是《关于办理诈骗刑事案件具体应用法律若干问题的解释》, 金额的基本计算原则诈骗金额的计算,核心原则是“实际所得”,即诈骗分子最终非法占有的、可以自由支配的财物价值,既遂与未遂的区分这是计算金额...

集资诈骗罪与贷款诈骗罪如何区分?

下面我将从多个维度对两者进行详细的对比分析,核心定义与法律依据集资诈骗罪定义:指以非法占有为目的,使用诈骗方法非法集资,数额较大的行为,法律依据:《中华人民共和国刑法》第一百九十二条,核心:“非法集资”,即向社会公众(不特定多数人)吸收资金,承诺在一定期限内给出资人还本付息,贷款诈骗罪定义:指以非法...

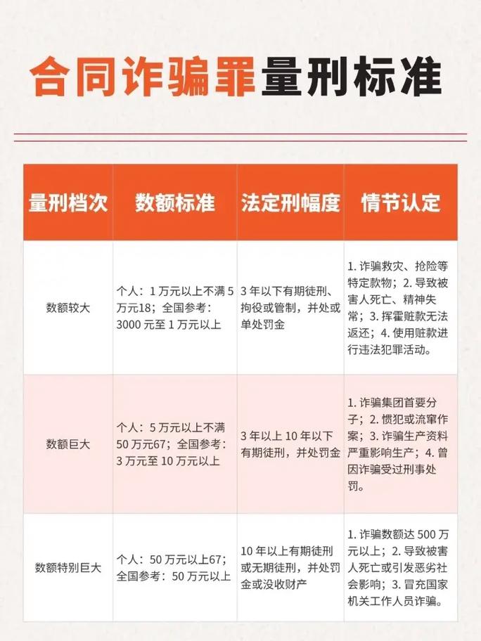
合同诈骗如何构成刑事诈骗?

合同诈骗罪是刑事诈骗罪的一种特殊形式,所有的合同诈骗罪,本质上都是诈骗罪,但它利用了“合同”这一特定的载体和手段,因此被《刑法》单独列出,规定了更具体的定罪量刑标准,下面我们从几个核心层面来解析这个问题:核心概念:它们是什么?刑事诈骗罪(诈骗罪)这是《刑法》中的一个基础罪名,指以非法占有为目的,使用...

推荐人参与诈骗是否构成诈骗罪?

这是一个非常好的问题,答案是:是的,诈骗推荐人通常属于诈骗行为,并且是诈骗活动中非常关键的一环,下面我将从法律、行为特征和实际案例等多个角度为您详细解释,为什么说诈骗推荐人是诈骗?在诈骗活动中,推荐人扮演着“信任桥梁”的角色,他们的存在,极大地降低了受害者的警惕性,提高了诈骗的成功率,法律上通常会将...

信用证诈骗与票据诈骗

信用证诈骗 vs 票据诈骗:律师深度解析,企业如何规避致命风险?** 揭露两大金融诈骗手段,提供实用防范策略与法律救济路径,守护企业资金安全,引言:暗流涌动的金融世界,你的企业“防火墙”够牢固吗?在全球化和电子商务蓬勃发展的今天,信用证与票据作为国际贸易和国内贸易中至关重要的支付工具,极大地促进了资...

电信诈骗是否构成诈骗罪?

是的,电信诈骗属于诈骗罪的一种,并且在司法实践中,它通常不是一个独立的罪名,而是被归类在《中华人民共和国刑法》中的诈骗罪(刑法第266条)项下进行惩处,我们可以从以下几个层面来理解这个问题:法律关系:是“手段”与“罪名”的关系诈骗罪:这是一个“大类”罪名,其核心法律定义是“以非法占有为目的,使用虚构...

诈骗犯拒不认罪,口供可信度几何?

这是一个非常常见且棘手的司法实践问题,当诈骗犯在口供中坚决否认诈骗行为时,司法机关并不会因此就束手无策,而是会启动一套完整的、以“证据为中心”的审查和认定程序,口供在刑事诉讼中只是证据的一种,而不是唯一的证据, 即使犯罪嫌疑人不承认,只要有其他确实、充分的证据能够形成完整的证据链,证明其犯罪事实,依...

诈骗还钱后,行为还构成诈骗罪吗?

这是一个非常好的问题,涉及到法律实践中一个关键的概念,诈骗的钱已经归还,通常会被认定为诈骗行为,但在最终的定罪量刑上会产生重大的、有利的影响,下面我们从法律角度详细拆解这个问题:犯罪的构成(为什么“还了”也构成诈骗?)诈骗罪的构成,核心在于行为人是否实施了“虚构事实、隐瞒真相”的行为,并使被害人因此...

诈骗与合同诈骗的案例

核心区别:一个关键点理解诈骗罪与合同诈骗罪的关键在于犯罪行为是否发生在签订、履行合同的过程中,并利用了合同这一形式,诈骗罪 (普通诈骗):是一个兜底性罪名,只要行为人以非法占有为目的,用虚构事实或者隐瞒真相的方法,骗取数额较大的公私财物,就构成诈骗罪,其手段多种多样,不限于合同,合同诈骗罪:是特殊罪...

合同诈骗 诈骗罪区别

合同诈骗罪是诈骗罪的一种特殊形式,它利用“合同”作为诈骗的工具和载体, 两者在核心行为(骗取财物)上是一致的,但在犯罪构成要件上,尤其是在“客观行为”和“犯罪主体”方面,存在显著差异,下面我将从多个维度进行详细对比,并辅以案例说明,以便您能清晰理解,核心定义诈骗罪(普通诈骗罪):指以非法占有为目的,...