中国离婚法律规定有哪些核心条款?
协议离婚和诉讼离婚。
协议离婚
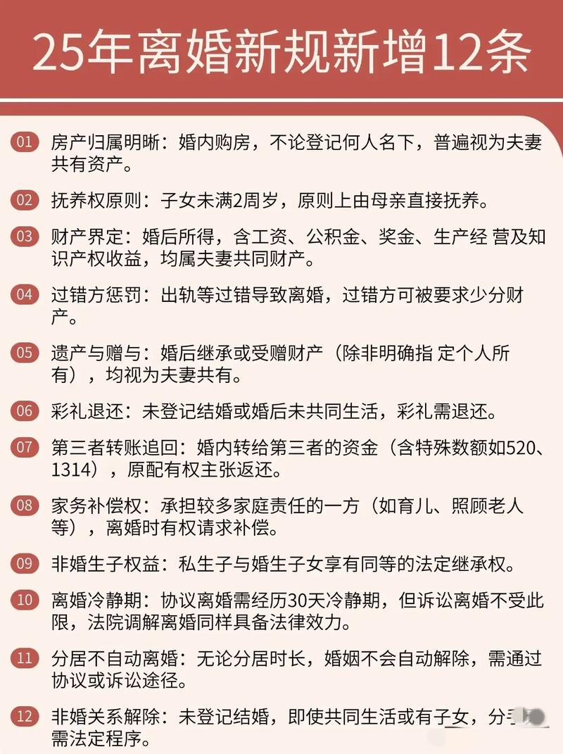
协议离婚,又称“登记离婚”,是指夫妻双方自愿离婚,并对子女抚养、财产分割、债务处理等问题达成一致意见,通过到婚姻登记机关办理离婚登记手续来解除婚姻关系。
适用条件
- 双方当事人具有完全民事行为能力。
- 双方确实是自愿离婚,意思表示真实。
- 已对子女抚养、财产和债务处理等事项协商一致,并形成书面《离婚协议书》。
办理流程
根据2025年1月1日生效的《民法典》,协议离婚流程分为两个阶段:
-
第一阶段:申请
- 地点:夫妻一方常住户口所在地的婚姻登记机关(民政局)。
- 所需材料:
- 双方的户口簿、身份证。
- 结婚证。
- 双方共同签署的《离婚协议书》(需载明双方自愿离婚的意愿,以及对子女抚养、财产和债务处理等协商一致的意见)。
- 受理:婚姻登记机关当场受理,并出具《离婚登记申请受理回执单》。
-
第二阶段:冷却期与发证
(图片来源网络,侵删)- 离婚冷静期:自婚姻登记机关收到离婚登记申请之日起30日内,任何一方不愿意离婚的,可以向婚姻登记机关撤回离婚登记申请,这个冷静期的设置旨在给冲动离婚的夫妻一个缓冲和反思的机会。
- 期限届满后:在30日冷静期届满后的下一个30日内(总共60天内),双方必须共同亲自到婚姻登记机关申请发给离婚证。
- 如果在第二个30日内没有共同去申请,则视为撤回离婚登记申请。
- 如果一方在第二个30日内反悔,不愿意去,则离婚程序终止。
- 发证:婚姻登记机关查明双方确实是自愿离婚,并已对子女抚养、财产和债务等问题达成一致的,予以登记,发给离婚证。
协议离婚的撤销
如果在离婚冷静期内撤回申请,或者在冷静期届满后未共同申请发证,离婚程序即终止,如果已经拿到离婚证,任何一方在办理离婚登记手续后一年内,就财产分割问题反悔,请求变更或者撤销财产分割协议的,可以向人民法院提起诉讼,但法院在审理时,未发现订立财产分割协议时存在欺诈、胁迫等情形的,会依法驳回诉讼请求。
诉讼离婚
诉讼离婚是指夫妻一方要求离婚,而另一方不同意,或者双方虽同意但对子女抚养、财产分割等问题无法达成一致,由一方向人民法院提起离婚诉讼,由法院通过判决或调解的方式解除婚姻关系。
适用条件
- 一方要求离婚,另一方不同意。
- 双方都同意离婚,但对子女抚养、财产分割等问题存在争议。
- 虽然双方都同意,但不满足协议离婚的形式要件(如一方无法亲自到场等)。
诉讼流程
- 起诉:向被告住所地或经常居住地的基层人民法院提交起诉状、身份证、结婚证等材料。
- 调解:法院在审理离婚案件时,必须先行调解,调解是离婚诉讼的必经程序,如果调解成功,可以达成《调解书》,经双方签收后,与判决书具有同等法律效力。
- 审理与判决:如果调解失败,法院会进入审理程序,法院会根据法律规定和证据,对是否准予离婚、子女抚养权归属、财产分割、债务承担等问题作出判决。
判决离婚的法定理由
法院判决离婚的核心标准是“夫妻感情确已破裂”,根据《民法典》第一千零七十九条,有下列情形之一,调解无效的,应当准予离婚:
- 重婚或者与他人同居。
- 实施家庭暴力或虐待、遗弃家庭成员。
- 有赌博、吸毒等恶习屡教不改。
- 因感情不和分居满二年。
- 其他导致夫妻感情破裂的情形(如一方被判刑、严重伤害夫妻感情等)。
- 一方被宣告失踪,另一方提起离婚诉讼的,应当准予离婚。
特别说明:在第一次提起离婚诉讼时,如果原告不能提供充分证据证明夫妻感情“确已破裂”(如上述法定情形),而被告又坚决不同意离婚,法院通常会判决不准离婚,其目的在于给予双方一个修复关系的机会,但原告可以在6个月后再次提起离婚诉讼,此时法院判决离婚的可能性会大大增加。
离婚的法律后果(无论哪种方式)
子女抚养
- 哺乳期内的子女:原则上随哺乳的母亲生活。
- 哺乳期后的子女:由双方协议;协议不成的,由人民法院根据子女的权益和双方的具体情况判决,遵循“最有利于未成年子女”的原则。
- 抚养费:不直接抚养子女的一方,有负担能力时,应负担必要的抚养费(包括生活费、教育费、医疗费),具体数额由双方协商或法院判决,一般为其月收入的20%-30%。
财产分割
-
共同财产:夫妻在婚姻关系存续期间所得的下列财产,为夫妻的共同财产,归夫妻共同所有:
- 工资、奖金、劳务报酬;
- 生产、经营、投资的收益;
- 知识产权的收益;
- 继承或受赠的财产(但遗嘱或赠与合同中确定只归一方的除外);
- 其他应当归共同所有的财产。
- 分割原则:离婚时,夫妻的共同财产由双方协议处理;协议不成的,由人民法院根据财产的具体情况,按照照顾子女、女方和无过错方权益的原则判决。
-
个人财产:一方的婚前财产;一方因受到人身损害获得的赔偿或者补偿;遗嘱或者赠与合同中确定只归一方的财产;一方专用的生活用品等,为夫妻一方的个人财产,离婚时不予分割。
债务处理
- 共同债务:为夫妻共同生活所负的债务,以及夫妻共同签名所负的债务,属于夫妻共同债务,应当共同偿还。
- 个人债务:一方在婚前所负的债务;一方未经对方同意,擅自资助与其没有扶养义务的亲朋所负的债务等,属于个人债务,由一方自己偿还。
特别情况:军人和外国人的离婚
- 军人离婚:如果军人一方不同意离婚,且其没有重大过错,法院通常不会判决离婚,以保护军人的婚姻稳定,但如果军人一方同意离婚,或者其有重大过错(如重婚、家暴等),则可以离婚。
- 一方为外国人:离婚程序与普通中国公民相同,但可能涉及涉外婚姻的法律适用问题,以及身份证明文件的公证、认证等程序,情况会更复杂。
| 项目 | 协议离婚 | 诉讼离婚 |
|---|---|---|
| 适用条件 | 双方自愿,对子女、财产等无争议 | 一方要求,另一方不同意;或有争议 |
| 核心流程 | 申请 → 30天冷静期 → 30天内共同领证 | 起诉 → 法院调解 → 审理 → 判决 |
| 耗时 | 最快31天(冷静期+1天领证),最长60天 | 通常3-6个月,复杂的可能更长 |
| 法律后果 | 双方协商一致,具有法律效力 | 由法院判决或调解,具有强制执行力 |
| 关键点 | 必须双方共同到场,体现“意思自治” | 法院审查“感情是否破裂”,保护弱势方 |
希望这份详细的解读能帮助您全面了解中国的离婚法律规定,在实际操作中,情况可能非常复杂,建议在处理具体事务时咨询专业的婚姻法律师。
作者:99ANYc3cd6本文地址:https://nbhssh.com/post/5958.html发布于 今天
文章转载或复制请以超链接形式并注明出处宁波恒顺财经知识网



