合同诈骗罪指导性案例如何认定关键要件?

核心指导性案例列表以下案例中,第62号、第64号、第96号、第139号 是与合同诈骗罪直接相关的最重要指导性案例,第103号案例虽然罪名是非法吸收公众存款罪,但其关于“非法占有目的”的认定方法,对合同诈骗罪的审理具有极强的参考价值,案例编号案例名称核心争议焦点核心裁判要旨指导案例 62 号王NonN...

合同诈骗罪直接责任人如何认定?

合同诈骗罪的“直接责任人”通常是指在合同诈骗犯罪活动中,具体策划、组织、指挥或者积极参与实施诈骗行为,对犯罪结果的产生起决定性、关键性作用的主犯,就是整个诈骗活动的“大脑”、“主心骨”和“主要执行者”,他们不仅是犯罪的参与者,更是犯罪的核心驱动者,法律依据:谁是“直接责任人”?在刑法中,对犯罪参与人...

合同诈骗罪与经济纠纷如何区分?

经济纠纷:是民事领域的争议,属于“人民内部矛盾”,核心是“钱没给到位”或“货没对版”,合同诈骗罪:是刑事犯罪,属于“敌我矛盾”,核心是“从一开始就没打算履约,以非法占有为目的”,下面我将从多个维度进行详细对比,并提供一个简单的判断标准,核心区别:主观目的这是区分两者最根本、最核心的标准,维度合同诈骗...

诈骗犯的银行卡是谁的

深度揭秘:诈骗犯的银行卡到底是谁的?法律视角与风险防范全解析你以为的“安全卡”,可能早已成为犯罪帮凶!)引言:当“银行卡”遇上“诈骗犯”,我们该如何自处?在数字化时代,银行卡已成为我们日常生活中不可或缺的支付工具,当这张小小的塑料卡片与“诈骗犯”三个字联系在一起时,它便不再是单纯的金融工具,而是可能...

四川润通诈骗最新消息

核心事件定性:涉嫌非法集资案件性质2023年8月,南充市公安局嘉陵分局发布通报,正式认定四川润通集团涉嫌非法吸收公众存款(后升级为非法集资),并立案侦查,该公司通过旗下“润通财富”等平台,以高息理财、股权投资、养老产业项目为名,向社会公众非法吸收资金,涉案金额巨大,波及全国多地投资者,实际控制人被批...

诈骗罪还是非法经营罪

这是一个非常常见且重要的法律问题,诈骗罪和非法经营罪在司法实践中有时容易混淆,因为某些非法经营行为(如非法集资、非法证券业务)也具有“欺骗”的表象,但它们的法律构成要件、保护法益和核心特征有本质区别,可以这样理解:诈骗罪: 核心是“骗钱”,行为人通过虚构事实、隐瞒真相,让被害人陷入错误认识,从而“自...

诈骗案三月无进展,真相何时水落石出?

非常理解您焦急和担忧的心情,诈骗案件在报案后三个月没有消息,这种情况确实比较常见,但这绝不意味着案件被遗忘或没有进展,下面我为您详细分析一下可能的原因,以及您可以采取哪些积极的行动来跟进案件,为什么三个月没消息?公安机关处理案件有严格的流程和时限,诈骗案件由于涉及环节多、取证难度大,通常进展不会像普...

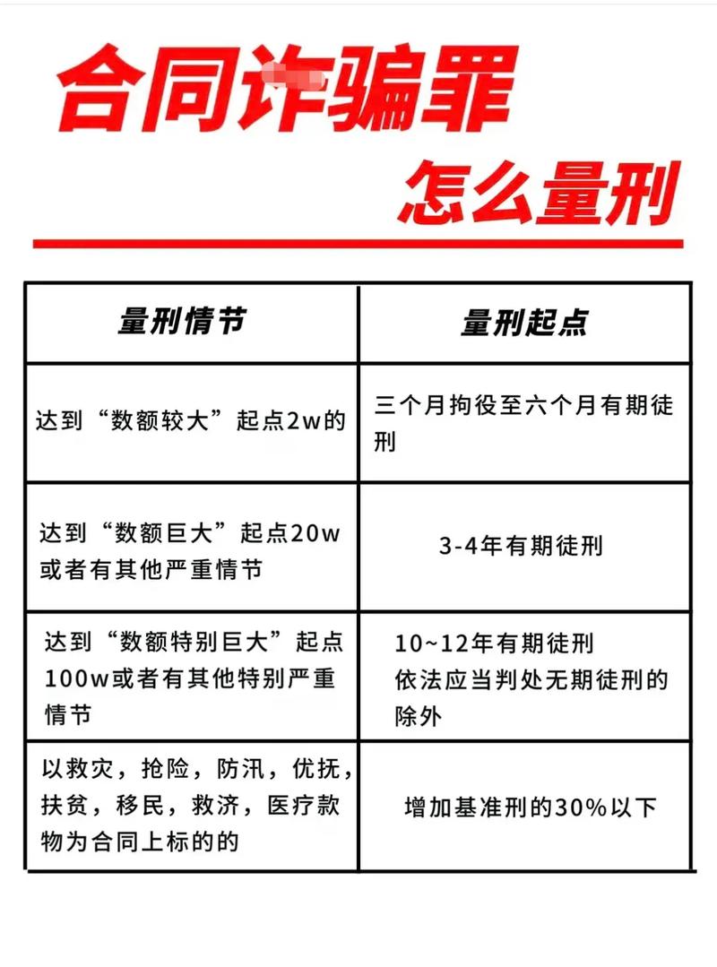
四川合同诈骗罪金额标准是什么?

合同诈骗罪的立案标准和量刑标准主要依据全国性的法律规定,即《中华人民共和国刑法》,但由于中国幅员辽阔,各省、自治区、直辖市会根据本地经济发展水平,在最高法和最高检的指导下,制定出具体的执行标准,四川省的金额标准就是在此基础上确定的,核心要点是:合同诈骗罪的金额直接决定了案件的性质(是否构成犯罪)和刑...

四川合同诈骗罪数额标准是多少?

中国的刑事犯罪立案和量刑标准通常由“两高”(最高人民法院、最高人民检察院)联合发布司法解释,各省、自治区、直辖市可以根据本地区的经济社会发展状况,在规定的幅度内确定具体的执行标准,四川省目前执行的数额标准,主要依据是《四川省高级人民法院、四川省人民检察院关于常见犯罪的量刑指导意见实施细则》以及相关的...

贷款诈骗与普通诈骗有何本质区别?

诈骗 就像是 “犯罪”,是一个非常宽泛的概念,贷款诈骗 就像是 “抢劫”,是“犯罪”中的一种具体形式,下面我们从几个维度来详细解释它们的区别和联系,核心定义诈骗定义:指以非法占有为目的,使用虚构事实或者隐瞒真相的方法,骗取数额较大的公私财物的行为,核心特征:主观目的:非法占有他人财物,客观手段:通过...