诈骗案立案后取保候审

什么是取保候审?取保候审是中国《刑事诉讼法》规定的一种刑事强制措施,它不是“无罪释放”,也不是“案件了结”,而是一种“在保证人或者缴纳保证金的前提下,暂时不予羁押,等待侦查、起诉和审判”的制度,对于涉嫌诈骗的犯罪嫌疑人来说,一旦被取保候审,就意味着可以从看守所里出来,回到家里正常生活,但需要遵守一系...

合同诈骗罪能判缓刑吗?

法律规定的硬性条件和案件的具体情节,下面我将为您详细拆解这个问题, 缓刑的法定前提条件(硬性门槛)根据《中华人民共和国刑法》第七十二条的规定,适用缓刑必须同时满足以下三个基本条件:被判处拘役或者三年以下有期徒刑:这是最核心、最硬性的指标,对于合同诈骗罪而言,只有当诈骗数额未达到“巨大”标准,或者虽然...

诈骗罪十一万民事诉讼

对于11万元的诈骗案,刑事追责(由检察院提起公诉)和民事追偿(您作为被害人提起诉讼)是并行不悖的,刑事案件的判决结果,尤其是对赃款赃物的处理,对您的民事追偿有决定性影响,第一部分:刑事追责(由公检法机关主导)当您被骗11万元后,首先应该做的且最有效的一步是立即报警,为什么是刑事追责?金额巨大:根据中...

浙江省诈骗罪司法解释

相反,浙江省的司法实践主要依据国家层面的法律和司法解释,并结合本省的经济发展水平和犯罪特点,通过发布会议纪要、指导意见、典型案例等形式,对本省法院和检察院在处理诈骗罪案件时的具体适用问题进行统一和规范,以下我将为您梳理和解读在浙江省处理诈骗罪案件时,需要遵循和参考的核心法律依据、地方性司法文件以及实...

诈骗金额两万判多少年

这是一个非常严肃的法律问题,根据中国《刑法》和相关司法解释,诈骗金额两万元人民币属于“数额较大”,通常会面临刑事处罚,核心结论:诈骗两万元,一般会被判处三年以下有期徒刑、拘役或者管制,并处或者单处罚金,最终的刑期会受到多种因素的影响,并非一个固定的数字,下面我将为您详细拆解法律规定和影响量刑的关键因...

什么情况下属于诈骗罪

什么是诈骗罪?诈骗罪,是指以非法占有为目的,使用虚构事实或者隐瞒真相的方法,骗取数额较大的公私财物的行为,你想骗我的钱,并且用欺骗的手段真的骗到了”,构成诈骗罪的四个核心要件要判断一个行为是否构成诈骗罪,必须同时满足以下四个条件,缺一不可:主观要件:以非法占有为目的这是诈骗罪最核心、最本质的特征,行...

诈骗罪60万判多少年

根据中国《刑法》的相关规定,诈骗60万元属于数额特别巨大,将面临非常严厉的刑事处罚,以下是详细的法律分析和刑期预估: 法律依据《中华人民共和国刑法》第二百六十六条【诈骗罪】基本规定:诈骗公私财物,数额较大的,处三年以下有期徒刑、拘役或者管制,并处或者单处罚金,数额巨大:数额巨大或者有其他严重情节的,...

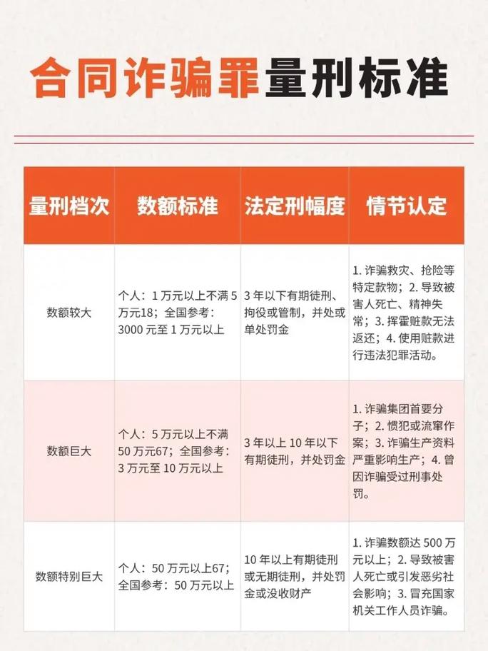
合同诈骗罪的数额范围

法律依据合同诈骗罪的数额标准主要依据以下法律和司法解释:《中华人民共和国刑法》第二百二十四条:规定了合同诈骗罪的构成和量刑档次,《最高人民法院、最高人民检察院关于办理诈骗刑事案件具体应用法律若干问题的解释》(法释〔2011〕7号):这是最核心的司法解释,明确了诈骗罪(包括合同诈骗罪)的数额标准, 全...

一般诈骗罪立案标准具体金额是多少?

立案标准的核心是“数额”和“情节”,下面我将为您详细拆解,核心法律依据:刑法条文我们来看《中华人民共和国刑法》对诈骗罪的基本规定:《刑法》第二百六十六条【诈骗罪】诈骗公私财物,数额较大的,处三年以下有期徒刑、拘役或者管制,并处或者单处罚金;数额巨大或者有其他严重情节的,处三年以上十年以下有期徒刑,并...

合同诈骗案无罪辩护的核心依据是什么?

[被告人姓名] 涉嫌合同诈骗罪一案的无 罪 辩 护 词尊敬的审判长、审判员:[律师事务所名称] 依法接受本案被告人 [被告人姓名] 的委托,并经其本人同意,指派我担任其一审辩护人,在开庭前,我认真查阅了本案的卷宗材料,会见了被告人,并参加了今天的庭审,现根据事实和法律,发表如下无罪辩护意见,恳请合议...