中国离婚法律规定有哪些核心条款?

协议离婚和诉讼离婚, 协议离婚协议离婚,又称“登记离婚”,是指夫妻双方自愿离婚,并对子女抚养、财产分割、债务处理等问题达成一致意见,通过到婚姻登记机关办理离婚登记手续来解除婚姻关系,适用条件双方当事人具有完全民事行为能力,双方确实是自愿离婚,意思表示真实,已对子女抚养、财产和债务处理等事项协商一致,...

发包人与承包人法律责任如何划分?

下面我将从责任基础、主要责任类型、法律后果及风险防范四个方面,为您详细解析发包人与承包人的法律责任, 责任基础:法律依据双方的法律责任主要源于以下几个方面:《中华人民共和国民法典》:这是最核心的法律依据,特别是合同编中的“建设工程合同”一章(第十八章,第788-806条),明确规定了双方的权利义务和...

法律条文具体适用情形如何界定?

双引号用于“直接引用”在中文写作中,双引号(“ ”)主要用于直接、逐字地引用他人的原话、法律条文、文件内容等,这是最基本、最核心的用法,何时使用双引号引用法律条文?当你需要原封不动地、一字不差地展示法律条文的具体内容时,必须使用双引号,示例:根据《中华人民共和国民法典》第一千零一十二条规定:“自然人...

企业法律顾问最新政策有哪些新变化?

需要明确的是,目前中国并没有出台一个名为“《企业法律顾问最新政策》”的单一、全新的法律法规,所谓的“最新政策”是一个综合性的概念,它体现在以下几个层面:国家顶层设计的法律更新行业主管部门(司法部、国资委等)的指导意见和改革方向关键领域的专项法律法规对企业法务工作提出的新要求数字化、国际化背景下对法务...

微信合同具法律效力吗?

当然有,微信合同(或称通过微信达成的电子合同)具有法律效力,受法律保护,这已经不是一个新的法律问题,而是随着互联网技术发展,法律早已明确承认和规范的事实,下面我将从法律依据、有效性条件、注意事项以及如何增强法律效力几个方面,为您详细解释, 法律依据:为什么微信合同有效?微信合同本质上是一种电子合同,...

民事判决书法律效果如何界定与实现?

核心法律效果:既判力这是民事判决书最根本、最核心的法律效果,定义:既判力,又称“实质上的确定力”,是指法院作出的生效判决,对于该判决所确定的诉讼标的(即当事人之间争议的民事权利义务关系)产生了终局性的判定效力,这种效力使得该判决所确定的内容,成为最终的法律事实,当事人双方和法院都必须遵守,主要体现(...

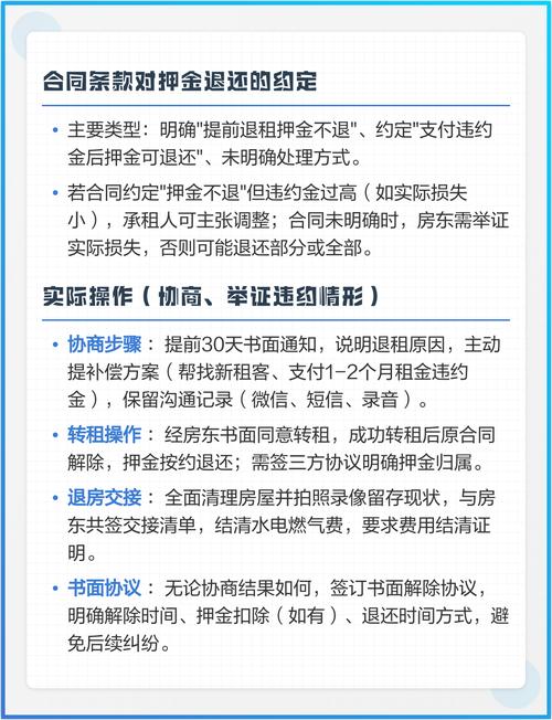
租房子没签合同,法律如何保障权益?

当然有法律!这是一个非常重要的问题,核心结论:即使没有签订书面的租赁合同,只要双方存在事实上的租赁关系,法律依然保护双方的合法权益,法律上,这种关系被称为 “不定期租赁” 或 “事实租赁”,这并不意味着租房行为不受约束,相反,它受到《中华人民共和国民法典》中关于租赁合同相关条款的保护,下面我为您详细...

粉尘污染国家法律具体如何规定?

核心法律框架这是所有粉尘污染防治法规的“母法”,确立了基本原则和制度,《中华人民共和国环境保护法》地位:环境保护领域的基础性、综合性法律,:第42条:排放污染物的企业事业单位和其他生产经营者,应当采取措施,防治在生产建设或者其他活动中产生的粉尘等对环境的污染和危害,确立了“谁污染,谁治理”的原则,要...

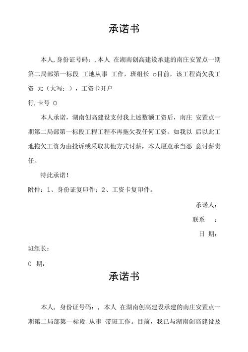
承诺书如何写才具法律效力?

下面我将从核心要素、写作结构、注意事项以及一个完整范本四个方面,详细为您解答如何撰写一份有法律效力的承诺书, 一份有效承诺书的核心要素(必备条件)要使承诺书具备法律效力,必须满足以下几个基本条件,缺一不可:当事人具备相应的民事行为能力成年人: 年满18周岁的精神正常的成年人,可以独立签署承诺书,未成...

中国法律法规信息系统如何便捷查询与使用?

什么是中国法律法规信息系统?中国法律法规信息系统是指一个由国家立法机关、司法机关和行政机关建立和维护的,用于发布、查询、检索和解释中国现行有效法律、法规、规章及其他规范性文件的官方信息平台集合,其核心目标是:公开透明:保障公民、法人和其他组织的知情权,统一权威:提供最准确、最官方的法律文本,避免信息...