法律术语包括哪些内容

按法律部门划分这是最常见、最基础的划分方式,与国家的法律体系相对应,宪法与行政法术语这类术语涉及国家根本制度和政府权力运作,宪法: 国体、政体、基本权利、国家机构、人民代表大会、国务院、违宪审查等,行政法: 行政行为、行政许可、行政处罚、行政强制、行政复议、行政诉讼、行政主体、行政相对人、抽象行政行...

情侣打架法律怎么处理

法律上如何定性情侣打架?情侣之间的打架行为,根据其性质和后果,可能被定性为以下几种情况,从轻到重排列:民事纠纷 (最常见)如果打架行为情节轻微,没有造成严重后果,只是轻微推搡、拉扯,造成轻微的皮外伤、软组织挫伤,没有构成轻伤或更严重的伤害,处理方式:报警处理: 一方或双方报警后,警方会出警进行调解,...

法律要素具体包含哪些核心内容?

最主流和通行的观点是“三要素说”,即任何一个完整的法律规范都由假定(条件)、处理(行为模式)和制裁(后果)三个要素构成,下面,我将为您详细解释这三个要素,并补充介绍一些其他重要的法律要素视角, 核心三要素说(最经典和通用的理论)这是由奥地利法学家凯尔森(Hans Kelsen)和纯粹法学派发展并广为...

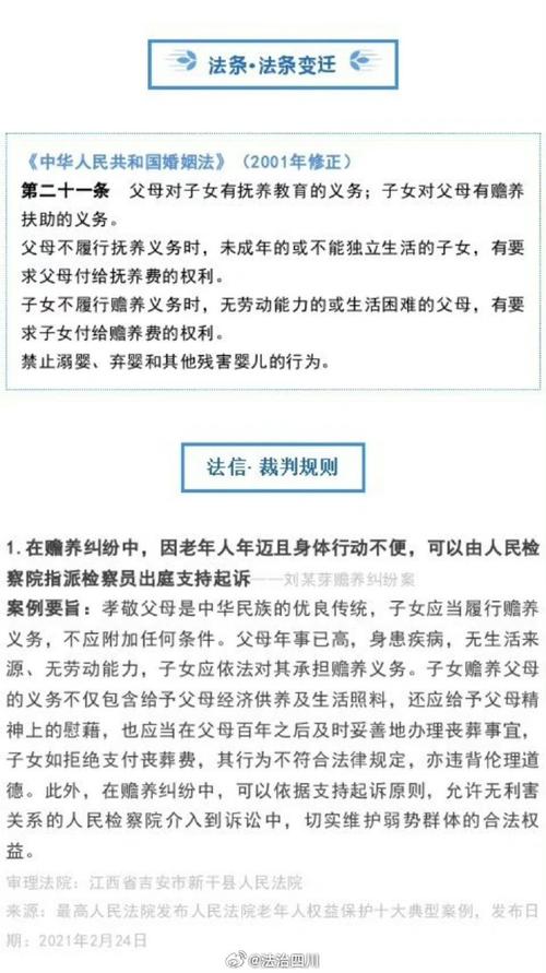
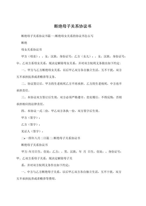
断绝姐弟关系法律程序具体如何操作?

核心结论先行在中国大陆的法律层面,姐弟关系(亲属关系)是无法通过任何法律程序来“断绝”的,中国的法律体系没有“断绝亲属关系”这一概念,亲属关系是基于血缘或法律拟制(如收养)而产生的,具有天然的、不可分割的属性,这种关系不会因为个人的一纸声明、协议或法院的判决而消失, 为什么法律上不能“断绝”亲属关系...

法律途径要账流程具体步骤是怎样的?

前期准备阶段 -> 诉讼阶段 -> 执行阶段,第一阶段:前期准备阶段 (打官司前的基础工作)这是整个流程中最关键的一步,准备得越充分,后续的法律程序就越顺利,胜算也越大,收集和整理证据 (核心中的核心)证据是法院认定事实、支持你诉求的唯一依据,你需要准备以下几类证据:证明债权债务关系存在的证据:借条...

工程居间费标准,法律如何界定?

在中国法律体系中,没有一部法律或法规对“工程居间费”规定一个统一的、固定的“收费标准”或“费率”,工程居间费(在实践中也常被称为“中介费”、“介绍费”)的确定,主要遵循“意思自治”原则,即由委托方(发包方或承包方)和居间人(中介方)在平等自愿的基础上,通过协商来确定,这并不意味着工程居间费可以随意设...

装修公司甲醛超标,法律如何维权?

核心法律依据处理装修甲醛超标问题主要依据以下几部法律法规:《中华人民共和国民法典》合同编: 您与装修公司签订的《装修合同》是核心依据,装修公司有义务按照合同约定和国家标准,提供符合居住安全标准的装修服务,甲醛超标属于严重的质量违约,侵权责任编: 装修材料释放的甲醛污染了您的居住环境,影响了您的身体健...

企业如何有效防范法律风险?

以下我将从核心理念、关键领域、实施步骤三个维度,为您提供一个全面、可操作的企业法律风险防范指南, 核心理念:从“救火”到“防火”企业必须首先转变观念,将法律工作从被动的“事后救火”(打官司、处理危机)转变为主动的“事前防火”(预防风险、创造价值),高层重视,融入战略:法律风险防范不是法务部门一个人的...

感情纠纷,法律如何介入?

这是一个非常重要且常见的问题,法律处理感情纠纷的核心原则是:法律不调整感情本身,只调整因感情关系而产生的、具有法律意义的财产和人身关系,法律无法强迫你爱或不爱一个人,但它可以解决分手、离婚后钱怎么分、孩子归谁、以及对方是否家暴等问题,下面我将根据感情纠纷的不同阶段和类型,详细解释法律是如何介入和处理...

哪些人被禁止从事法律职业?

这些规定旨在确保法律职业队伍的纯洁性、公正性和专业性,维护司法公信力,以下是明确禁止从事法律职业的主要情形,我将它们分为几个类别以便理解: 核心禁止性规定(适用于所有法律职业人员)这些是“一票否决”的条件,只要存在其中之一,就绝对不能担任法官、检察官、律师或公证员,因犯罪受过刑事处罚的解读:这是最基...