公安机关以诈骗罪立案,标准是什么?

公安机关立案后会发生什么?(案件流程)立案是刑事程序的起点,一旦以诈骗罪立案,公安机关将依法展开侦查工作,整个流程大致可以分为以下几个阶段:第一阶段:侦查阶段(公安机关主导)这是案件的核心调查阶段,目标是收集证据,查明犯罪事实,抓获犯罪嫌疑人,立案侦查: 公安机关会成立专案组,指派专门的侦查人员负责...

诈骗多少钱才构成诈骗罪?

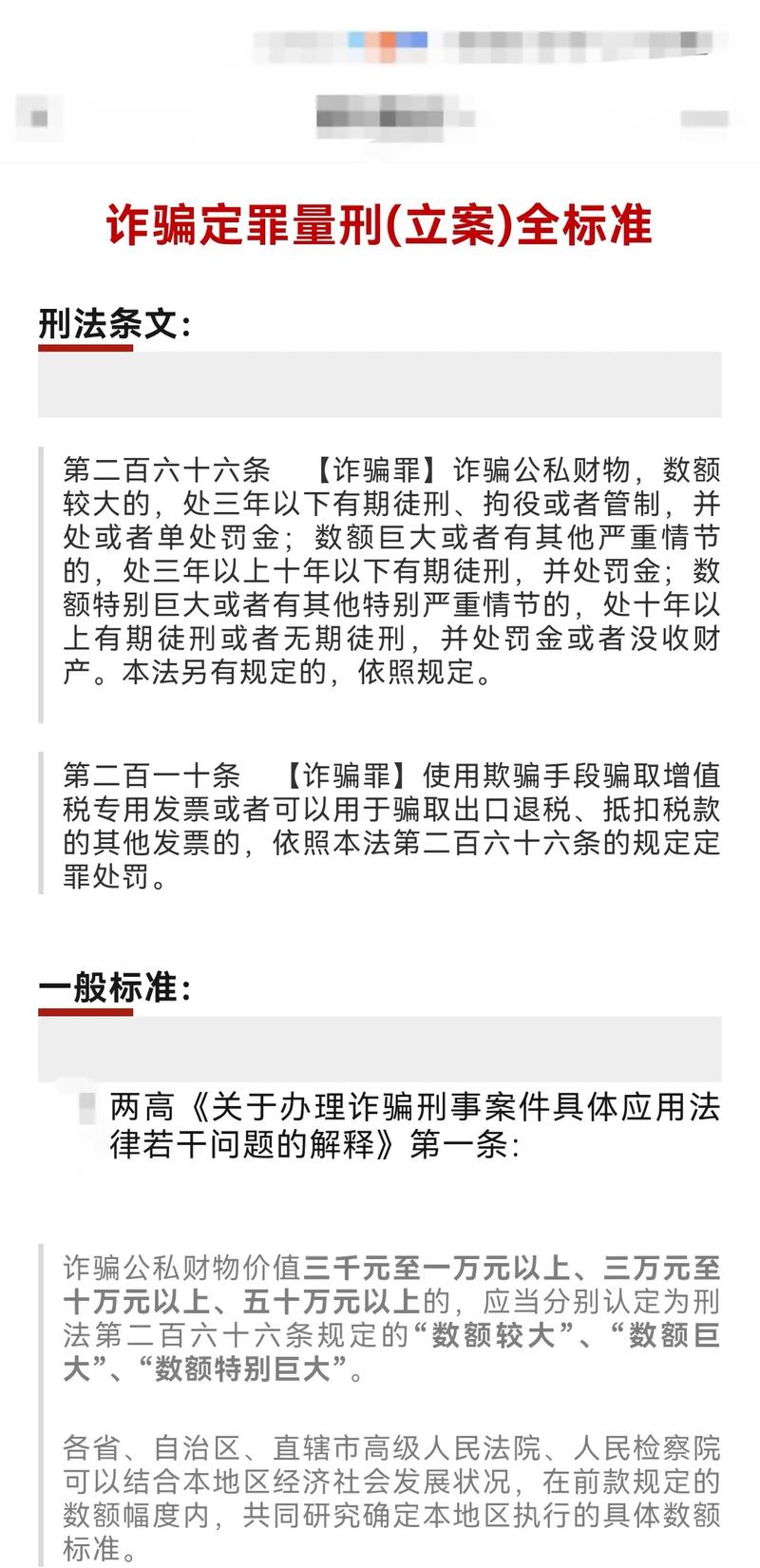
这是一个非常重要且常见的问题,诈骗罪的立案标准并不是一个固定的数字,而是根据诈骗金额、情节严重程度等因素综合判断的,根据中国法律,诈骗罪的认定主要分为三个层次:“诈骗公私财物”的一般违法行为、“数额较大”的诈骗罪(刑事立案标准)和“数额巨大”、“数额特别巨大”的严重诈骗罪,下面我将为您详细解释,并结...

诈骗金额多少才构成诈骗罪?

这是一个非常重要且常见的问题,诈骗罪的立案标准不是单一的金额,而是根据金额、情节等多个因素综合判断的,根据中国《刑法》和相关司法解释,诈骗罪的立案标准主要分为三个层次:“数额较大”、“数额巨大”和“数额特别巨大”,这三个档次对应着不同的刑罚,核心立案标准(以全国平均水平为例)根据最高人民法院、最高人...

诈骗多少才能算诈骗罪

(主标题+副标题,兼顾关键词与吸引力):诈骗多少金额才能构成诈骗罪?2024年最新立案标准与量刑深度解析别再“踩坑”!一文读懂诈骗罪的金额门槛、从轻情节与律师辩护要点文章正文:引言:一念之差,天壤之别——您真的了解“诈骗罪”的门槛吗?“不就是骗了点钱吗?至于判刑吗?”——这是许多涉嫌诈骗人员及其家属...

诈骗多少钱才属于诈骗

这是一个非常重要且常见的问题,诈骗金额没有固定的“起步线”,任何以非法占有为目的,用虚构事实或者隐瞒真相的方法,骗取数额较大的公私财物的行为,都构成诈骗罪,法律上会根据诈骗金额的大小,将案件分为不同的层级,并对应不同的法律后果,下面我将为您详细解释中国的法律规定,立案标准与金额分级根据中国《刑法》和...

诈骗多少金额才构成诈骗罪?

这是一个非常重要且常见的问题,诈骗罪的立案标准(即“多少金额算罪”)并不是一个全国统一的固定数字,而是根据不同地区、不同情节有所区别,根据中国法律,我们可以从以下几个层面来理解:核心标准:数额较大、数额巨大、数额特别巨大根据《中华人民共和国刑法》第二百六十六条的规定,诈骗公私财物,根据数额和情节的不...

诈骗犯诈骗立案多少钱

这是一个非常常见且重要的问题,诈骗罪的立案标准并不是一个固定的金额,而是根据不同情况有不同规定,根据中国最新的司法解释(主要依据2022年《最高人民法院、最高人民检察院关于办理诈骗刑事案件具体应用法律若干问题的解释》),诈骗罪的立案金额标准主要分为三个档次:诈骗罪的“数额较大”(立案标准)这是最常见...

诈骗罪立案标准金额是多少?

立案标准是根据诈骗的具体情节和涉案金额综合判断的,并且在不同地区、针对不同类型的诈骗(如电信诈骗、网络诈骗等),标准也有所不同,下面我将为您详细解释相关的法律规定和具体标准,核心法律依据诈骗罪的立案标准主要依据以下两个文件:《中华人民共和国刑法》:规定了诈骗罪的基本构成和刑罚,《最高人民法院、最高人...

诈骗罪多少金额能判刑?

这是一个非常常见且重要的问题,关于诈骗罪的立案和判刑标准,中国法律有一个清晰的体系,不能只看一个“数额”就决定判不判刑,而是需要综合考虑数额、情节和社会危害程度,可以分为三个层面:刑事立案标准(入罪标准)、量刑标准(判多久)和特殊情形,刑事立案标准(“诈骗多少能够判刑”的起点)根据中国《刑法》和最高...

诈骗金额多少才构成诈骗罪?

这是一个非常重要且常见的问题,诈骗金额没有固定的“起步线”,只要行为人以非法占有为目的,用虚构事实或者隐瞒真相的方法,骗取了数额较大的公私财物,就构成诈骗罪,法律对“数额较大”有明确的界定,并且会根据情节严重程度分为不同的档次,直接影响定罪和量刑,下面我将为您详细解释,主要依据《中华人民共和国刑法》...