诈骗罪多少金额能判刑?
这是一个非常常见且重要的问题,关于诈骗罪的立案和判刑标准,中国法律有一个清晰的体系,不能只看一个“数额”就决定判不判刑,而是需要综合考虑数额、情节和社会危害程度。
(图片来源网络,侵删)
可以分为三个层面:刑事立案标准(入罪标准)、量刑标准(判多久)和特殊情形。
刑事立案标准(“诈骗多少能够判刑”的起点)
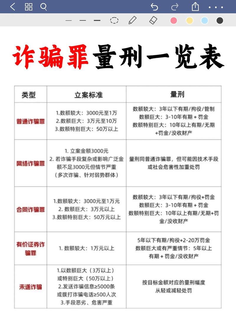
根据中国《刑法》和最高人民法院、最高人民检察院的司法解释,诈骗罪的立案标准分为“数额较大”、“数额巨大”和“数额特别巨大”三个档次。
数额较大(入罪标准)
- 一般地区: 诈骗公私财物价值 3000元至1万元以上 的,应当认定为“数额较大”,公安机关会立案侦查,追究刑事责任。
- 特殊地区(经济发达地区): 对于经济发达、犯罪数额较高的地区(如北京、上海、广东、浙江、江苏),这个门槛会更高,通常在 5000元至2万元以上。
在大多数地区,只要诈骗金额达到 3000元,理论上就构成了诈骗罪,可以判刑,这只是“可以”,而不是“必须”,如果情节显著轻微,危害不大,也可能不起诉或免于刑事处罚。
(图片来源网络,侵删)
量刑标准(判刑的具体年限)
法院在判刑时,会根据诈骗的数额和其他情节,在法定的刑罚幅度内进行裁量。
数额较大(3000元至1万元以上,或特殊地区5000元至2万元以上)
- 刑罚: 处 三年以下有期徒刑、拘役或者管制。
- 附加刑: 并处或者单处罚金。
- “情节严重”的情形: 如果存在以下情况,即使数额刚达到“较大”标准,也可能在三年以下从重处罚:
- 通过发送短信、拨打电话或者利用互联网、广播电视、报刊杂志等发布虚假信息,对不特定多数人实施诈骗的。
- 诈骗救灾、抢险、防汛、优抚、扶贫、移民、救济、医疗款物的。
- 以赈灾募捐名义实施诈骗的。
- 诈骗残疾人、老年人、未成年人、丧失劳动能力人的财物,或者诈骗病人及其亲属财物的。
- 造成被害人自杀、精神失常或者其他严重后果的。
数额巨大(3万元至10万元以上,或特殊地区10万元至50万元以上)
- 刑罚: 处 三年以上十年以下有期徒刑。
- 附加刑: 并处罚金。
- “情节严重”的情形: 在此数额基础上,如果存在以下情况,量刑会更重:
- 诈骗集团的首要分子。
- 共同诈骗犯罪中情节严重的主犯。
- 诈骗救灾、抢险、防汛、优抚、扶贫、移民、救济、医疗款物,造成严重后果的。
- 挥霍诈骗的财物,致使诈骗的财物无法返还的。
- 使用诈骗的财物进行违法犯罪活动的。
- 为实施诈骗而进行诈骗预备或者其他犯罪的。
数额特别巨大(50万元以上,或特殊地区50万元以上)
(图片来源网络,侵删)
- 刑罚: 处 十年以上有期徒刑或者无期徒刑。
- 附加刑: 并处罚金或者没收财产。
特殊情况:诈骗未遂
如果行为人已经开始实施诈骗行为,但由于意志以外的原因(比如被害人警觉、被当场抓获等)未能得手,也构成犯罪,即“诈骗未遂”。
- 立案标准: 如果诈骗的 目标金额 达到“数额巨大”(即 5万元以上),即使一分钱没骗到手,也应当以诈骗罪(未遂)追究刑事责任。
- 量刑: 对于未遂犯,可以比照既遂犯从轻或者减轻处罚。
其他重要考量因素
除了金额和情节,以下因素也会对量刑产生重大影响:
- 退赃退赔: 如果在案发后积极退赔被害人全部或大部分经济损失,并取得被害人谅解,这是 法定的从宽处罚情节,在司法实践中,积极退赔是争取缓刑或从轻处罚的 最重要因素 之一。
- 自首: 犯罪后自动投案,并如实供述自己的罪行的,可以从轻或者减轻处罚,犯罪较轻的,可以免除处罚。
- 坦白: 归案后如实供述自己的罪行,可以从轻处罚。
- 累犯: 如果是曾因犯罪被判刑,刑罚执行完毕或赦免以后,在五年以内再犯应当判处有期徒刑以上刑罚之罪的,是累犯,应当从重处罚,且 不能适用缓刑。
总结表格
| 数额档次 | 一般地区标准 | 刑罚 | 特殊情节/后果 |
|---|---|---|---|
| 数额较大 | 3000元 - 1万元以上 | 3年以下 有期徒刑、拘役或管制,并处或单处罚金 | 造成被害人自杀、精神失常等严重后果;诈骗残疾人、老人、未成年人等。 |
| 数额巨大 | 3万元 - 10万元以上 | 3年以上10年以下 有期徒刑,并处罚金 | 诈骗集团主犯;挥霍赃物,无法返还;用于违法犯罪活动等。 |
| 数额特别巨大 | 50万元以上 | 10年以上 有期徒刑或无期徒刑,并处罚金或没收财产 | 造成特别恶劣的社会影响或特别严重的后果。 |
核心要点:
- 3000元是入罪门槛:达到这个数额,就可能被追究刑事责任。
- 金额不是唯一标准:情节同样重要,即使金额不大,但如果情节恶劣,也会被判刑;反之,金额刚达标,但情节轻微,也可能不起诉。
- 积极退赔是关键:对于犯罪嫌疑人来说,案发后尽快退赔、取得谅解,是争取宽大处理的最有效途径。
- 法律咨询是必须的:如果涉及具体案件,情况会非常复杂,务必第一时间咨询专业律师,以获得最有效的法律帮助。
文章版权及转载声明
作者:99ANYc3cd6本文地址:https://nbhssh.com/post/856.html发布于 2025-12-16
文章转载或复制请以超链接形式并注明出处宁波恒顺财经知识网



