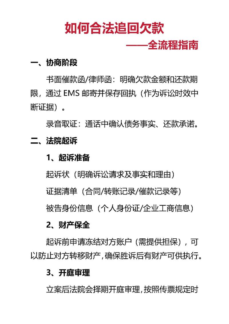
起诉欠款人需走哪些法律程序?
起诉前准备阶段、诉讼阶段、以及判决后执行阶段。
(图片来源网络,侵删)
第一阶段:起诉前准备阶段(打好基础,事半功倍)
这是最关键的基础阶段,准备得越充分,诉讼过程就越顺利。
收集和整理证据
证据是诉讼的核心,没有证据,法院很难支持你的诉求,你需要准备以下几类证据:
-
核心证据:证明借贷关系存在
- 借条/欠条:这是最直接、最有力的证据,确保借条上写明了借款人、出借人、借款金额、借款日期、还款日期、利息约定(如有)和借款人亲笔签名。
- 借款合同:如果签订了正式的借款合同,合同本身就是重要证据。
- 银行转账记录:通过银行转账支付的,需提供银行流水、转账凭证等。强烈建议使用银行转账,并备注“借款”字样,这能直接证明资金交付事实。
- 微信/支付宝转账记录:电子转账记录需要清晰显示对方账户信息、转账金额、时间,以及备注信息,必要时可以申请向平台调取更详细的流水。
-
辅助证据:证明款项已实际交付
(图片来源网络,侵删)- 收条:如果对方出具了收条,证明其已收到款项。
- 沟通记录:
- 短信、微信聊天记录:记录中应包含借款事实、金额、催款等内容,注意保留原始记录,不要删除。
- 通话录音:在催款过程中进行的录音,只要不侵害他人合法权益、不违反法律禁止性规定,通常可以作为证据,录音内容应清晰,能明确借款事实。
- 电子邮件:包含借款相关内容的邮件往来。
-
其他证据
- 身份信息:明确被告的姓名、身份证号、住址(户籍地址或经常居住地地址),这是确定被告身份和管辖法院的关键。
- 催款记录:证明你曾向对方主张过权利,导致诉讼时效中断,催款函、邮件、短信、录音等,上面最好有对方已收到的证据(如已读回执、签收记录)。
核算诉讼请求
起诉时,你需要向法院明确提出具体的诉讼请求,常见的诉讼请求包括:
- 判令被告立即归还借款本金人民币 [具体金额] 元。
- 判令被告支付逾期利息/违约金:
- 有约定:按借条或合同约定的利率计算。
- 无约定或约定不明:根据法律规定,可以主张逾期利息(通常为LPR,即贷款市场报价利率)。
- 注意:利率上限保护,目前司法保护上限为LPR的4倍,超过部分法院不予支持。
- 判令本案的全部诉讼费用由被告承担。
确定管辖法院
民间借贷纠纷由被告住所地或合同履行地的人民法院管辖。
- 最常见的选择是“被告住所地”人民法院,这通常是借款人户籍所在地或经常居住地的区/县级法院。
- 合同履行地:如果借条中有明确约定,以约定为准;如果没有约定,接受货币一方(即出借人)所在地为合同履行地,也就是说,你也可以在你自己(出借人)所在地的法院起诉。
建议:选择一个对你方便、离你较近的法院,可以节省时间和精力。
(图片来源网络,侵删)
考虑诉讼时效
- 普通诉讼时效为3年,从约定的还款期限届满之日起计算。
- 时效中断:如果你在3年内向对方主张过权利(如发催款函、打电话催收、对方部分还款等),诉讼时效就会中断,重新计算3年。
- 风险提示:如果超过3年诉讼时效且没有中断的证据,你将丧失胜诉权(法院会驳回诉讼请求),但债务本身依然存在。
第二阶段:诉讼阶段(正式进入法律程序)
撰写起诉状
起诉状是启动诉讼的正式文件,应包含以下内容:
- 民事起诉状。
- 当事人信息:
- 原告:你的姓名、性别、身份证号、住址、联系电话。
- 被告:对方的姓名、性别、身份证号、住址、联系电话。(信息务必准确无误)
- 诉讼请求:清晰列出你要求法院判决的具体事项(如上文所述)。
- 事实与理由:简要、客观地陈述整个事件的经过,包括:何时何地因何事借款、借款金额如何交付、有无约定利息和还款日期、对方是否逾期未还、你方是否催收等,最后说明被告的行为已侵害了你的合法权益,故诉至法院。
- 此致:受理法院的全称(如:XX市XX区人民法院)。
- 落款:原告签名、按手印,并写上起诉日期。
提交立案材料
携带以下材料到法院的立案大厅(或通过网上立案系统)提交:
- 《民事起诉状》:通常提交2份(法院一份,被告一份)。
- 当事人身份证明:
- 原告身份证原件及复印件。
- 被告的身份证复印件(如果能提供),或能证明被告身份的其他材料(如户口本复印件)。
- 证据材料:将你准备好的所有证据原件和复印件,复印件通常按被告人数+1份准备(法院一份,被告各一份)。
- 证据清单:列明你提交的每一项证据的名称、来源和证明目的,方便法官查阅。
立案与缴费
- 审查立案:法院收到材料后,会在7日内进行审查,符合条件的,予以立案;不符合的,会裁定不予受理,并说明理由。
- 缴纳诉讼费:立案后,法院会出具缴费通知书,你需要按照通知金额在指定期限内缴纳诉讼费,如果案件胜诉,诉讼费通常由败诉方(被告)承担,如果不缴纳,法院会按撤诉处理。
开庭审理
- 送达:法院立案后,会将起诉状副本、开庭传票等法律文书送达给被告。
- 庭前调解:在正式开庭前,法院可能会组织双方进行调解,如果调解成功,可以达成调解协议,由法院出具《民事调解书》,其效力与判决书相同,调解是解决纠纷的快捷方式。
- 开庭审理:如果调解不成,法院会安排开庭,流程通常为:
- 法庭调查:法官宣布案由,核对当事人身份,然后原被告双方依次举证、质证(对对方证据的真实性、合法性、关联性发表意见)。
- 法庭辩论:双方围绕案件事实、证据、法律适用进行辩论。
- 最后陈述:双方做最后的总结发言。
- 法庭调解:在法庭上,法官会再次组织调解。
- 宣判:庭审结束后,法院会择期宣判,当庭宣判的,会在10日内发送判决书;定期宣判的,会立即发给判决书。
第三阶段:判决后执行阶段(拿到钱,实现权益)
等待判决并上诉
- 你会收到法院的《民事判决书》或《民事调解书》。
- 如果对判决结果不服,可以在判决书送达之日起15日内向上一级人民法院提起上诉。
- 如果双方都未上诉,判决书或调解书生效。
申请强制执行
- 生效:判决书过了上诉期未上诉,或调解书双方签收后即生效。
- 履行期:判决书或调解书上会写明被告的履行期限(“被告应于本判决生效之日起十日内……”)。
- 申请执行:如果被告在履行期内仍未还款,你需要向作出判决的法院申请强制执行。
- 提交《强制执行申请书》、你的身份证复印件、生效的法律文书(判决书/调解书)复印件。
- 法院会采取多种措施强制执行,如:
- 查询、冻结、划拨被执行人的银行存款。
- 查封、扣押、拍卖被执行人的房产、车辆等财产。
- 将被执行人列入失信被执行人名单(“老赖”),限制其高消费(如乘坐飞机、高铁,入住星级酒店等)。
- 对被执行人进行司法拘留。
总结与建议
- 证据为王:整个诉讼的核心是证据,务必在起诉前收集整理好。
- 诉讼时效:注意3年的诉讼时效,及时催收以中断时效。
- 金额明确:借条上的金额、利息、还款日期等务必清晰、无歧义。
- 考虑成本:诉讼需要花费时间、精力和金钱(诉讼费、律师费等),对于小额借款,可以先尝试协商或发送律师函等非诉方式。
- 寻求专业帮助:如果案件复杂、金额较大,或者你对法律程序不熟悉,强烈建议咨询或聘请专业律师,律师可以帮你分析案情、撰写法律文书、出庭辩论,大大提高胜诉的可能性。
希望这份详细的指南能帮助您顺利维权!
文章版权及转载声明
作者:99ANYc3cd6本文地址:https://nbhssh.com/post/726.html发布于 2025-12-15
文章转载或复制请以超链接形式并注明出处宁波恒顺财经知识网



