安全生产法律法规如何保障生命安全?
核心法律
这是安全生产领域的“根本大法”,所有其他法规、规章和标准都必须以它为基础。
(图片来源网络,侵删)
《中华人民共和国安全生产法》
- 地位与作用:安全生产领域的“基本法”,确立了安全生产工作的基本方针、原则、制度和责任体系。
- :
- 指导思想:坚持“安全第一、预防为主、综合治理”的方针。
- 主体责任:明确了生产经营单位是安全生产的责任主体,其主要负责人对本单位的安全生产工作全面负责。
- 全员安全生产责任制:要求生产经营单位建立从主要负责人到一线从业人员的全员安全生产责任制度,做到“一岗一责”。
- 三管三必须原则:这是《安全生产法》修订后提出的核心原则,即“管行业必须管安全、管业务必须管安全、管生产经营必须管安全”,它打破了过去“安全只是安全部门的事”的误区,要求所有业务部门和业务负责人都要对安全负责。
- 风险分级管控和隐患排查治理双重预防机制:要求企业建立安全风险分级管控和隐患排查治理双重预防体系,从事后处理转向事前预防。
- 安全生产标准化建设:鼓励企业开展安全生产标准化建设,提升安全管理水平。
- 加大对违法行为的处罚力度:大幅提高了对安全生产违法行为的罚款金额,对严重违法行为实行“行业禁入”等严厉措施。
主要行政法规
由国务院制定,内容比法律更具体,针对性强。
《生产安全事故报告和调查处理条例》
- :规范了生产安全事故的报告、调查和处理程序。
- 事故等级划分:根据造成的人员伤亡和直接经济损失,将事故分为一般事故、较大事故、重大事故和特别重大事故四个等级。
- 报告时限:事故发生后,事故现场有关人员、单位负责人、政府相关部门必须在规定时限内上报。
- 调查处理:明确了不同级别事故的调查组织主体和调查程序,强调“四不放过”原则(事故原因未查清不放过、责任人未处理不放过、整改措施未落实不放过、有关人员未受到教育不放过)。
《安全生产许可证条例》
- :对矿山企业、建筑施工企业和危险化学品、烟花爆竹、民用爆破器材等生产企业实行安全生产许可证制度。
- 企业必须具备法律法规规定的安全生产条件,才能取得安全生产许可证,方可从事生产活动。
- 许可证有效期为3年,期满需办理延期手续。
《建设工程安全生产管理条例》
- :专门规范建设工程领域的安全生产活动。
- 责任划分:明确了建设单位、勘察单位、设计单位、施工单位、监理单位等各方主体的安全责任。
- 专项施工方案:对达到一定规模的危险性较大的分部分项工程(如深基坑、高支模、起重吊装等),要求施工单位编制专项施工方案,并经专家论证后实施。
《危险化学品安全管理条例》
- :对危险化学品的生产、储存、使用、经营、运输、废弃处置等全生命周期进行安全管理。
- 实行许可制度,对生产、储存、经营、运输等环节实行严格的许可管理。
- 要求企业建立应急救援预案,并定期演练。
重要部门规章
由国务院各部委(如应急管理部、交通运输部、国家矿山安全监察局等)制定,针对特定行业或特定管理事项。
《安全生产事故隐患排查治理暂行规定》
- :详细规定了生产经营单位如何进行事故隐患的排查、登记、评估、报告、监控和治理的全过程管理。
《生产安全事故应急条例》
- :规范了生产安全事故的应急准备、应急值守、信息报告、应急响应和处置等程序。
行业性规章
- 煤矿领域:《煤矿安全规程》、《防治煤与瓦斯突出细则》等。
- 非煤矿山领域:《金属非金属矿山安全规程》等。
- 工贸领域:《工贸企业有限空间作业安全管理与监督暂行规定》等。
- 特种作业人员:《特种作业人员安全技术培训考核管理规定》。
核心标准体系
安全生产标准是法律法规的技术支撑,是具体操作的技术规范和依据,标准分为国家标准和行业标准。
- 强制性标准 (GB):保障人体健康,人身、财产安全的标准和法律、行政法规规定强制执行的标准,属于必须执行的范畴。
- GB 6441《企业职工伤亡事故分类》:规定了事故类别、伤害程度等。
- GB/T 29639《生产经营单位生产安全事故应急预案编制导则》:指导企业编制应急预案。
- 各类安全规程(如《危险化学品重大危险源辨识》GB 18218)。
- 推荐性标准:国家鼓励企业自愿采用。
地方性法规和政府规章
由省、自治区、直辖市以及较大的市的人民代表大会及其常委会和人民政府制定。
(图片来源网络,侵删)
- 特点:结合本地区的实际情况,对国家层面的法律法规进行细化和补充,更具地方特色和可操作性。
- 例如:各省市都会根据《安全生产法》和《消防法》等,制定本地的《安全生产条例》、《消防条例》等。
法律责任体系
违反安全生产法律法规,将面临严厉的法律责任,主要包括:
-
行政责任:
- 行政处罚:警告、罚款、责令停产停业、暂扣或吊销许可证、责令关闭、拘留等。
- 行政处分:对国家工作人员的违规行为,给予警告、记过、降级、撤职、开除等处分。
-
民事责任:
- 生产经营单位因生产安全事故造成他人损害的,应承担侵权赔偿责任,包括赔偿医疗费、误工费、残疾赔偿金、死亡赔偿金等。
-
刑事责任:
(图片来源网络,侵删)- 如果违法行为造成了严重后果,可能构成犯罪,相关责任人将被追究刑事责任,主要涉及以下罪名:
- 重大责任事故罪:在生产、作业中违反有关安全管理的规定,因而发生重大伤亡事故或者造成其他严重后果的。
- 强令、组织他人违章冒险作业罪。
- 危险作业罪:在生产、作业中违反有关安全管理的规定,有发生重大伤亡事故或者其他严重现实危险的。
- 重大劳动安全事故罪:安全生产设施或者安全生产条件不符合国家规定,因而发生重大伤亡事故或者造成其他严重后果的。
- 危险物品肇事罪。
- 提供虚假证明文件罪等。
- 如果违法行为造成了严重后果,可能构成犯罪,相关责任人将被追究刑事责任,主要涉及以下罪名:
中国的安全生产法律法规体系是一个以《安全生产法》为核心,以行政法规和部门规章为支柱,以地方性法规为补充,以国家标准为技术支撑的完整体系,其核心思想是落实企业主体责任,强化政府监管,推动社会监督,最终目标是实现源头防范、过程管控、责任落实,有效遏制重特大事故的发生,促进经济社会持续健康发展。
对于企业和个人而言,了解并遵守这些法律法规,不仅是法律义务,更是保护自身生命财产安全、保障企业长远发展的根本要求。
文章版权及转载声明
作者:99ANYc3cd6本文地址:https://nbhssh.com/post/584.html发布于 2025-12-14
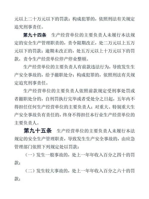
文章转载或复制请以超链接形式并注明出处宁波恒顺财经知识网



