合同诈骗20万会判刑多久?
我将为您详细解释相关的法律规定、可能的刑期、影响判决的因素以及一些可以争取的情节。
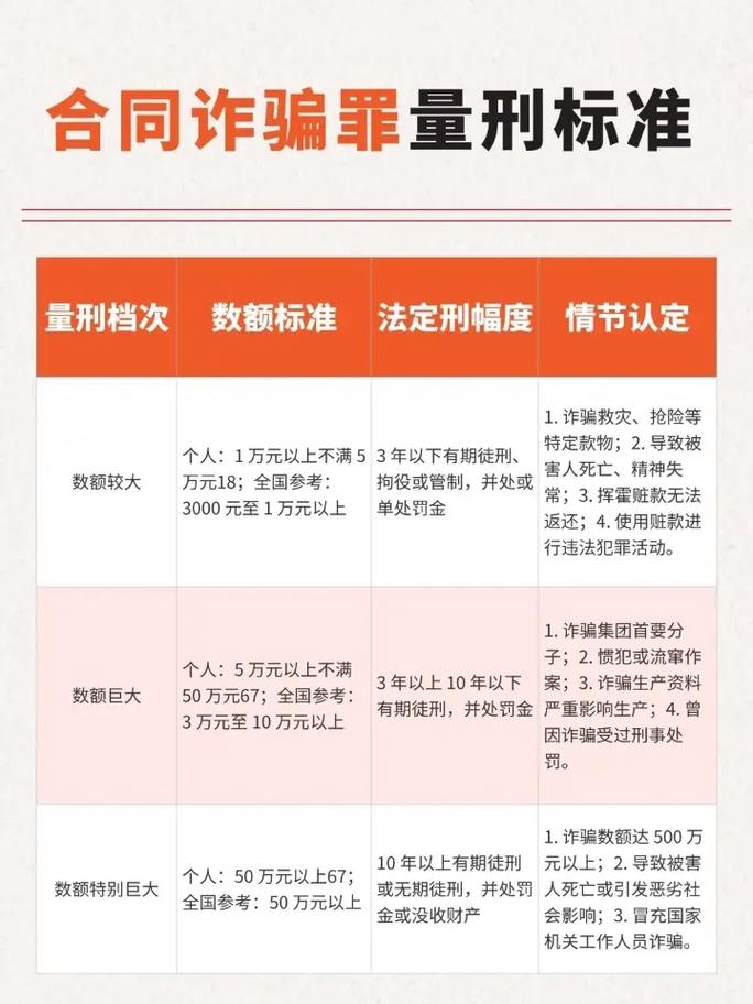
根据《中华人民共和国刑法》和相关司法解释,合同诈骗20万元,法定刑期为三年以上十年以下有期徒刑,并处罚金。
法律依据详解
定罪:合同诈骗罪
要构成合同诈骗罪,需要满足以下几个核心条件:
- 主体: 一般主体,即任何达到刑事责任年龄、具有刑事责任能力的自然人或单位。
- 客体: 侵犯了国家对经济合同的管理秩序和公私财产所有权。
- 客观方面: 在签订、履行合同的过程中,以非法占有为目的,骗取对方当事人财物,且数额较大。
- 主观方面: 故意,并且具有“非法占有”的目的,这是区分合同诈骗罪与普通合同纠纷(民事违约)的关键,如果行为人只是想暂时占用资金,没有非法占有的意图,那么通常属于民事纠纷,不构成刑事犯罪。
量刑:数额巨大
合同诈骗罪的量刑标准主要根据诈骗数额来划分,根据最高人民法院、最高人民检察院《关于办理诈骗刑事案件具体应用法律若干问题的解释》以及《刑法》第二百二十四条的规定:
- 数额较大: 个人诈骗公私财物价值 1万元至3万元以上 的,处三年以下有期徒刑或者拘役,并处或者单处罚金。
- 数额巨大: 个人诈骗公私财物价值 10万元至50万元以上 的,处三年以上十年以下有期徒刑,并处罚金。
- 数额特别巨大: 个人诈骗公私财物价值 50万元至500万元以上 的,处十年以上有期徒刑或者无期徒刑,并处罚金或者没收财产。
- 20万元 已经明确落入了 “数额巨大” 的档次。
- 各省、自治区、直辖市可以根据本地经济发展水平,在上述幅度内确定具体的执行标准,在某些经济发达地区,数额巨大的起点可能是10万元,而在欠发达地区可能是12万元,但无论如何,20万元在几乎所有地区都远超“数额巨大”的起点,因此这个量刑框架是确定无疑的。
影响最终判决的关键因素
虽然法定刑期是“三年以上十年以下”,但法院在判决时会综合考虑多种因素,最终确定的刑期可能会在这个区间内浮动。
从重处罚情节(可能导致更接近10年)
如果存在以下情节,法院可能会在法定刑幅度内从重处罚:
- 犯罪集团的首要分子: 组织、领导犯罪集团进行合同诈骗。
- 情节严重: 诈骗救灾、抢险、防汛、优抚、扶贫、移民、救济款物,造成严重后果的。
- 累犯: 曾因犯罪被判刑,刑罚执行完毕或赦免以后,在五年以内再犯应当判处有期徒刑以上刑罚之罪的。
- 诈骗对象为弱势群体: 如诈骗老年人、残疾人、或者丧失劳动能力人的财物。
- 手段恶劣: 使用暴力、胁迫等手段,或者伪造、变造国家机关公文、证件、印章进行诈骗。
- 造成严重后果: 导致被害人企业破产、家庭破裂、自杀等严重后果。
从轻或减轻处罚情节(可能导致更接近3年甚至更低)
如果存在以下情节,法院会从轻或减轻处罚:
- 自首: 犯罪以后自动投案,并如实供述自己的罪行,这是非常重要的法定从轻情节。
- 立功: 揭发他人犯罪行为,查证属实;或者提供重要线索,得以侦破其他案件。
- 坦白: 虽然没有自动投案,但在案发后如实供述自己的罪行,坦白可以从轻处罚。
- 退赃退赔: 这是合同诈骗案中极其重要的情节! 如果在判决前,能够将诈骗的20万元全部或大部分退还给被害人,并取得被害人的谅解,法院会大大减轻处罚,实践中,全额退赃退赔并取得谅解,是获得缓刑或大幅降低刑期的关键。
- 积极赔偿并取得谅解: 即使不能全额退赃,只要积极赔偿被害人的经济损失,并真诚道歉,取得被害人出具的《谅解书》,也会对量刑产生非常积极的影响。
- 初犯、偶犯: 之前没有犯罪记录,此次是初犯。
- 认罪认罚: 犯罪嫌疑人自愿如实供述自己的罪行,承认指控的犯罪事实,愿意接受处罚的,可以依法从宽处理。
实践中的可能结果
结合20万元的数额和上述因素,实践中可能出现以下几种结果:
-
积极退赃,取得谅解,可能适用缓刑:
- 如果犯罪嫌疑人/被告人全额退还20万元,并且取得了被害人的书面《谅解书》,同时具有自首、认罪认罚等情节,那么法院有很大可能会判处三年以下有期徒刑,并适用缓刑,这意味着不需要在监狱服刑,在社区接受矫正即可。
-
部分退赃或未取得谅解,刑期在3-5年左右:
如果无法全额退赃,或者被害人不愿意出具谅解书,但积极赔偿了一部分,并具有坦白、认罪认罚等情节,法院可能会在3到5年的范围内确定一个具体的刑期。
-
没有任何从轻情节,刑期可能在5-7年左右:
如果既没有自首、立功,也没有退赃退赔,态度恶劣,那么法院可能会在法定刑幅度的中上部分进行判决,比如判处5到7年有期徒刑。
-
存在从重情节,刑期可能在7-10年左右:
如果存在累犯、诈骗救灾款等严重情节,且没有从轻情节,那么刑期可能会接近法定刑的上限,例如判处7到10年有期徒刑。
给您的建议
如果您或您的亲友面临此类情况,请务必:
- 立即寻求专业律师的帮助。 律师可以介入案件,提供法律咨询,会见当事人,审查证据,并与办案机关沟通。
- 尽最大努力筹集资金,进行退赃退赔。 这是争取从轻处理最直接、最有效的方式。
- 真诚悔罪,争取被害人的谅解。 与被害人沟通,道歉并赔偿,争取获得谅解书。
- 配合调查,如实供述。 无论是自首还是坦白,都对量刑有利。
免责声明: 以上内容是基于中国现行法律法规和司法实践的一般性分析,不构成正式的法律意见,每个案件的具体情况都不同,最终的判决结果由法院根据案件全部证据和情节依法作出,请务必咨询专业的刑事辩护律师。
作者:99ANYc3cd6本文地址:https://nbhssh.com/post/4749.html发布于 02-07
文章转载或复制请以超链接形式并注明出处宁波恒顺财经知识网



