长期股权投资所得税如何计算与处理?
下面我将从中国《企业所得税法》及其实施条例的角度,为您详细梳理长期股权投资的所得税处理。
(图片来源网络,侵删)
核心原则:区分会计处理与税务处理
在进行税务处理时,必须时刻牢记一个核心原则:会计上的账面价值不等于税务上的计税基础,税务处理必须遵循税法的规定,而不是会计准则,我们需要分别计算会计上的账面价值和税务上的计税基础,并在纳税申报时对差异进行调整。
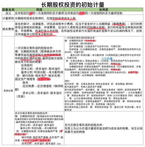
初始计量的税务处理
长期股权投资的初始计量分为两种情况,税务处理也不同。
同一控制下企业合并
- 会计处理:按被合并方所有者权益在最终控制方合并财务报表中的账面价值的份额作为初始投资成本。
- 税务处理:不认可会计上的“账面价值”,税务上将其视为一项非货币性资产交换或整体资产转让。
- 税务确认的计税基础:通常以公允价值为基础确定。
- 税务处理逻辑:支付对价(现金、非现金资产等)的公允价值与长期股权投资的公允价值之间的差额,可能产生资产转让所得或损失,需要并入当期应纳税所得额。
非同一控制下企业合并 / 其他方式取得
- 会计处理:
- 企业合并:按支付对价的公允价值作为初始投资成本。
- 其他方式(如支付现金、发行权益证券等):也按所支付对价的公允价值作为初始投资成本。
- 税务处理:与会计处理基本一致。
- 税务确认的计税基础:以取得该项投资时实际支付的公允价值(包括买价、相关税费等)为计税基础。
- 差异:通常在初始确认时,会计与税务的计税基础是一致的。
后续计量的税务处理
这是长期股权投资税务处理中最复杂、差异最多的部分,主要分为成本法和权益法。
成本法
- 会计处理:被投资单位宣告分派的现金股利或利润,确认为投资收益。
- 税务处理:
- 确认的投资收益:与会计处理一致,即被投资单位宣告分派的现金股利或利润,确认为当期的股息、红利所得。
- 关键点 - 免税待遇:根据《企业所得税法》第二十六条,符合条件的居民企业之间的股息、红利等权益性投资收益属于免税收入。
- 条件:必须是直接投资于其他居民企业取得的投资收益。
- 连续持有:该项投资需持有超过12个月。
- 税务处理总结:
- 会计上:借:应收股利,贷:投资收益。
- 税务上:这笔“投资收益”在计算会计利润时已经包含在内,但在计算应纳税所得额时,需要全额进行纳税调减,因为它是免税收入。
- 计税基础:在持有期间,长期股权投资的计税基础保持不变,与初始确认时一致。
权益法
这是差异最大的部分,会计和税务处理完全不同。
(图片来源网络,侵删)
- 会计处理:
- 根据被投资单位实现的净利润或发生的净亏损,按持股比例确认“投资收益”或“投资损失”,并调整长期股权投资的账面价值。
- 被投资单位宣告分派现金股利时,冲减长期股权投资的账面价值。
- 税务处理:
- 核心原则:税务上不认可权益法。
- 税务确认的投资收益:只有在被投资单位宣告分派现金股利或利润时,才确认股息、红利所得。
- 差异调整:
- 被投资单位实现利润时:
- 会计:确认“投资收益”,同时增加长期股权投资的账面价值。
- 税务:不确认任何收益或损失,长期股权投资的计税基础也不改变。
- 纳税调整:会计上确认的“投资收益”是虚假的(因为钱没到手),因此在计算应纳税所得额时,需要进行纳税调减。
- 被投资单位发生亏损时:
- 会计:确认“投资损失”,同时减少长期股权投资的账面价值。
- 税务:不允许确认损失,长期股权投资的计税基础同样不改变。
- 纳税调整:会计上确认的“投资损失”在税务上不予认可,因此在计算应纳税所得额时,需要进行纳税调增。
- 被投资单位宣告分派股利时:
- 会计:冲减长期股权投资的账面价值。
- 税务:确认为股息、红利所得。
- 纳税调整:这笔所得在会计上已经通过“投资收益”确认过了(在权益法下,宣告分派股利时会计上是冲减投资成本,而不是确认收益,但前期根据净利润已经确认了收益),税务上,这笔股息同样符合免税条件(持有超过12个月),所以需要进行纳税调减。
- 被投资单位实现利润时:
处置的税务处理
当企业出售、转让长期股权投资时,需要进行税务处理。
- 会计处理:
- 处置收入与长期股权投资账面价值的差额,确认为投资收益或损失。
- 账面价值 = 初始成本 ± 权益法下确认的其他综合收益/其他权益变动 ± 其他调整。
- 税务处理:
- 税务确认的所得/损失:处置收入与该项投资的计税基础之间的差额,确认为资产转让所得或损失。
- 计税基础的追溯:在计算计税基础时,必须考虑历史纳税调整。
- 成本法:计税基础始终是初始成本。
- 权益法:计税基础也始终是初始成本,不因被投资单位的净损益而变动。
- 纳税调整:
- 会计上的“投资收益” = 处置收入 - 会计账面价值
- 税务上的“所得” = 处置收入 - 税务计税基础
- 两者之间的差异需要进行纳税调整,这个差异主要来源于持有期间权益法下产生的会计利润与税务利润的差异。
计税基础的特殊问题:减值准备
- 会计处理:当长期股权投资的账面价值高于可收回金额时,需要计提减值准备,计入资产减值损失,计提后,减值准备在以后期间不得转回。
- 税务处理:
- 根据《企业所得税法》第十条,未经核定的准备金支出(包括资产减值准备)在计算应纳税所得额时不得扣除。
- 会计上计提的减值准备,在税务上需要进行全额纳税调增。
- 对计税基础的影响:计提减值准备会降低资产的会计账面价值,但不影响其计税基础,处置时,计税基础仍然是初始成本。
总结与对比表
为了更清晰地理解,这里有一个总结表格:
| 环节 | 会计处理(成本法/权益法) | 税务处理 | 纳税调整方向 |
|---|---|---|---|
| 初始计量 | 公允价值 | 公允价值 | 通常无差异 |
| 持有期间 | |||
| - 被投资方盈利 | 成本法:无 权益法:确认投资收益,增加账面值 |
不确认收益,计税基础不变 | 权益法下:调减 |
| - 被投资方亏损 | 成本法:无 权益法:确认投资损失,减少账面值 |
不允许确认损失,计税基础不变 | 权益法下:调增 |
| - 宣告分派股利 | 成本法:确认投资收益 权益法:冲减账面值 |
确认为股息、红利所得 | 调减(符合免税条件) |
| - 计提减值准备 | 确认资产减值损失,减少账面值 | 不允许税前扣除 | 调增 |
| 处置时 | 处置收入 - 会计账面价值 = 投资收益 | 处置收入 - 税务计税基础 = 转让所得 | 比较会计收益与税务所得,进行相应调整 |
给企业的建议
- 建立台账:由于会计与税务差异巨大,企业必须为每一项长期股权投资建立详细的税务台账,台账中应记录:初始投资成本、计税基础、各年被投资单位的盈亏情况、宣告的股利、纳税调整金额等。
- 区分“免税”与“应税”收益:对于股息红利所得,务必确保满足“直接投资”和“持有超12个月”两个条件,才能享受免税待遇。
- 专业咨询:长期股权投资的税务处理非常复杂,特别是涉及跨境投资、多层嵌套架构或特殊重组时,建议咨询专业的税务顾问或会计师,确保税务合规,并进行有效的税务筹划。
希望这份详细的梳理能帮助您理解长期股权投资的所得税处理。
(图片来源网络,侵删)
文章版权及转载声明
作者:99ANYc3cd6本文地址:https://nbhssh.com/post/3958.html发布于 01-30
文章转载或复制请以超链接形式并注明出处宁波恒顺财经知识网



