个人债投资,如何避坑?
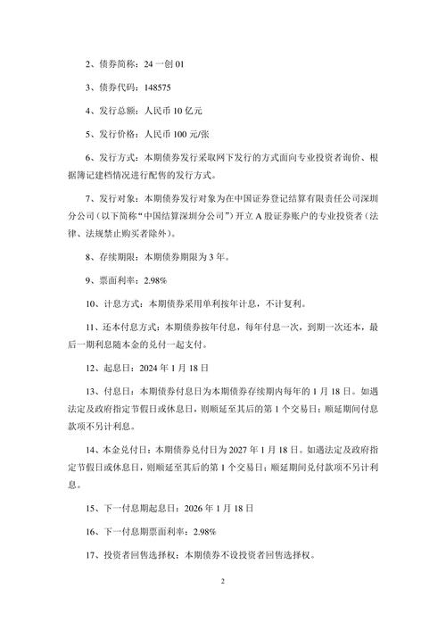
什么是企业债?
企业债是由企业(非金融企业)依照法定程序发行,约定在一定期限内还本付息的有价证券,就是您借钱给一家公司,公司承诺在未来某个时间点还给您本金,并定期支付利息。
(图片来源网络,侵删)
核心要素:
- 发行人: 借钱的公司。
- 投资者: 借出钱的人(比如您)。
- 面值: 债券的票面金额,通常是100元人民币。
- 票面利率: 公司承诺每年支付的利息占面值的百分比。
- 期限: 债券的存续时间,如1年、3年、5年、7年等。
- 到期日: 公司偿还本金的日期。
- 信用评级: 专业机构对发行人偿还债务能力的评估,是判断风险的关键。
个人投资者购买企业债的优缺点
优点:
- 收益稳定: 利息收益通常是固定的,不受公司股价波动影响,可以作为投资组合中的“压舱石”。
- 风险相对较低: 相比股票,如果公司破产清算,债券持有人比股东有优先获得清偿的权利(“求偿权优先”)。
- 资产配置多元化: 在以股票为主的投资组合中加入债券,可以有效分散风险,平滑整体回报。
- 税收优势(部分): 个人企业债利息所得目前暂免征收个人所得税(这是相对于银行存款的一个重要优势)。
缺点:
- 信用风险: 这是最主要的风险,如果发行企业经营不善或破产,可能无法按时支付利息或偿还本金,导致投资者亏损。
- 利率风险: 如果市场利率上升,您手中利率较低的债券价值会下降,如果您想在到期前卖出,可能会面临亏损。
- 流动性风险: 与股票相比,部分企业债(尤其是非上市公司发行的)交易不活跃,可能很难在想要的价格上快速卖出。
- 收益上限: 债券的收益是固定的,不像股票那样可能获得极高的资本增值。
如何选择一只“好”的企业债?
选择企业债是投资成功的关键,主要关注以下几点:
-
信用评级 - 最重要的指标
- 国内主要评级机构: 中诚信、联合资信、大公国际等。
- 评级符号: 通常从AAA(最高级)到C(最低级)。
- 投资建议:
- AAA/AA+: 信用风险极低,适合稳健型投资者。
- AA/AA-: 信用风险较低,是主流投资选择,但需关注行业和公司基本面。
- A及以下: 信用风险较高,被称为“垃圾债”,潜在收益高,但违约风险也大,不适合新手。
- 注意: 评级不是一成不变的,要关注评级报告和评级调整公告。
-
发行人资质
(图片来源网络,侵删)- 行业地位: 是否为行业龙头?公司是否在稳定的、有前景的行业?
- 财务状况: 查看公司的资产负债率、现金流、盈利能力等财务指标,可以通过公司年报、募集说明书等文件了解。
- “城投债”的特殊性: 由地方政府融资平台发行的债券,其信用与地方政府关联度高,通常被认为是“准政府债”,风险较低,是个人投资者的热门选择。
-
票面利率与到期收益率
- 票面利率: 固定的年利率。
- 到期收益率: 这是您需要重点关注的核心指标! 它不仅考虑了票面利息,还考虑了您购买债券的价格与面值的差异,以及持有到期的总回报,YTM越高,您的实际回报率就越高(在无违约风险的前提下)。
-
剩余期限
期限越长,受利率风险的影响越大,波动也越大,根据自己的投资目标选择合适的期限。
-
流动性
(图片来源网络,侵删)查看该债券在交易所的日均成交量和买卖价差,成交量越大,买卖价差越小,说明流动性越好,越容易卖出。
个人投资者购买企业债的渠道
个人投资者主要通过以下两个渠道购买:
交易所市场(主流渠道)
这是最适合个人投资者的渠道,像买卖股票一样方便。
- 开户: 您需要一个股票账户,如果您已有股票账户,可以直接进行交易。
- 交易品种:
- 公司债: 由上市公司或非上市公司发行。
- 企业债: 主要由中央企业或地方企业发行。
- 可转换债券(可转债): 特殊的企业债,可以按约定价格转换成公司股票。
- 资产支持证券(ABS)
- 交易代码: 每只债券都有独立的6位数字代码。
- 交易方式: 采用竞价交易(价格优先、时间优先)和协议大宗交易。
- 交易单位: 10张为一手,每张面值100元,所以一手交易金额为1000元,最低交易门槛是1手(1000元)。
- 交易时间: 与A股相同,周一至周五上午9:30-11:30,下午13:00-15:00。
- 清算交收: T+1日(交易日后的下一个工作日)资金和券到账。
如何查找:
- 在交易软件中,进入“债券”板块,可以按“企业债”、“公司债”等分类筛选。
- 可以按“到期收益率”从高到低排序,寻找有吸引力的标的。
- 可以按“信用评级”筛选,过滤掉低评级债券。
银行间债券市场
- 特点: 这是机构投资者(如银行、基金、保险)的主战场,个人投资者不能直接进入。
- 间接参与方式: 个人投资者可以通过购买银行理财产品、债券基金等方式,间接投资于银行间市场的债券,这些产品由专业机构管理,已经帮您完成了债券的挑选和风险控制。
购买流程(以交易所为例)
- 开立账户: 确保您有一个正常的股票账户。
- 资金准备: 账户内有足够的资金(至少1000元起)。
- 选择债券: 通过交易软件或财经网站研究,筛选出符合您风险偏好和收益目标的债券。
- 下单购买:
- 在交易软件中选择“买入”。
- 输入债券的6位代码。
- 输入购买价格(可以选择“限价”或“市价”)和购买数量(以“手”为单位,1手=10张=1000元)。
- 持有与卖出:
- 持有到期: 债券到期后,发行人会自动将本金和最后一期利息支付到您的证券账户。
- 中途卖出: 如果您需要用钱或不看好该债券,可以在交易时间内像卖出股票一样,输入代码和价格进行“卖出”操作。
风险提示与给新手的建议
核心风险再次强调:信用风险! 一旦债券违约,您可能血本无归。
给个人投资者的建议:
- 从“高评级”开始: 作为新手,优先选择AAA、AA+评级的债券,特别是城投债,安全性较高。
- 分散投资: 不要把所有资金都投入单一债券,可以购买几只不同行业、不同发行人的债券,分散信用风险。
- 关注流动性: 尽量选择日均成交量较大的债券,避免买入后无法及时卖出。
- 理解YTM: 不要只看票面利率,一定要比较到期收益率,这才是您的真实回报。
- 量力而行: 债券投资适合作为资产配置的一部分,不建议将所有资金都投入。
- 持续学习: 关注宏观经济、利率走势以及您所投资债券的发行人新闻,及时调整策略。
- 考虑债券基金: 如果您觉得挑选单只债券太复杂,或者资金量不大,可以考虑购买债券型基金,基金经理会帮您构建一个债券组合,专业管理,风险分散,是入门的绝佳选择。
个人投资企业债是一个“收益有限,风险可控”的领域,只要做好功课,选择高评级、流动性好的品种,并将其作为资产配置的一部分,就能有效提升整体投资组合的稳定性和收益性。
文章版权及转载声明
作者:99ANYc3cd6本文地址:https://nbhssh.com/post/3742.html发布于 01-28
文章转载或复制请以超链接形式并注明出处宁波恒顺财经知识网



