中国法律法规究竟有多少条?
这是一个非常常见但又很难精确回答的问题,简单地说,中国法律法规没有一个确切的、固定的总条数,因为它是一个动态变化的庞大体系。
(图片来源网络,侵删)
要理解这个问题,我们需要从以下几个方面来看:
法律法规的层级和种类
中国的法律体系是一个金字塔结构,不同层级的法律法规数量差异巨大,而且更新换代非常频繁。
- 宪法 (1部):国家的根本大法,效力最高,目前是1982年宪法,并经历了五次修正。
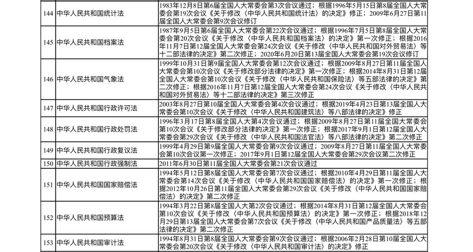
- 法律 (Laws):由全国人民代表大会(NPC)及其常务委员会制定,这是狭义上的“法”,截至2025年底,现行有效的法律有近300部,民法典》、《刑法》、《公司法》等。
- 行政法规 (Administrative Regulations):由国务院(中央人民政府)制定,物业管理条例》、《食品安全法实施条例》等,数量大约有600多部。
- 地方性法规 (Local Regulations):由省、自治区、直辖市以及设区的市的人民代表大会及其常委会制定,不得与上位法抵触,数量非常庞大,全国加起来有数万部。
- 部门规章 (Departmental Rules):由国务院各部、委员会、中国人民银行、审计署等制定,例如中国证监会发布的《上市公司信息披露管理办法》,数量也达到数千部。
- 司法解释 (Judicial Interpretations):由最高人民法院和最高人民检察院发布,用于指导具体法律的应用,数量也相当可观,有数百件。
- 地方政府规章 (Local Government Rules):由省、自治区、直辖市以及设区的市的人民政府制定,数量也达到数千部。
“条”的定义不统一
即使我们把所有层级的文件加起来,要计算“多少条”也是不准确的,原因如下:
- “条”的含义不同:一部法律或法规的“第一条”是“总则”,而“最后一条”是“附则”,中间的“条”才是具体规定,我们通常关心的是“具体条款”的数量。
- 条款数量差异巨大:
- 像《中华人民共和国民法典》,被誉为“社会生活的百科全书”,有1260条。
- 像《中华人民共和国刑法》,有452条。
- 而很多简单的法规可能只有几十条。
- 一些大型的法规汇编,如《新编中华人民共和国法律法规全书》,可能会有数千条具体规定。
- 动态变化:法律不是一成不变的,每年都有新的法律出台(如2025年的《粮食安全保障法》),旧的法律被修订(如《公司法》的重大修订),甚至有法律被废止,任何数字在发布后很快就会过时。
更准确的提问方式
如果您想了解中国的法律体系规模,更准确的问法应该是:
(图片来源网络,侵删)
- “中国现行有多少部法律?”
- 答:近300部(由全国人大及其常委会制定)。
- “中国的法律体系包含多少层级的法规?”
- 答:主要包括宪法、法律、行政法规、地方性法规、部门规章、地方政府规章等。
- “如果想了解某个特定领域的法律,应该看哪些文件?”
- 答:想了解“劳动合同”,你需要看《中华人民共和国劳动法》(法律)、《中华人民共和国劳动合同法》(法律)、以及国务院和人社部发布的相关行政法规和部门规章。
- 没有精确的总数:由于法律体系的层级多、数量庞大且不断变化,无法给出一个“中国法律法规共有XXXX条”的准确答案。
- 核心法律数量有限:狭义上的“法律”(由全国人大及其常委会制定)大约有300部。
- 整体文件数量庞大:如果把所有层级的法规、规章都算上,总数可能达到数十万条。
- 关注核心和动态:对于普通人或企业来说,更重要的是关注与你领域相关的核心法律和最新的法规变化,而不是试图去统计一个庞大的总数。
当被问到“中国法律法规有多少条”时,最严谨的回答是:这是一个无法精确统计的动态数字,但中国的法律体系由宪法、法律、行政法规等多个层级构成,构成了一个庞大且不断完善的法律框架。
(图片来源网络,侵删)
文章版权及转载声明
作者:99ANYc3cd6本文地址:https://nbhssh.com/post/3257.html发布于 01-23
文章转载或复制请以超链接形式并注明出处宁波恒顺财经知识网



