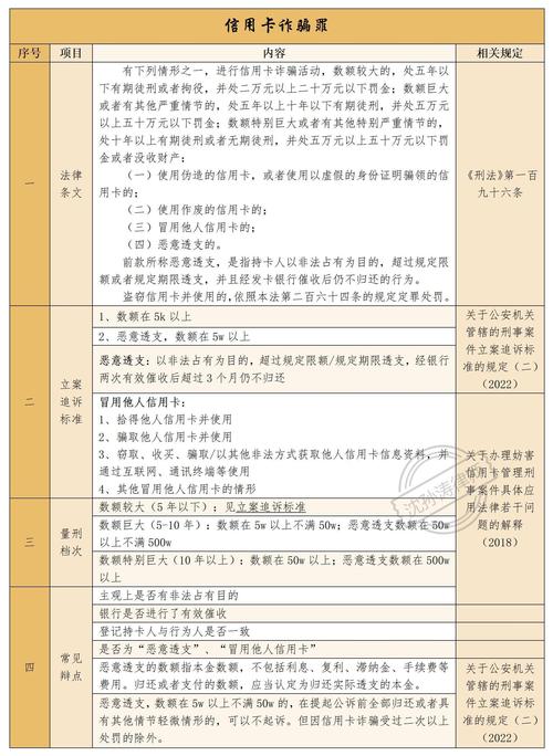
信用卡诈骗罪量刑起点
需要明确的是,信用卡诈骗罪的量刑起点不是一个固定的金额,而是根据不同的犯罪情节和金额来划分不同档次的法定刑期,其核心法律依据是《中华人民共和国刑法》第一百九十六条。
(图片来源网络,侵删)
量刑起点主要取决于两个关键因素:
- 诈骗金额
- 犯罪情节
以下是详细的量刑档次和起点分析:
信用卡诈骗罪的三个量刑档次
第一档:基本犯(数额较大)
这是信用卡诈骗罪的基础量刑起点。
- 法律条文:
数额较大的,处五年以下有期徒刑或者拘役,并处二万元以上二十万元以下罚金。 - 量刑起点:
- “数额较大”的标准:根据最高人民法院、最高人民检察院的司法解释,是指诈骗数额在5千元以上不满5万元。
- 对应的刑期:一旦诈骗金额达到5000元,就构成了“数额较大”,法院在量刑时,起点刑期通常是六个月至一年有期徒刑,法院会在这个基础上,结合案件的具体情节(如是否退赃、是否自首、是否认罪认罚等)来最终确定刑期。
- 常见情形:
- 使用伪造的信用卡进行诈骗。
- 使用作废的信用卡进行诈骗。
- 冒用他人信用卡进行诈骗。
- 恶意透支。
第二档:数额巨大
这是量刑的加重情节,刑期显著提高。
(图片来源网络,侵删)
- 法律条文:
数额巨大或者有其他严重情节的,处五年以上十年以下有期徒刑,并处五万元以上五十万元以下罚金。 - 量刑起点:
- “数额巨大”的标准:是指诈骗数额在5万元以上不满50万元。
- 对应的刑期:当诈骗金额达到5万元,就进入了“数额巨大”这个档次,此时的量刑起点通常是三年至五年有期徒刑,同样,具体刑期会根据情节轻重进行调整。
- “其他严重情节”:即使金额未达到5万元,但如果具有以下严重情节,也可能直接适用此档刑罚:
- 诈骗数额接近巨大(如4万元)。
- 多次实施信用卡诈骗。
- 诈骗救灾、抢险、优抚款物,造成严重后果。
- 导致被害人自杀、精神失常等严重后果。
第三档:数额特别巨大
这是量刑的最重情节,法定刑期最高可达无期徒刑。
- 法律条文:
数额特别巨大或者有其他特别严重情节的,处十年以上有期徒刑或者无期徒刑,并处五万元以上五十万元以下罚金或者没收财产。 - 量刑起点:
- “数额特别巨大”的标准:是指诈骗数额在50万元以上。
- 对应的刑期:当诈骗金额达到50万元,就进入了“数额特别巨大”这个档次,此时的量刑起点通常是七年以上有期徒刑,如果情节特别恶劣,法院可以判处十年以上有期徒刑甚至无期徒刑。
- “其他特别严重情节”:即使金额未达到50万元,但如果具有以下特别严重的情节,也可能适用此档刑罚:
- 诈骗数额接近特别巨大(如40-50万元)。
- 诈骗集团的首要分子。
- 利用职务之便多次进行信用卡诈骗。
- 造成极其恶劣的社会影响或特别严重的经济损失。
特别说明:恶意透支的特殊规定
“恶意透支”是信用卡诈骗罪中最常见的一种形式,其量刑标准有更详细的规定,并且与“催收”程序紧密相关。
-
构成条件:
- 超过规定限额或者规定期限透支。
- 经发卡银行两次有效催收后超过三个月仍不归还。
- 没有非法占有目的(因经营失败、意外事故等客观原因导致无力偿还,不构成本罪)。
-
金额标准:
(图片来源网络,侵删)- “数额较大”:指恶意透支,数额在1万元以上不满10万元。(注意:这里的“1万”比一般情形的“5千”门槛低,体现了对银行金融秩序的特殊保护)。
- “数额巨大”:指恶意透支,数额在10万元以上不满100万元。
- “数额特别巨大”:指恶意透支,数额在100万元以上。
总结一下恶意透支的量刑起点:
- 1万元以上:可能面临拘役或一年以下有期徒刑(第一档)。
- 10万元以上:可能面临三年左右有期徒刑(第二档)。
- 100万元以上:可能面临七年以上有期徒刑(第三档)。
影响量刑的其他重要因素
除了金额和基本情节,以下因素也会对最终的量刑产生重大影响,可能导致从轻或从重处罚:
-
从轻或减轻处罚情节:
- 自首:犯罪后自动投案并如实供述罪行。
- 立功:揭发他人犯罪行为查证属实,或者提供重要线索得以侦破其他案件。
- 坦白:被动归案后如实供述自己的罪行。
- 退赃退赔:积极归还全部或大部分诈骗所得,并取得被害人谅解。
- 认罪认罚:自愿如实供述自己的罪行,承认指控的犯罪事实,愿意接受处罚。
- 从犯/胁从犯:在共同犯罪中起次要或辅助作用。
-
从重处罚情节:
- 累犯:曾因犯罪被判刑,刑罚执行完毕或赦免以后,在五年以内再犯应当判处有期徒刑以上刑罚之罪。
- 犯罪集团的首要分子。
- 诈骗救灾、抢险、优抚款物。
- 造成被害人自杀、精神失常等严重后果。
信用卡诈骗罪的量刑起点不是一个数字,而是一个阶梯式的结构。
- 最低起点:诈骗金额达到5000元(恶意透支为1万元),就可能面临六个月至一年的有期徒刑。
- 中间起点:诈骗金额达到5万元(恶意透支为10万元),起点刑期跃升至三年至五年。
- 最高起点:诈骗金额达到50万元(恶意透支为100万元),起点刑期则为七年以上。
具体的量刑起点需要结合个案的金额、情节、行为人的主观恶性、悔罪表现以及是否有从轻或从重情节,由法院在法定刑幅度内依法裁量,如果您或身边的人遇到相关法律问题,强烈建议立即咨询专业的刑事辩护律师。
文章版权及转载声明
作者:99ANYc3cd6本文地址:https://nbhssh.com/post/2392.html发布于 01-04
文章转载或复制请以超链接形式并注明出处宁波恒顺财经知识网



