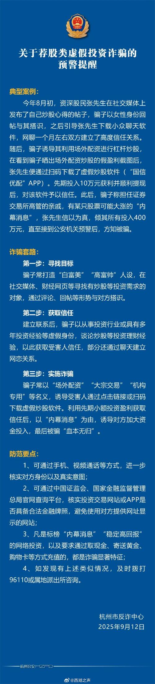
股票诈骗罪构成诈骗吗
这是一个非常好的问题,它触及了金融犯罪与普通诈骗罪之间的核心区别。
简单直接的回答是:股票诈骗行为,本质上就是诈骗罪的一种特殊形式。
但在中国现行的法律体系中,它通常不会直接被定性为“诈骗罪”,而是会根据其具体行为方式,被归类为更具体的金融犯罪,即“集资诈骗罪”或“证券诈骗罪”(后者现已并入“欺诈发行股票、债券罪”和“操纵证券市场罪”等罪名中)。
下面我们来详细拆解这个问题。
为什么股票诈骗是诈骗?
我们要理解诈骗罪的基本构成要件,根据《中华人民共和国刑法》第二百六十六条,诈骗罪的构成需要满足以下几个核心要素:
- 行为人具有非法占有的目的:这是最核心的主观要件,行为人实施欺骗行为,不是为了合法经营或获取正当利益,而是想将他人的财产据为己有,并且没有偿还的意图。
- 实施了欺骗行为:行为人虚构事实、隐瞒真相,使得被害人产生了错误的认识。
- 被害人基于错误认识而“自愿”处分财产:被害人因为被骗,主动将金钱、股票等财产交给行为人。
- 行为人因此获得财产,被害人遭受损失:这是一对因果关系,骗来的钱进了骗子的腰包,受害者的钱没了。
现在我们用股票诈骗的例子来套用这个模型:
- 非法占有的目的:骗子通过虚假的“内幕消息”、“专家荐股”、“原始股”等名义,骗取你的投资款,他们的目的根本不是让你赚钱,而是骗走你的本金,一旦骗到钱,他们就会迅速消失或挥霍一空,根本没有想过要让你盈利或归还本金。
- 欺骗行为:
- 虚构一个不存在的“牛股”或“即将上市的公司”。
- 伪造公司资质、盈利报告、政府批文。
- 建立虚假的“炒股群”、“直播间”,由所谓的“老师”、“股神”喊单,实则是团伙作案,互相配合演戏。
- 利用高科技手段,制造虚假的交易记录和盈利截图。
- 被害人处分财产:你相信了骗子的谎言,觉得这是一个千载难逢的发财机会,于是心甘情愿地将自己的积蓄投入其中。
- 获得财产与造成损失:骗子骗取了你的资金,而你的投资最终血本无归。
从本质上讲,股票诈骗完全符合诈骗罪的所有构成要件,它是一种披着“投资理财”外衣的诈骗行为。
为什么不直接叫“诈骗罪”,而叫“集资诈骗罪”?
关键区别在于行为模式和侵害的法益(法律保护的社会关系)不同。
- 普通诈骗罪(如街头诈骗、电信诈骗):通常是“一对一”或“一对多”的模式,诈骗的规模和对象相对分散。
- 股票诈骗(通常构成集资诈骗罪):它是一种面向不特定多数人的、规模化的集资行为,骗子会通过宣传、推介等方式,向公众吸收资金,这严重扰乱了国家的金融管理秩序。
立法者认为这种行为的社会危害性更大,因为它不仅侵犯了公民的财产权,更破坏了金融市场的稳定和秩序,在《刑法》中设立了“集资诈骗罪”(刑法第192条)来专门规制这类行为。
集资诈骗罪与普通诈骗罪的主要区别:
| 特征 | 普通诈骗罪 | 集资诈骗罪(股票诈骗常见形式) |
|---|---|---|
| 法律条文 | 《刑法》第266条 | 《刑法》第192条 |
| 核心目的 | 非法占有他人财物 | 非法占有公众集资款 |
| 行为模式 | 相对分散,一对一或一对多 | 面向社会公众,规模化、公开化 |
| 主要客体 | 公私财产所有权 | 金融管理秩序 + 公私财产所有权 |
| 立案标准 | 诈骗公私财物价值3000元至1万元以上(各地标准不同) | 个人集资诈骗10万元以上,单位集资诈骗50万元以上 |
当股票诈骗的行为规模达到了“非法集资”的程度,即向不特定多数人吸收资金时,它就从一个普通的诈骗行为升级为了更严重的“集资诈骗罪”。
股票诈骗还可能构成其他罪名
除了集资诈骗罪,股票诈骗还可能触犯其他金融犯罪罪名,具体取决于其操作手法:
- 欺诈发行股票、债券罪:如果骗子是通过伪造文件、隐瞒真相的方式,让一个根本不合格的公司“成功”上市或发行股票来骗取资金,就构成此罪。
- 操纵证券市场罪:这是A股市场最常见的罪名之一,一些庄家或团伙,通过利用多个账户进行连续交易、约定交易、自买自卖、虚假申报等手段,人为地拉高或压低股票价格,然后在高位将股票卖给散户,牟取非法利益,这个过程充满了欺骗,但核心是“操纵市场”而非直接骗取投资款。
- 非法吸收公众存款罪:如果行为人虽然有吸收公众资金的行为,但其主观上没有“非法占有”的目的,而是想通过炒股等方式赚取差价还本付息,但由于经营不善导致亏损,无法归还,就可能构成此罪,它与集资诈骗罪的关键区别就在于“是否具有非法占有的目的”。
- 股票诈骗是诈骗吗?
- 是的,从法律本质上讲,它完全符合诈骗罪的构成要件,是一种特殊的诈骗行为。
- 为什么司法实践中通常叫“集资诈骗罪”?
因为股票诈骗通常是面向公众的、大规模的集资行为,严重破坏了金融管理秩序,社会危害性更大,因此被《刑法》单独规定为“集资诈骗罪”,其刑罚比普通诈骗罪更重。
- 除了集资诈骗罪,还可能是什么罪?
- 根据具体手法,还可能构成欺诈发行股票罪、操纵证券市场罪、非法吸收公众存款罪等。
给投资者的建议: 任何承诺“稳赚不赔”、“高额回报”、“内部消息”的股票投资,都极有可能是骗局,投资有风险,入市需谨慎,切勿被高收益冲昏头脑,保护好自己的“钱袋子”,一旦发现被骗,应立即报警,并保留好所有聊天记录、转账凭证等证据。
作者:99ANYc3cd6本文地址:https://nbhssh.com/post/1940.html发布于 2025-12-29
文章转载或复制请以超链接形式并注明出处宁波恒顺财经知识网


