合同诈骗罪的核心特征是什么?
合同诈骗罪的概念
根据《中华人民共和国刑法》第二百二十四条的规定,合同诈骗罪是指以非法占有为目的,在签订、履行合同过程中,骗取对方当事人财物,数额较大的行为。
这个概念包含四个核心要素:
- 主观上:具有“非法占有”的目的。
- 客观上:实施了在签订、履行合同过程中的“欺骗”行为。
- 结果上:骗取了对方当事人“数额较大”的财物。
- 行为与结果的关联:欺骗行为与骗取财物之间必须发生在“合同签订、履行”的过程中。
就是利用合同这种合法形式作为外衣,掩盖其非法骗取他人财实的真实意图。
合同诈骗罪的特征
合同诈骗罪作为一种特殊的诈骗犯罪,其特征可以从四个构成要件(犯罪客体、客观方面、犯罪主体、主观方面)来详细分析。
犯罪客体
本罪侵犯的是复杂客体,即同时侵犯了两种社会关系:
- 公私财产所有权:这是最直接的客体,犯罪行为通过欺骗手段,直接侵害了合同另一方当事人的合法财产权益,使其遭受经济损失。
- 市场经济秩序和国家合同管理制度:这是本罪区别于普通诈骗罪的关键特征,合同是现代市场经济的基石,是规范交易、保障信用的法律工具,利用合同进行诈骗,不仅损害了个体利益,更严重破坏了市场主体的信任基础,扰乱了公平、有序的市场交易秩序,损害了国家法律的严肃性。
客观方面
客观方面表现为,在签订、履行合同的过程中,行为人实施了骗取对方当事人财物,且数额较大的行为,这可以从以下几个层面理解:
发生阶段:必须是“签订、履行合同的过程中”
- 签订合同阶段:指从双方开始接触、谈判、协商,到最终达成协议、签署合同文件的整个过程,在此期间实施的诈骗行为,如虚构主体、伪造资质等,均构成本罪。
- 履行合同阶段:指合同生效后,双方按照合同约定履行各自义务的过程,在此期间实施的诈骗行为,如以履行合同为名骗取预付款、货款后,不交付货物或不提供服务,也构成本罪。
- 注意:如果行为人的诈骗行为与合同的签订、履行没有关联,则可能构成其他犯罪(如普通诈骗罪、金融诈骗罪等),而非合同诈骗罪。
核心行为:实施了法定的欺骗行为 根据《刑法》第二百二十四条,具体有以下五种表现形式:
- (一)以虚构的单位或者冒用他人名义签订合同的。
- 虚构单位:指根本不存在的公司、企业、组织或机构,如伪造营业执照、公章等,骗取对方信任。
- 冒用他人名义:指未经授权,擅自使用其他公司、个人的名义签订合同,如盗用他人公章、私刻印章等。
- (二)以伪造、变造、作废的票据或者其他虚假的产权证明作担保的。
行为人为了获取对方的信任,提供虚假的担保,使用伪造的银行汇票、本票、支票,或者伪造房屋产权证、土地使用权证等作为履约保证。
(图片来源网络,侵删) - (三)没有实际履行能力,以先履行小额合同或者部分履行合同的方法,诱骗对方当事人继续签订和履行合同的。
这是一种典型的“钓鱼”式诈骗,行为人本身没有履约能力或根本不打算履约,但先履行一小部分合同(如少量供货、支付少量定金),让对方产生其有诚意、有能力履约的错觉,从而诱骗对方签订更大金额的合同或继续投入更多资金。
- (四)收受对方当事人给付的货物、货款、预付款或者担保财产后逃匿的。
行为人一旦骗取到对方的财物(货物、资金或担保物),便立即携款潜逃,切断与对方的一切联系,使其无法追回损失,这是最直接、最恶劣的诈骗方式之一。
- (五)以其他方法骗取对方当事人财物的。
- 这是一个兜底条款,涵盖了上述四种情形未能包含的其他利用合同进行诈骗的行为。
- 隐瞒合同的重大事实,如标的物有重大瑕疵、存在权利瑕疵等。
- 通过签订“阴阳合同”的方式,骗取对方利益。
- 利用对方对专业知识的缺乏,设置合同陷阱,骗取财物。
- 这是一个兜底条款,涵盖了上述四种情形未能包含的其他利用合同进行诈骗的行为。
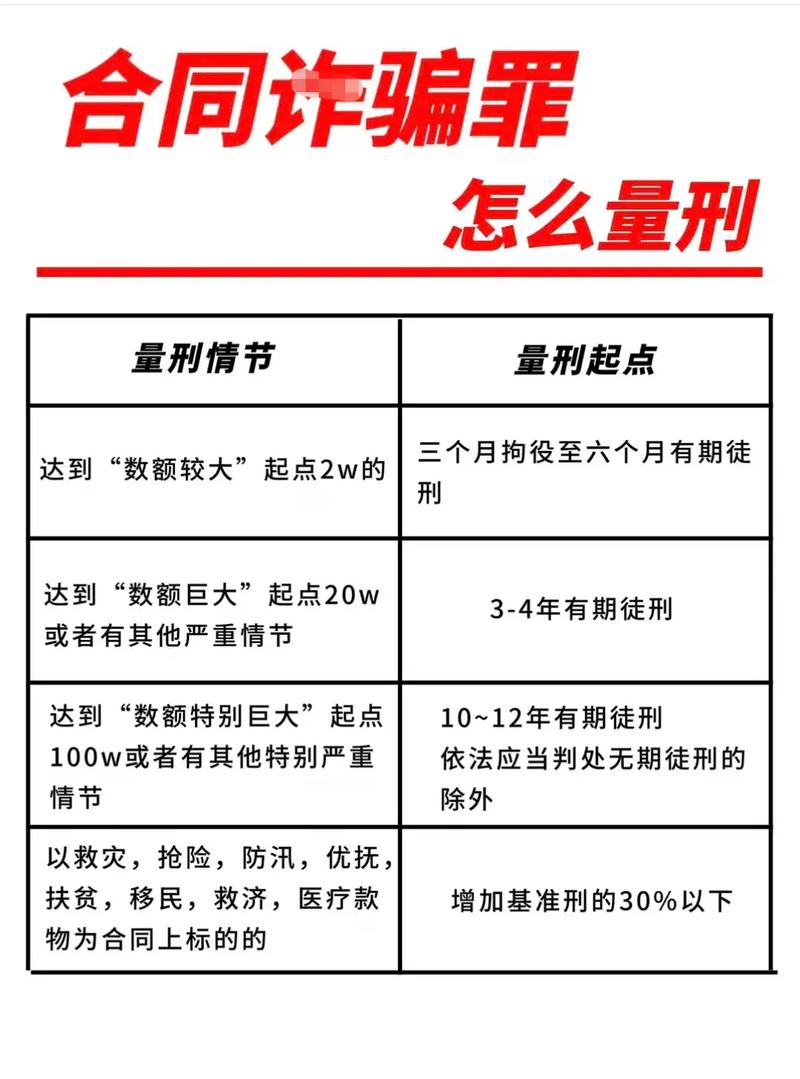
必须达到“数额较大”
- 诈骗行为必须造成“数额较大”的财产损失,才构成犯罪,如果数额较小,则属于民事欺诈行为,不构成刑事犯罪。
- 根据《最高人民法院、最高人民检察院关于办理诈骗刑事案件具体应用法律若干问题的解释》,合同诈骗罪的“数额较大”标准一般为人民币二万元以上。
犯罪主体
本罪的主体为一般主体,即任何达到刑事责任年龄(年满16周岁)、具有刑事责任能力的自然人均可构成,根据《刑法》第三十条和第二百三十一条,单位也可以成为本罪的主体,即单位合同诈骗罪。
主观方面
本罪在主观上必须出于直接故意,并且具有非法占有的目的。
- 直接故意:行为人明知自己的欺骗行为会发生他人财物被骗的危害结果,并且希望这种结果发生。
- 非法占有的目的:这是区分合同诈骗罪与合同纠纷(民事欺诈)的核心和关键,它指的是行为人将对方的财物视为己有,并永久地非法控制、支配和处置,而非想通过履行合同来获取合法的对价。
- 如何判断“非法占有目的”? 司法实践中,通常会综合考察以下因素:
- 行为表现:是否使用了上述五种法定欺骗手段。
- 履约能力:行为人在签订合同时是否具备真实的履约能力(资金、货源、技术等),如果完全没有履约能力,且骗取了巨额财物,通常可以推定其具有非法占有目的。
- 履约行为:是否为履行合同做了积极准备,如果签订合同后,行为人没有任何履约行动,或者将骗取的财物用于挥霍、还债、赌博等非经营活动,则表明其无意履约。
- 事后态度:在对方要求履行合同或追讨财物时,是否携款潜逃、隐匿财产,或者以虚假理由搪塞、拖延。
- 标的物处置:是否将骗取的财物迅速转移、处分、消耗,导致无法返还。
- 如何判断“非法占有目的”? 司法实践中,通常会综合考察以下因素:
合同诈骗罪 vs. 合同纠纷(民事欺诈)
| 特征 | 合同诈骗罪(刑事犯罪) | 合同纠纷(民事欺诈) |
|---|---|---|
| 主观目的 | 以非法占有为目的,无意履行合同。 | 以履行合同为目的,希望通过交易获利,只是在某些环节有欺诈行为。 |
| 欺骗程度 | 欺骗行为是核心手段,是犯罪的本质。 | 欺骗行为是次要的、辅助性的,目的是促成交易或获取不正当利益。 |
| 履约意愿 | 完全没有履约意愿或能力,或仅有虚假的履约表示。 | 有真实的履约意愿和能力,但因故(如资金周转困难)无法完全履行。 |
| 财物处置 | 将骗取的财物用于个人挥霍、还债、潜逃等,导致无法返还。 | 将骗取的财物投入到合同相关的经营活动中,有返还的可能。 |
| 法律后果 | 承担刑事责任(有期徒刑、罚金、没收财产等)。 | 承担民事责任(继续履行、赔偿损失、支付违约金等)。 |
合同诈骗罪的本质是“借合同之名,行诈骗之实”,其核心在于行为人自始至终就没有想过要履行合同,而是将合同作为骗取他人财产的工具,在司法实践中,准确认定行为人是否具有“非法占有目的”,是区分罪与非罪的关键。
作者:99ANYc3cd6本文地址:https://nbhssh.com/post/1314.html发布于 2025-12-21
文章转载或复制请以超链接形式并注明出处宁波恒顺财经知识网



