合同诈骗多少金额可立案?
合同诈骗多少钱立案?2025年最新标准与维权指南(律师详解)**
在商业交往日益频繁的今天,合同是保障交易安全、明确双方权利义务的重要法律文件,一些不法分子却利用合同作为幌子,实施诈骗行为,给当事人造成巨大的经济损失,当遭遇合同诈骗时,受害者最关心的问题之一便是:“合同诈骗多少钱才能立案?”本文将结合我国相关法律法规及司法实践,为您详细解读合同诈骗的立案标准,并提供实用的维权建议,助您明晰法律界限,有效维护自身合法权益。
合同诈骗罪立案标准:金额是关键,但非唯一
我们需要明确一个核心概念:合同诈骗罪,根据我国《刑法》第二百二十四条的规定,合同诈骗罪是指以非法占有为目的,在签订、履行合同过程中,骗取对方当事人财物,数额较大的行为。
“数额较大”究竟是多少呢?这直接关系到能否达到刑事立案的标准。
全国统一立案标准(参考):
根据最高人民法院、最高人民检察院《关于办理诈骗刑事案件具体应用法律若干问题的解释》(法释〔2011〕7号)的规定:
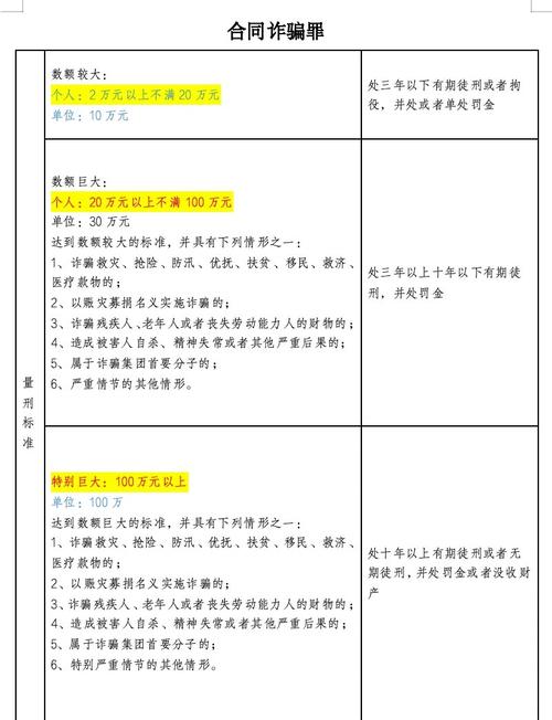
- 数额较大:诈骗公私财物价值三千元至一万元以上的,应当认定为刑法第二百六十四条规定的“数额较大”。
- 数额巨大:诈骗公私财物价值三万元至十万元以上的,应当认定为刑法第二百六十四条规定的“数额巨大”。
- 数额特别巨大:诈骗公私财物价值五十万元以上的,应当认定为刑法第二百六十四条规定的“数额特别巨大”。
合同诈骗罪的特殊考量:
虽然上述司法解释针对的是一般诈骗罪,但在司法实践中,合同诈骗罪的立案标准通常会参照执行。需要注意的是,各省、自治区、高级人民法院、人民检察院可以根据本地区经济发展状况,并考虑社会治安状况,在前款规定的数额幅度内,共同研究确定本地区执行的具体标准,并报最高人民法院、最高人民检察院备案。
这意味着,合同诈骗多少钱立案,全国有一个基本的参考区间(3000元-1万元以上),但具体到某个省份,可能会有细微调整。 经济发达地区可能会将“数额较大”的标准定得更高一些(如1万元以上),而经济欠发达地区可能会相对较低(如5000元以上)。
立案标准的“例外”——“数额较大”的起点可降低:
司法解释同时规定,诈骗公私财物接近上述数额较大标准,并具有下列情形之一的,也可依法追究刑事责任:
- (一)通过发送短信、拨打电话或者利用互联网、广播电视、报刊杂志等发布虚假信息,对不特定多数人实施诈骗的;
- (二)诈骗救灾、抢险、防汛、优抚、扶贫、移民、救济、医疗款物的;
- (三)以赈灾募捐名义实施诈骗的;
- (四)诈骗残疾人、老年人或者丧失劳动能力人的财物的;
- (五)造成被害人自杀、精神失常或者其他严重后果的。
对于合同诈骗而言,如果行为手段恶劣,或针对特殊群体,或造成严重后果,即使未达到当地“数额较大”的普遍标准,公安机关也可能予以立案。
合同诈骗罪的构成要件:不仅仅是金额
要构成合同诈骗罪,除了达到法定的数额标准外,还需满足以下构成要件:
- 客体要件:侵犯了复杂客体,即国家对经济合同的管理秩序和公私财产所有权。
- 客观要件:在签订、履行合同过程中,以虚构事实或者隐瞒真相的方法,骗取对方当事人财物,且数额较大。
- 常见手段:以虚假的单位或者冒用他人名义签订合同;伪造、变造、作废的票据或者其他虚假的产权证明作担保;没有实际履行能力,以先履行小额合同或者部分履行合同的方法,诱骗对方当事人继续签订和履行合同;收受对方当事人给付的货物、货款、预付款或者担保财产后逃匿;以其他方法骗取对方当事人财物。
- 主体要件:一般主体,任何年满16周岁、具有刑事责任能力的自然人均可构成本罪,单位也可成为本罪主体。
- 主观要件:直接故意,并且具有非法占有对方当事人财物的目的。
遭遇合同诈骗,如何正确维权?(律师建议步骤)
如果您怀疑自己遭遇了合同诈骗,应立即采取行动,以下是律师建议的维权步骤:
-
保持冷静,固定证据:
- 合同文本:这是核心证据,确保原件完好。
- 沟通记录:包括微信、短信、邮件、通话录音(注意合法性)、会议纪要等。
- 付款凭证:银行转账记录、收据、发票等。
- 对方身份信息:个人身份证复印件、企业营业执照等。
- 履约过程证据:如发货记录、验收记录、对方违约的证据等。
- 对方涉嫌诈骗的初步证据:如虚构事实的证据、逃避责任的证据等。
-
及时报警,寻求刑事立案:
- 携带所有证据材料,向合同履行地或被告住所地公安机关报案。
- 清晰陈述被骗经过,提供嫌疑人信息及诈骗事实、证据。
- 明确提出刑事立案的请求,公安机关受理后,会进行审查,若认为符合立案条件,则会立案侦查。
-
提起附带民事诉讼或另行提起民事诉讼:
- 如果刑事案件顺利立案,您可以在刑事诉讼过程中提起附带民事诉讼,要求赔偿因合同诈骗造成的直接经济损失。
- 如果刑事案件未立案或您希望更快获得经济赔偿,也可以在刑事诉讼之外,单独向人民法院提起民事诉讼,主张合同无效或撤销合同,并要求对方返还财产、赔偿损失,但需注意,民事诉讼的举证责任在于原告。
-
寻求专业律师帮助:
- 合同诈骗案件涉及法律关系复杂,证据收集专业性强,刑事与民事交叉,尽早聘请一位经验丰富的刑事或民商事律师,可以帮助您:
- 指导证据收集与固定。
- 撰写专业的报案材料,提高立案成功率。
- 在侦查阶段提供法律咨询,代理会见等。
- 代理附带民事诉讼或独立民事诉讼,争取最大权益。
- 合同诈骗案件涉及法律关系复杂,证据收集专业性强,刑事与民事交叉,尽早聘请一位经验丰富的刑事或民商事律师,可以帮助您:
常见误区与注意事项
-
没达到“数额较大”就不能报案。
- 纠正:即使未达到刑事立案标准,如果存在合同欺诈行为,您仍可以提起民事诉讼,要求对方承担违约责任或缔约过失责任,公安机关也可能作为治安案件处理,对行为人进行行政处罚。
-
合同纠纷就是合同诈骗。
- 纠正:合同纠纷通常是由于合同履行过程中产生的争议,双方主观上没有非法占有对方财目的,而合同诈骗罪是以非法占有为目的,签订合同本身即是诈骗手段,区分的关键在于行为人主观上是否有“非法占有目的”。
-
只要对方还钱,就不能构成诈骗。
- 纠正:行为人在签订合同时即具有非法占有目的,即使事后归还了部分款项,只要其目的是为了骗取更多财物或掩盖犯罪事实,仍可能构成合同诈骗罪。
-
注意事项:注意诉讼时效。
- 刑事案件的追诉时效根据法定最高刑有所不同,合同诈骗罪数额较大的追诉时效一般为5年,数额巨大或有其他严重情节的为10年,数额特别巨大或有其他特别严重情节的为20年。
- 民事诉讼的一般诉讼时效为3年,从知道或应当知道权利受到损害以及义务人之日起计算。
合同诈骗“多少钱立案”是一个需要结合法律规定、地区实践及具体案情综合判断的问题,通常而言,个人诈骗公私财物价值达到3000元至1万元以上(具体以当地标准为准),即可能构成合同诈骗罪并予以刑事立案,但更重要的是,要准确把握合同诈骗罪的构成要件,特别是“非法占有目的”这一主观核心。
当您不幸遭遇合同诈骗时,切勿慌张,要第一时间固定证据,果断报警,并积极寻求专业律师的帮助,通过法律途径维护自己的合法权益,法律是保护公民财产权的坚强后盾。
(注:本文内容基于现行法律法规及司法解释撰写,仅供参考,不构成正式法律意见,具体案件请咨询专业律师。)
SEO优化与流量获取思考:
-
核心关键词布局:
- 主关键词: 合同诈骗多少钱立案
- 长尾关键词/相关疑问词: 合同诈骗立案标准、合同诈骗罪立案金额、合同诈骗多少钱可以报警、合同诈骗罪数额较大是多少、2025合同诈骗立案标准、遭遇合同诈骗怎么办、合同诈骗如何维权、合同诈骗与合同纠纷的区别等。
- 自然融入: 在标题、引言、各级标题、正文段落、结论中自然分布这些关键词,避免堆砌。
-
内容质量与用户体验:
- 权威性: 以律师口吻,引用法条和司法解释,增强专业性和可信度。
- 实用性: 提供清晰的立案标准、构成要件、维权步骤,直接解答用户疑问。
- 可读性: 结构清晰(分点论述),语言通俗易懂,避免过多晦涩的法律术语,必要时进行解释。
- 价值性: 除了法律条文,还提供“律师建议步骤”、“常见误区与注意事项”,给予用户超出预期的指导。
-
结构化数据与排版:
- 使用清晰的H1(标题)、H2(一级标题)、H3(二级标题)标签。
- 段落不宜过长,多分段,使用项目符号(如本文中的1.2.3.)使内容更易读。
- 可以加粗(如关键金额、重要概念)。
-
用户意图满足:
- 用户搜索“合同诈骗多少钱立案”,核心需求是了解法律门槛、是否构成犯罪、能否报警。
- 本文不仅回答了“多少钱”,还解释了“为什么是这个数”、“构成条件是什么”、“怎么办”,全面覆盖用户潜在需求。
-
原创性:
严格原创,结合法律实务经验进行阐述,避免直接复制粘贴法律法规或网络现有文章。
-
潜在流量拓展:
- 文章中提到的“维权步骤”、“误区与注意事项”等内容,也可能吸引到已经遭遇诈骗、寻求解决方案的用户,带来长尾流量。
- 结尾的“(注:...)”既体现了专业性,也引导有进一步需求的用户咨询律师。
通过以上策略,本文有望在百度搜索引擎中获得良好的排名,并为真正需要帮助的用户提供有价值的信息,实现流量获取与用户价值双赢。
作者:99ANYc3cd6本文地址:https://nbhssh.com/post/11388.html发布于 今天
文章转载或复制请以超链接形式并注明出处宁波恒顺财经知识网



