合同诈骗金额如何认定?
合同诈骗罪的金额认定核心在于“诈骗数额”,但具体计算方式会根据犯罪的不同阶段和情况而有所不同。
(图片来源网络,侵删)
核心概念:什么是“诈骗数额”?
“诈骗数额”是衡量合同诈骗罪社会危害性的核心标准,它不是指犯罪分子的非法获利,也不是指受害者的全部损失,而是指犯罪分子通过合同诈骗行为实际骗取的公私财物价值。
根据中国《刑法》和最高人民法院的司法解释,这个数额的认定主要依据以下几个关键点:
金额认定的具体方法
合同诈骗的金额认定,主要分为以下几种情况:
既遂状态(合同已经履行完毕,钱款/财物已到手)
这是最简单、最常见的情况。
(图片来源网络,侵删)
- 计算方式:以行为人实际骗取的财物数额为准。
- 举例:
- 甲公司伪造资质,与乙公司签订100万元的设备采购合同,骗得100万元后逃匿,诈骗数额就是 100万元。
- 甲以签订合同为名,骗取乙价值50万元的货物,并已将该货物转卖,诈骗数额就是 50万元。
未遂状态(合同未履行完毕,财物未实际到手)
行为人已经着手实施合同诈骗,但由于意志以外的原因未能得逞。
- 计算方式:以合同约定的总金额作为诈骗数额,同时结合行为人已经实际获取的财物数额,以及未遂的原因和造成的危害后果来综合判断。
- 法律依据:根据《最高人民法院、最高人民检察院关于办理诈骗刑事案件具体应用法律若干问题的解释》第六条,诈骗未遂,以数额巨大(即50万元以上)的财物为目标的,应当定罪处罚。
- 举例:
甲与乙签订价值500万元的合同,乙已支付50万元定金,但在甲准备骗取剩余450万元时被抓获,在这种情况下,虽然实际到手只有50万,但因其目标是500万(数额巨大),且已经着手实施,可以认定为合同诈骗未遂。
犯罪过程中部分得逞,部分未得逞
这种情况比较复杂,需要分段计算。
- 计算方式:犯罪既遂部分的数额和犯罪未遂部分的数额应分别计算,然后根据犯罪既遂部分确定量刑基准,将未遂部分作为从重情节考虑。
- 举例:
- 甲同时向A、B两人实施合同诈骗,成功骗取A的30万元,但骗取B的20万元时被识破。既遂数额为30万元,未遂数额为20万元,在量刑时,以30万元为基础,同时将20万元的未遂作为加重情节。
多次实施合同诈骗
- 计算方式:犯罪数额应为每次诈骗数额的总和,但如果多次诈骗中,有的既遂,有的未遂,则应按照上述第3点的方法,分别计算既遂和未遂的数额,再进行累加。
- 注意:对于多次诈骗,即使单次数额未达到立案标准,但累计数额达到标准的,也应追究刑事责任。
诈骗数额无法精确计算的情况
在实践中,由于证据等原因,有时难以确定精确的诈骗数额。
- 计算方式:
- 合同约定金额:如果合同有明确约定,且能证明合同是诈骗手段的一部分,可以以合同约定的总金额认定。
- 实际交付金额:如果无法确定合同总金额,但有证据证明实际交付或承诺交付的财物,可以以实际交付或承诺交付的财物价值认定。
- 市场估价:对于骗取的货物、房产等实物,应以案发时的市场中间价计算。
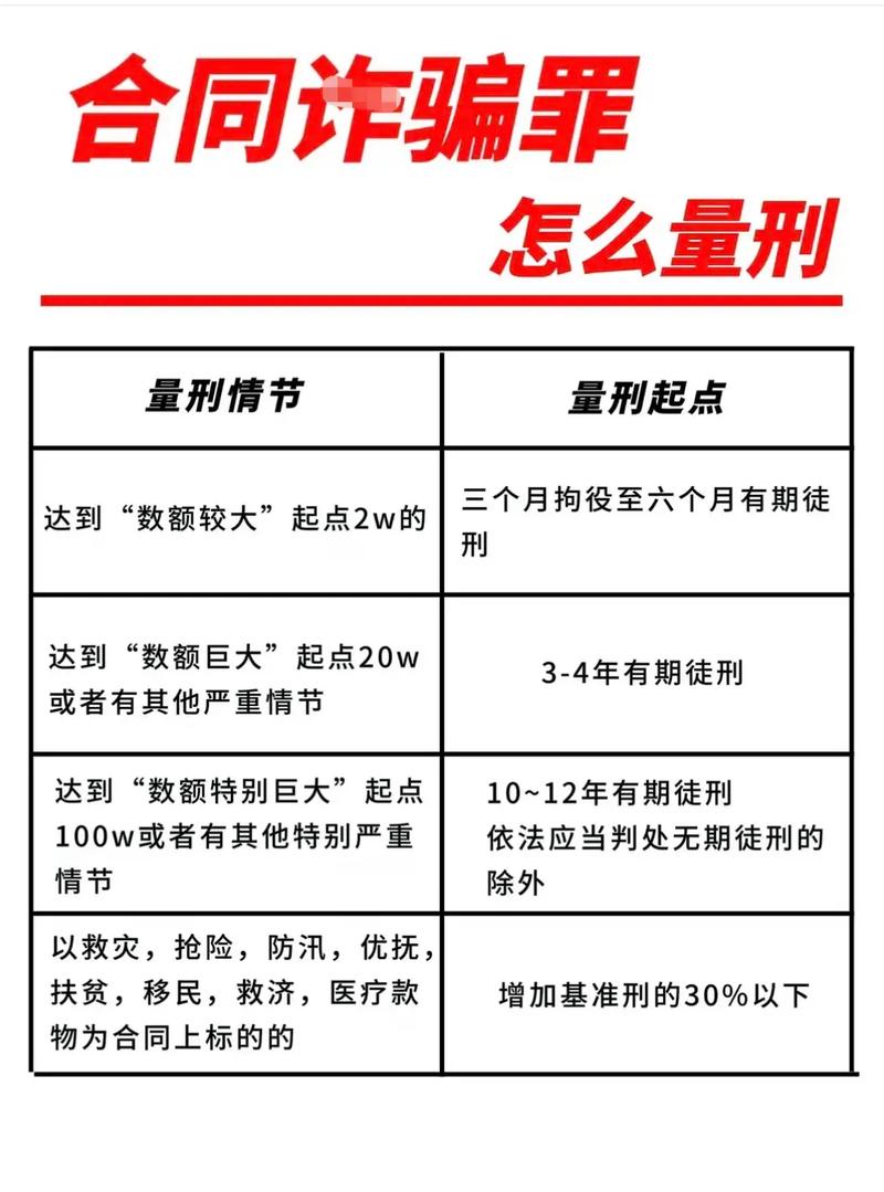
金额对应的量刑档次(以最新司法解释为准)
合同诈骗罪的刑罚分为三个档次,每个档次对应不同的金额标准。
根据《刑法》第224条和最新司法解释:
| 量刑档次 | 诈骗数额标准 | 其他情节 |
|---|---|---|
| 基本犯 | 数额较大:3万元以上不满50万元 | 处三年以下有期徒刑或者拘役,并处或者单处罚金。 |
| 加重犯 | 数额巨大:50万元以上不满500万元 | 处三年以上十年以下有期徒刑,并处罚金。 |
| 特别加重犯 | 数额特别巨大:500万元以上 | 处十年以上有期徒刑或者无期徒刑,并处罚金或者没收财产。 |
特别注意两个特殊情节:
- “数额较大”的门槛:合同诈骗的入罪标准是3万元,但如果诈骗对象是救灾、抢险、防汛、优抚、扶贫、移民、救济、医疗款物,或者残疾人、老年人、未成年人、丧失劳动能力人的财物,那么诈骗金额达到1万元以上,就可以认定为“数额较大”。
- “情节严重”:即使诈骗数额未达到上述标准,但如果具有“严重情节”,也可能构成犯罪。
- 发生被害人自杀、精神失常等严重后果的。
- 造成恶劣社会影响的。
- 多次诈骗的。
- 曾因诈骗受过刑事处罚或者行政处罚的。
相关但不完全等同的概念
在理解合同诈骗金额时,还需要区分几个概念:
- 犯罪所得(非法获利):指犯罪分子最终实际占有的、扣除成本(如有)后的净收入,这个数额通常小于诈骗数额,是衡量犯罪分子主观恶性深浅和退赃、罚金数额的重要参考,但不是定罪量刑的直接依据。
- 被害人损失:指被害人因诈骗行为遭受的全部经济损失,可能包括直接损失(如被骗走的钱款)和间接损失(如为履行合同产生的额外费用、利息损失等),法院判决的退赔金额通常会基于被害人的实际损失,但定罪时仍以“诈骗数额”为准。
- 合同标的额:这是合同约定的总金额,在未遂或部分未遂的情况下,它是认定金额的重要参考,但在既遂情况下,诈骗数额 ≤ 合同标的额。
| 情况 | 如何认定金额 |
|---|---|
| 钱/物到手(既遂) | 实际骗取的金额 |
| 钱/物没到手(未遂) | 合同约定的目标金额(需达到数额巨大标准才定罪) |
| 部分到手,部分没到手 | 分别计算既遂和未遂金额,再综合量刑 |
| 多次诈骗 | 累计计算所有既遂和未遂的金额 |
| 金额不确定 | 优先用合同约定金额,其次用实际交付金额,实物用市场估价 |
最后提醒:合同诈骗罪的金额认定是一个专业性极强的法律问题,涉及大量的证据审查和事实认定,如果您或您的亲友遇到此类问题,强烈建议立即咨询专业的刑事律师,由律师介入收集、固定证据,才能最大程度地维护您的合法权益。
文章版权及转载声明
作者:99ANYc3cd6本文地址:https://nbhssh.com/post/11422.html发布于 今天
文章转载或复制请以超链接形式并注明出处宁波恒顺财经知识网


