诈骗罪的认定标准是什么?
诈骗罪是指以非法占有为目的,使用虚构事实或者隐瞒真相的方法,骗取数额较大的公私财物的行为。
下面我将为您详细拆解构成诈骗罪的四大核心要件,并辅以实例说明。
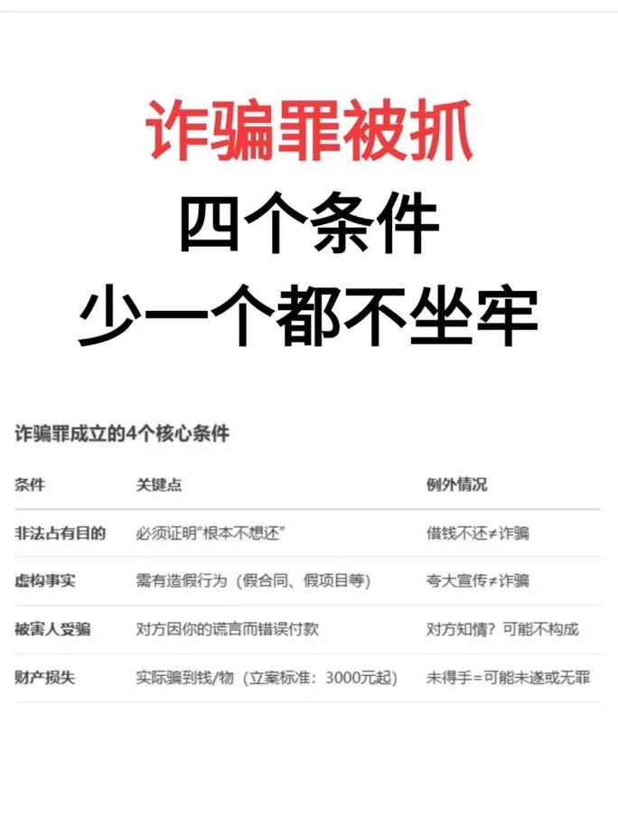
构成诈骗罪的四大核心要件
一个行为要被认定为诈骗罪,必须同时满足以下四个条件,缺一不可。
犯罪客体——侵犯了公私财产所有权
这是诈骗罪的本质,它所侵犯的是他人的合法财产权利,这里的“他人”可以是个人,也可以是公司、企业或其他组织,财产的形式可以是现金、实物、有价证券、财产性利益(如免除债务、提供劳务等)。
要点:
- 必须是合法财产,如果骗取的是非法所得(如赌资、赃款),则不构成诈骗罪。
- 财产必须实际存在,骗取一个不存在的“财产”,不构成此罪。
犯罪客观方面——实施了欺骗行为并导致被害人错误认识
这是诈骗罪最核心、最复杂的一环,可以细分为以下几个步骤:
行为人实施了“欺骗行为”
- 虚构事实:编造完全不存在的事实,谎称自己有“内部渠道”可以低价购买紧俏商品,或者谎称家人出事急需用钱。
- 隐瞒真相:掩盖客观存在的事实,明知自己销售的二手车发生过重大事故,却故意隐瞒,向买家谎称车况良好。
- 关键点:欺骗行为必须达到让被害人陷入错误认识的程度,这种欺骗可以是语言、文字、动作,甚至是利用现代技术(如AI换脸、虚假App、钓鱼网站等)。
被害人因此产生了“错误认识”
- 行为人的欺骗行为必须直接导致了被害人对于事实的错误判断。
- 因果关系:被害人的错误认识必须是行为人欺骗行为直接造成的,如果被害人本来就有所怀疑,但依然自愿交付财物,这种“错误认识”就不太成立。
- 例如:A谎称能帮忙解决孩子上学问题,B信以为真并交付了“活动经费”,B的错误认识(相信A有能力办成事)是由A的谎言直接导致的。
被害人基于错误认识“自愿”处分财产
- 这里的“自愿”是基于错误认识的自愿,而不是完全自由、不受任何影响的自愿。
- 被害人因为相信了谎言,而“心甘情愿”地将财产交给行为人,在ATM机上按照骗子的指示转账,在电商平台点击“确认付款”等。
- 重要区别:这与抢劫罪有本质区别,抢劫罪是使用暴力、胁迫等手段,迫使被害人不敢反抗、不能反抗而交出财物,整个过程是被害人“不自愿”的。
行为人最终“非法获取”了财产
- 行为人通过欺骗手段,实际控制了被害人的财产,造成了被害人财产的损失。
- 这个“获取”不一定是行为人本人拿到,也可以是指定他人(如同伙)接收。
总结这个环节的流程图: 欺骗行为 → 被害人错误认识 → 基于错误认识自愿处分财产 → 行为人非法获取财产
犯罪主体——达到刑事责任年龄、具有刑事责任能力的自然人或单位
- 自然人:年满16周岁、具有辨认和控制自己行为能力的自然人,可以构成诈骗罪,已满14周岁不满16周岁的人,对诈骗罪不负刑事责任。
- 单位:公司、企业、事业单位、机关、团体等,也可以成为诈骗罪的主体,例如单位为了非法利益而进行合同诈骗。
犯罪主观方面——具有“非法占有目的”
这是区分诈骗罪与民事纠纷、经济纠纷的关键,行为人内心深处必须抱着“永远不打算还”或者“直接将财物占为己有”的目的。
如何判断“非法占有目的”? 司法实践中,法官会根据行为人的客观行为,综合推断其主观目的,以下情况通常可以推定具有非法占有目的:
- 携款潜逃、隐匿财产:骗取钱财后立即消失,或将财产转移、藏匿。
- 肆意挥霍、用于非法活动:将骗来的钱用于赌博、吸毒、高消费等,而不是用于承诺的合法用途。
- 拒不归还、销毁证据:在被害人要求归还时,明确拒绝或找借口拖延,并销毁借款合同等证明文件。
- 没有实际履行能力,以欺骗手段为目的:从一开始就没有能力履行合同(如没有货源、没有资金),却签订合同骗取定金、预付款。
- 虚构根本不存在的标的物:如卖一个不存在的“虚拟房产”或“古董”。
反之,如果没有非法占有目的,则不构成诈骗罪。
- 借贷纠纷:借钱时确实想还,但因经营失败、意外事故等客观原因导致无法偿还,属于民事纠纷,不构成诈骗。
- 交易纠纷:在交易中存在夸大宣传、质量瑕疵等问题,但双方有真实的交易意愿,属于合同纠纷,不构成诈骗。
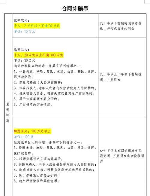
诈骗罪的立案标准(数额较大)
即使满足了以上四个要件,也必须达到一定的数额标准才能被刑事立案。
根据中国《刑法》及司法解释的规定:
- 数额较大:3000元至1万元以上(具体数额标准由各省、自治区、直辖市高级人民法院根据本地经济状况确定)。
- 数额巨大:3万元至10万元以上。
- 数额特别巨大:50万元以上。
注意:如果诈骗行为是针对救灾、抢险、优抚款物等特定款物,或者以残疾人、老年人、未成年人等为对象的,立案标准会相应降低。
一个简单的案例拆解
案情:张三谎称自己认识某高官,可以帮助李四的儿子进入重点大学,但需要20万元“打点关系”,李四信以为真,通过银行转账将20万元给了张三,张三收到钱后,并未去办任何事,而是将钱用于个人挥霍和炒股,后失联。
分析:
- 客体:侵犯了李四20万元的合法财产所有权。
- 客观方面:
- 欺骗行为:张三虚构了“认识高官能办成事”的事实。
- 错误认识:李四信以为真,产生了错误认识。
- 自愿处分:李四基于这个错误认识,自愿转账20万元。
- 非法获取:张三实际获取了这笔钱,并用于个人挥霍。
- 主体:张三是年满16周岁的自然人,具备刑事责任能力。
- 主观方面:张三拿到钱后用于挥霍和炒股,没有去履行承诺,其内心具有明显的“非法占有目的”。
张四的行为完全符合诈骗罪的四个构成要件,且数额巨大(假设当地标准为3万元以上),应构成诈骗罪。
要构成诈骗罪,必须同时具备:
- 想非法占有钱财(主观目的)。
- 编造谎言或隐瞒事实(欺骗行为)。
- 导致对方信以为真(错误认识)。
- 对方心甘情愿把钱给你(自愿处分)。
- 骗到的钱数额较大(立案标准)。
如果您或身边的人遇到疑似诈骗的情况,应立即保留证据(聊天记录、转账凭证等),并向公安机关报案。
作者:99ANYc3cd6本文地址:https://nbhssh.com/post/11408.html发布于 今天
文章转载或复制请以超链接形式并注明出处宁波恒顺财经知识网



