团伙诈骗罪立案标准具体金额是多少? “团伙诈骗罪”在法律上不是一个独立的罪名,中国的《刑法》中只有“诈骗罪”,而“团伙”是对犯罪组织形式的一种描述,通常指的是“共同犯罪”,我们讨论的“团伙诈骗罪的立案标准”,实际上就是指“共同实施诈骗犯罪,达到何种标准时,公安机关应当立案侦查”,核心立案标准:诈骗公私财物价值根据中国最高法、最高检的司...
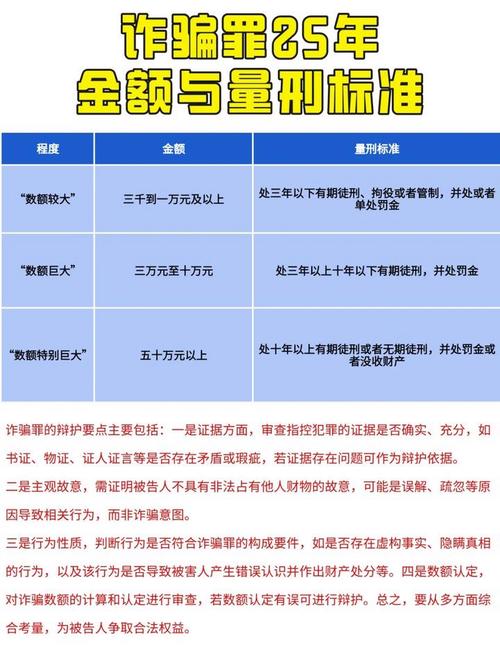
诈骗罪立案标准具体金额是多少? 需要明确的是,中国的立案标准主要由最高人民法院、最高人民检察院(简称“两高”)联合发布司法解释,而公安机关则依据这些司法解释并结合自身办案实践来执行,我们通常所说的“立案标准”就是指司法解释中规定的具体数额和情节,诈骗罪的立案标准主要分为两大类:数额标准和情节标准,只要符合其中之一,公安机关就应当立...
网络诈骗多少钱能立案? 这是一个非常重要且常见的问题,网络诈骗没有统一的“立案金额标准”,但金额是决定是否立案以及案件严重程度的关键因素,中国的法律体系对于诈骗罪的立案,主要依据两个层面:刑事立案标准和行政违法(治安处罚)标准,刑事立案标准(构成诈骗罪)当网络诈骗行为涉嫌构成诈骗罪时,由公安机关进行刑事立案侦查,这里的金额...
网上诈骗多少金额才构成诈骗罪? (主标题+副标题,兼顾SEO与吸引力):网上诈骗多少钱才算“诈骗”?金额定罪全解析,律师教你如何维权!别再以为被骗几千块就没戏!一文读懂网上诈骗立案标准、量刑细节与追回技巧,文章导语(Meta Description,用于搜索结果摘要):遭遇网上诈骗,最关心的问题莫过于:“被骗多少钱才算诈骗?能立案...
诈骗金额多少才够立案? 这是一个非常重要且常见的问题,关于诈骗资金多少才构成诈骗,不能简单地用一个数字来回答,因为它涉及到刑事立案标准和量刑档次两个不同层面,无论金额多少,诈骗行为在法律上都是错误的, 但是否构成刑事犯罪(即诈骗罪),以及判处的刑罚轻重,主要取决于诈骗的金额,以下是详细的解释,主要依据中国的《刑法》和相关的...
诈骗罪立案标准具体金额是多少? 需要明确的是,中国的刑事立案标准主要分为两大类:数额标准和情节标准,只要满足其中任何一类,公安机关就应当立案侦查,核心立案标准:数额与情节根据《最高人民法院、最高人民检察院关于办理诈骗刑事案件具体应用法律若干问题的解释》(法释〔2011〕7号)的规定,诈骗罪的立案标准如下:数额标准(最核心的依据)诈...