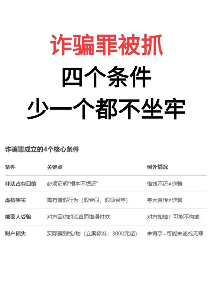
重复抵押是否算诈骗?
这是一个非常重要且常见的问题。重复抵押本身不一定构成诈骗,但它是一种高风险的民事行为,并且极易滑向诈骗的边缘,是否构成诈骗,关键在于行为人的主观意图和客观行为。
(图片来源网络,侵删)
我们可以从以下几个层面来理解这个问题:
什么是重复抵押?
重复抵押,又称“一物多押”,指的是抵押人(比如房主)将同一项财产(比如一套房产)的价值,多次抵押给不同的抵押权人(比如不同的银行或个人)。
重要前提: 根据《民法典》,重复抵押是允许的,但必须满足一个核心条件:后一次抵押所担保的债权价值,不得超出抵押财产的剩余价值。
- 举例:
- 一套房产市值100万。
- 第一次抵押给A银行,贷款80万,房产的“剩余价值”是20万。
- 抵押人可以进行第二次抵押,但第二次抵押的贷款额度不能超过20万,他可以用这20万的剩余价值再向B银行贷款15万。
- 这样,总抵押债务为80万 + 15万 = 95万,没有超过房产的100万价值,这在法律上是允许的。
重复抵押 vs. 诈骗:核心区别在于“主观意图”
这是判断是否构成诈骗的关键,法律上区分“民事欺诈”和“刑事诈骗(诈骗罪)”的核心是行为人的主观目的。
(图片来源网络,侵删)
不构成诈骗的重复抵押(民事范畴)
这种情况下的重复抵押,行为人没有非法占有的目的,而是为了获取更多资金用于经营、周转等,并且自己也打算偿还债务。
- 特征:
- 真实存在抵押物: 抵押的房产、车辆等是真实存在的。
- 告知部分抵押权人: 抵押人可能会告知后手的抵押权人,该财产已经被抵押过,在向B银行申请第二次抵押时,B银行会要求查看房产证原件,并可能通过登记系统查询到第一份抵押记录。
- 有偿还意愿和能力: 抵押人只是暂时资金周转困难,有通过经营收益或未来收入偿还所有债务的计划。
- 风险自担: 后手的抵押权人(如B银行)清楚地知道,如果抵押人违约,自己的清偿顺序在第一手抵押权人(A银行)之后,他们愿意承担这个更高的风险以换取更高的利息或收益。
这种情况下,即使最终因资不抵债导致所有抵押权人都无法完全受偿,这属于正常的商业风险和民事纠纷,而不是诈骗,债权人可以通过起诉、拍卖抵押物等方式,按照法定顺序受偿。
可能构成诈骗的重复抵押(刑事范畴)
当重复抵押的行为人以非法占有为目的,通过虚构事实或隐瞒真相的方式,骗取他人财物时,就可能构成诈骗罪。
- 特征:
- 虚构事实或隐瞒真相:
- 伪造文件: 伪造房产证、身份证、他项权利证等关键文件。
- 隐瞒抵押情况: 故意向多个抵押权人隐瞒该财产已经被抵押的事实,拿着假房产证或复印件,向多家不同的机构或个人进行抵押贷款。
- “一房多卖”式抵押: 在同一个房产上设立多个不存在的、虚假的抵押权,骗取多笔贷款。
- 非法占有的目的: 行为人从一开始就没打算还钱,其目的就是通过重复抵押的手段,将一套房产的价值“凭空”套取出来,占为己有,然后挥霍一空或携款潜逃。
- 骗取数额较大: 根据《刑法》,诈骗公私财物价值达到一定数额(通常是三千元至一万元以上,具体标准由各地规定)才构成犯罪。
- 虚构事实或隐瞒真相:
核心判断点: 行为人是否在“骗”?他是否让被害人陷入了错误的认识,从而“自愿”地交出了财物(提供了贷款)?
(图片来源网络,侵删)
一个简单的对比表格
| 特征 | 民事重复抵押(不构成诈骗) | 诈骗性重复抵押(可能构成诈骗罪) |
|---|---|---|
| 主观意图 | 获取资金用于周转或经营,有偿还意愿 | 以非法占有为目的,无意偿还 |
| 抵押物 | 真实存在 | 可能是真实存在的,但通过欺诈手段进行重复抵押 |
| 信息披露 | 可能告知后手抵押权人抵押情况,或后手通过查询知晓 | 故意隐瞒或伪造证据,让抵押权人不知情 |
| 法律后果 | 民事纠纷,债权人按顺序受偿,债务人承担违约责任 | 刑事犯罪,行为人将面临有期徒刑、罚金等刑罚 |
| 典型案例 | 房主用已抵押的房产剩余价值向另一家银行申请二次抵押 | 房主伪造多份房产证,向不同的人借款并挥霍 |
结论与建议
- 重复抵押本身不是犯罪: 法律承认其合法性,它是一种金融工具,允许物尽其用。
- 界限在于“骗”与“不骗”: 如果是坦诚告知、风险自担的重复抵押,是民事行为,如果是为了骗钱,通过虚构事实、隐瞒真相来重复抵押,就可能构成诈骗罪。
- 对债权人的建议: 在接受抵押时,务必进行严格的尽职调查。
- 核实文件: 仔细核对房产证、身份证等原件,最好通过官方渠道(如不动产登记中心)核实抵押物的权属和抵押状态。
- 明确风险: 了解自己作为抵押权人的清偿顺序,不要被高息诱惑而忽视风险。
- 审查借款人: 对借款人的信用状况、还款能力和借款用途进行评估。
重复抵押是“术”,是中性的;而诈骗是“恶”,是非法的,判断的关键,就在于行为人举起这把“术”的时候,心中想的是“双赢”还是“独吞”。
文章版权及转载声明
作者:99ANYc3cd6本文地址:https://nbhssh.com/post/8548.html发布于 03-17
文章转载或复制请以超链接形式并注明出处宁波恒顺财经知识网



