侵犯隐私权会承担哪些法律责任?
民事责任 (最常见的责任形式)
这是侵犯隐私权最普遍、最常见的法律后果,根据《中华人民共和国民法典》,侵权人需要承担以下民事责任:
(图片来源网络,侵删)
停止侵害:
- 含义: 立即停止正在进行的侵犯隐私权的行为,立即删除非法获取的他人照片、停止在社交媒体上散布他人私密信息、停止偷拍等。
- 目的: 防止损害后果的进一步扩大。
消除影响、恢复名誉:
- 含义: 在一定范围内澄清事实,为受害人消除因侵权行为造成的不良影响,恢复其社会评价,在同样的社交媒体平台上发布道歉声明,澄清之前的不实信息。
- 目的: 消除对受害人精神上的负面影响。
赔礼道歉:
- 含义: 侵权人向受害人进行口头或书面的道歉,承认其行为的错误。
- 目的: 对受害人进行精神抚慰,体现对侵权行为的悔意。
赔偿损失: 这是最核心的赔偿内容,主要包括两个方面:
(图片来源网络,侵删)
- 财产损失: 如果侵权行为给受害人造成了直接的经济损失(因被曝光隐私而失去工作机会、生意受损等),侵权人需要予以赔偿。
- 精神损害赔偿: 这是隐私侵权案件中非常重要的一项,由于隐私是人格尊严的重要组成部分,其被侵犯往往会给受害人带来精神上的痛苦、焦虑、屈辱等,受害人可以要求侵权人赔偿精神损害抚慰金,法院会根据侵权人的过错程度、侵权行为的具体情节、造成的后果、侵权人的获利情况以及当地平均生活水平等因素来酌定赔偿数额。
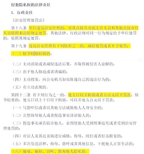
行政责任 (较严重的侵权行为)
如果侵犯隐私权的行为扰乱了公共秩序,但尚未构成犯罪,公安机关可以介入,行为人将承担行政责任。
法律依据: 《中华人民共和国治安管理处罚法》第四十二条。
具体行为和处罚: 以下行为之一,处五日以下拘留或者五百元以下罚款;情节较重的,处五日以上十日以下拘留,可以并处五百元以下罚款:
- (一) 偷窥、偷拍、窃听、散布他人隐私的;
- (二) 偷窥、偷拍、窃听、散布他人隐私的;
- (三) 偷窥、偷拍、窃听、散布他人隐私的;
- (四) 偷窥、偷拍、窃听、散布他人隐私的;
- (五) 偷窥、偷拍、窃听、散布他人隐私的;
- (六) 偷窥、偷拍、窃听、散布他人隐私的;
举例说明:
(图片来源网络,侵删)
- 在更衣室、卫生间等私密场所安装针孔摄像头进行偷拍。
- 偷偷录下他人的私人谈话,并将其散布到网络上,对他人生活造成较大困扰。
- 多次发送骚扰信息、恐吓信息,侵犯他人生活安宁。
刑事责任 (最严重的侵权行为)
当侵犯隐私权的行为情节非常恶劣,严重触犯刑法时,行为人将构成犯罪,需要承担刑事责任。
法律依据: 《中华人民共和国刑法》。
主要涉及的罪名:
非法使用窃听、窃照专用器材罪 (刑法第284条)
- 行为: 非法使用窃听、窃照专用器材,造成严重后果的。
- 举例: 使用专业的高灵敏度窃听器或针孔摄像头,严重侵犯他人隐私,造成恶劣社会影响或严重后果。
非法获取计算机信息系统数据、非法控制计算机信息系统罪 (刑法第285条)
- 行为: 违反国家规定,侵入他人计算机信息系统或者采用其他技术手段,获取该信息系统中存储、处理或者传输的数据,情节严重的。
- 举例: 黑入他人的手机、电脑或云账户,窃取其中的私密照片、聊天记录、个人信息等。
侵犯公民个人信息罪 (刑法第253条之一)
- 行为: 违反国家有关规定,向他人出售或者提供公民个人信息,情节严重的,或者,窃取或者以其他方法非法获取公民个人信息,情节严重的。
- 举例: 非法获取、贩卖或大量传播他人的身份证号、家庭住址、电话号码、行踪轨迹、医疗记录、金融信息等,这是目前非常常见的一种犯罪。
报复陷害罪 (刑法第254条)
- 行为: 国家机关工作人员滥用职权、假公济私,对控告人、申诉人、批评人、举报人实行报复陷害,情节严重的。
- 注意: 此罪的主体是特殊身份,即国家机关工作人员。
诽谤罪 (刑法第246条)
- 行为: 捏造事实,公然损害他人人格和名誉,情节严重的(如致人精神失常、自杀等严重后果)。
- 注意: 如果捏造并散布的是他人的“隐私”,以达到诽谤的目的,则可能同时构成侵犯隐私权和诽谤罪,诽谤罪通常需要受害人自行告诉(去法院起诉),但如果危害社会秩序和国家利益(如引发群体性事件),检察院可以提起公诉。
总结与建议
| 责任类型 | 法律依据 | 适用情形 | 主要后果 |
|---|---|---|---|
| 民事责任 | 《民法典》 | 任何侵犯隐私权的行为,无论情节轻重 | 停止侵害、赔礼道歉、消除影响、赔偿损失(包括精神损害抚慰金) |
| 行政责任 | 《治安管理处罚法》 | 行为扰乱公共秩序,但未构成犯罪 | 拘留、罚款 |
| 刑事责任 | 《刑法》 | 行为情节严重,构成犯罪 | 罚金、拘役、有期徒刑等 |
给您的建议:
- 保护好自己的隐私: 提高警惕,不随意在社交媒体上发布个人敏感信息,定期修改重要账户密码,警惕各类网络诈骗。
- 尊重他人隐私: 切勿出于好奇、报复或其他目的去窥探、传播他人的隐私信息,偷拍、偷录、散布他人隐私都是违法行为。
- 权利被侵犯时: 如果您的隐私权被侵犯,请第一时间固定证据(如截图、录屏、保存原始文件等),然后可以:
- 与侵权人交涉,要求其停止侵害并道歉。
- 向平台投诉,要求删除相关内容。
- 向公安机关报案,如果行为严重。
- 向人民法院提起诉讼,要求侵权人承担民事责任,特别是要求精神损害赔偿。
隐私权是受法律严格保护的人格权利,任何侵犯隐私权的行为都将面临法律的严惩。
文章版权及转载声明
作者:99ANYc3cd6本文地址:https://nbhssh.com/post/85.html发布于 2025-11-29
文章转载或复制请以超链接形式并注明出处宁波恒顺财经知识网



