诈骗120万要判多久?法律如何量刑?
这是一个非常严重的问题,诈骗120万人民币属于数额特别巨大的范畴,根据中国《刑法》和相关司法解释,其基准刑期通常在十年以上有期徒刑,并可能并处罚金或者没收财产。
(图片来源网络,侵删)
下面我将为您详细解析判决的依据、可能的刑期范围以及影响最终判决的关键因素。
法律依据
诈骗罪的量刑主要依据《中华人民共和国刑法》第二百六十六条:
诈骗公私财物,数额较大的,处三年以下有期徒刑、拘役或者管制,并处或者单处罚金;数额巨大或者有其他严重情节的,处三年以上十年以下有期徒刑,并处罚金;数额特别巨大或者有其他特别严重情节的,处十年以上有期徒刑或者无期徒刑,并处罚金或者没收财产。
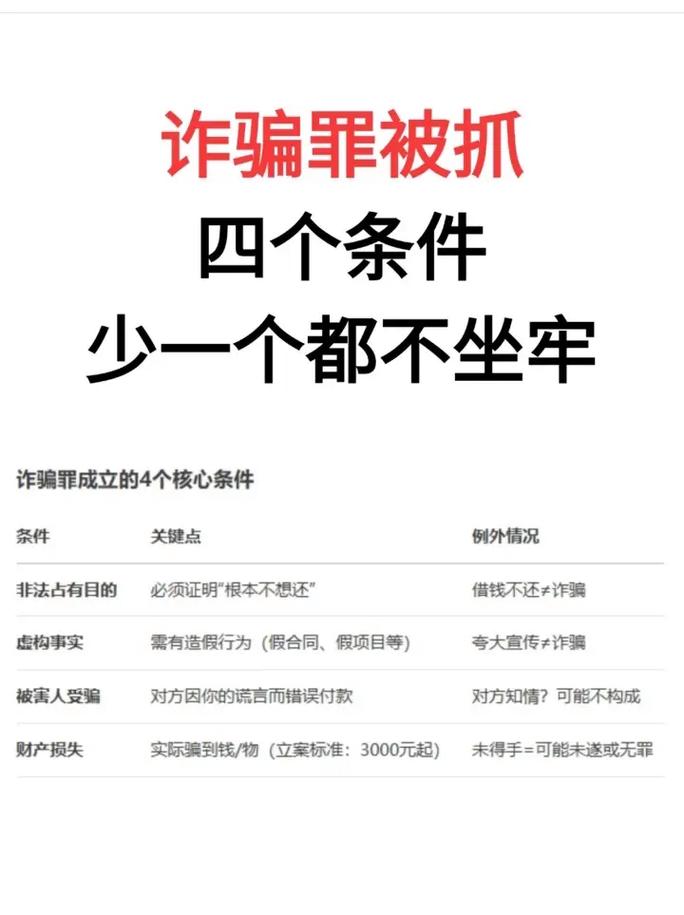
这里的“数额”是决定量刑档次的核心,根据最高人民法院、最高人民检察院《关于办理诈骗刑事案件具体应用法律若干问题的解释》:
(图片来源网络,侵删)
- 数额较大:诈骗公私财物价值三千元至一万元以上。
- 数额巨大:诈骗公私财物价值三万元至十万元以上。
- 数额特别巨大:诈骗公私财物价值五十万元以上。
请注意:各省、自治区、高级人民法院可以根据本地区的经济发展状况,在上述幅度内,确定本地区执行的具体数额标准,但无论如何,120万这个数额在全国任何一个地方都远远超过了“数额特别巨大”的门槛(通常最低是50万)。
量刑分析(针对120万)
既然120万属于“数额特别巨大”,那么法定刑期就是十年以上有期徒刑、无期徒刑。
- 基准刑期:对于120万这个数额,法院在判决时会首先确定一个基准刑,虽然没有一个绝对的公式,但实践中,对于这个级别的诈骗,十年以上有期徒刑是大概率事件,可能会判处11年、12年等。
- 无期徒刑的可能性:虽然法律条文规定了“无期徒刑”这个选项,但在司法实践中,对于单个诈骗金额为120万(且没有其他极其恶劣的情节)的案件,直接判处无期徒刑的情况相对较少,无期徒刑通常适用于:
- 诈骗金额极其巨大(例如数千万元甚至上亿元)。
- 诈骗集团的首要分子。
- 诈骗造成被害人自杀、精神失常等特别严重后果。
- 有其他极其严重的犯罪情节。
对于120万的诈骗案,有期徒刑是主要的刑罚形式,刑期起点很高。
影响最终判决的关键因素(从重或从轻)
法律不是机械的,法官会根据案件的具体情节,在法定刑期内进行裁量,以下因素会极大影响最终的判决结果:
(图片来源网络,侵删)
可能从重处罚的情节(让判得更重)
- 犯罪集团的首要分子:如果是组织、领导诈骗团伙的主犯,处罚会更重。
- 诈骗救灾、抢险、防汛、优抚、扶贫、移民、救济、医疗款物:这类款项有特殊用途,社会危害性更大。
- 以救灾、扶贫等募捐名义进行诈骗:性质极其恶劣。
- 造成被害人自杀、精神失常等严重后果:这是最严重的加重情节之一。
- 惯犯或累犯:曾经因犯罪被判刑,刑满释放后又犯罪的,会从重处罚。
- 诈骗未成年人、老年人、残疾人等弱势群体。
- 挥霍诈骗款,导致无法退赔:这表明被告人毫无悔意,会增加社会危害性。
可能从轻或减轻处罚的情节(让判得轻一些)
- 自首:犯罪后自动投案,并如实供述自己的罪行,这是非常重要的从轻情节,可以从轻或者减轻处罚。
- 立功:揭发他人犯罪行为,查证属实的;或者提供重要线索,得以侦破其他案件等,可以从轻或者减轻处罚;有重大立功表现的,可以减轻或者免除处罚。
- 坦白:被采取强制措施后,如实供述自己罪行的,可以从轻处罚。
- 退赃退赔:在判决前,将诈骗所得的120万全部或大部分退还给被害人,这是极其重要的从宽处理情节,如果能全额退赔并取得被害人谅解,法院在量刑时会予以充分考虑,可能大幅降低刑期,可能从12年降到10年或更低。
- 认罪认罚:自愿如实供述自己的罪行,承认指控的犯罪事实,愿意接受处罚的,可以依法从宽处理。
- 从犯或胁从犯:在共同犯罪中起次要或辅助作用的人,应当从轻、减轻处罚或者免除处罚。
- 积极赔偿并取得被害人谅解:即使不能全额退赃,积极赔偿一部分损失并取得被害人的书面谅解,也是一个重要的酌定从轻情节。
总结与建议
综合来看,诈骗120万的案件:
- 法定刑起点高:基本锁定在十年以上有期徒刑。
- 最终刑期浮动大:在不考虑任何加减情节的情况下,可能在11年至15年之间,如果存在从重情节,刑期可能更长;如果存在多个从轻情节(特别是全额退赃和自首),刑期可能会接近十年,甚至可能在十年以下(但难度很大)。
- 退赃是关键:对于被告人而言,尽全力退赃退赔是争取从轻判决的最有效途径,这不仅能减轻被害人的损失,也能直接体现悔罪态度,对量刑产生决定性影响。
- 专业律师介入至关重要:此类案件复杂,程序严谨,聘请一位经验丰富的刑事辩护律师,可以帮助当事人更好地行使权利,如争取自首、立功等情节,与司法机关沟通,制定最优的辩护策略,对争取一个好的判决结果至关重要。
请注意:以上分析是基于法律条文和司法实践的一般性解读,不能替代专业的法律意见,具体案件的判决结果由审理法院根据全案证据和情节依法作出。
文章版权及转载声明
作者:99ANYc3cd6本文地址:https://nbhssh.com/post/7951.html发布于 03-11
文章转载或复制请以超链接形式并注明出处宁波恒顺财经知识网



