酒驾处罚的法律依据具体是哪些?
核心法律依据
- 《中华人民共和国道路交通安全法》
- 《中华人民共和国刑法》
- 《中华人民共和国道路交通安全法实施条例》
- 《道路交通安全违法行为记分管理办法》
- 《最高人民法院、最高人民检察院、公安部关于办理危险驾驶刑事案件适用法律若干问题的意见》
详细解读
酒驾行为根据其血液中的酒精含量和情节严重程度,主要分为两大类:饮酒后驾驶和醉酒驾驶,它们的处罚依据和法律后果完全不同。
(图片来源网络,侵删)
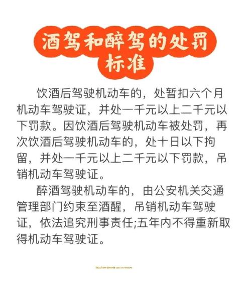
饮酒后驾驶 (俗称“酒驾”)
法律依据:《道路交通安全法》第九十一条第一款
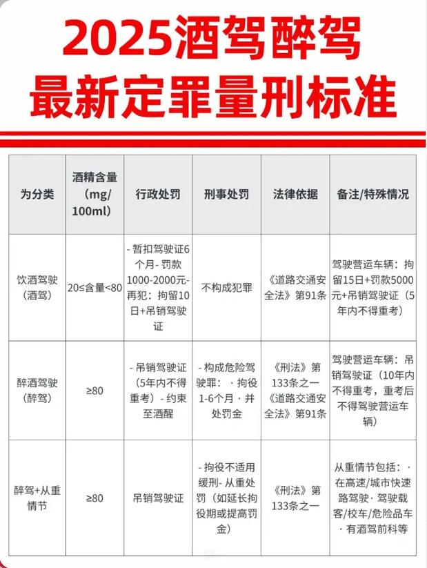
定义: 驾驶人员血液中的酒精含量大于或等于20mg/100ml,但小于80mg/100ml。
处罚措施:
-
行政处罚:
(图片来源网络,侵删)- 暂扣驾驶证: 6个月。
- 罚款: 1000元至2000元。
- 记分: 驾驶证记 12分。
- 参加学习: 需要重新学习并考试合格后,才能领回驾驶证。
-
再次酒驾的加重处罚:
- 如果因饮酒后驾驶被处罚,再次饮酒后驾驶,处罚将加重:
- 处10日以下拘留。
- 处1000元以上2000元以下罚款。
- 吊销机动车驾驶证。
- 两年内不得重新取得机动车驾驶证。
- 如果因饮酒后驾驶被处罚,再次饮酒后驾驶,处罚将加重:
醉酒驾驶 (俗称“醉驾”)
法律依据:《道路交通安全法》第九十一条第二款 + 《刑法》第一百三十三条之一
定义: 驾驶人员血液中的酒精含量大于或等于80mg/100ml。
处罚措施:
(图片来源网络,侵删)
-
刑事处罚(这是最严重的后果):
- 罪名: 构成危险驾驶罪。
- 刑罚: 处拘役(1个月以上,6个月以下),并处罚金。
- 留下案底: 这会构成刑事犯罪记录,对个人未来就业(特别是考公务员、参军、从事法律等特定职业)、出国签证等产生严重影响。
-
行政处罚(在刑事处罚之外,通常一并执行):
- 吊销机动车驾驶证。
- 五年内不得重新取得机动车驾驶证。
其他严重情节的加重处罚
法律依据:《道路交通安全法》第九十一条第三、四、五款
如果醉驾行为同时伴有以下严重情节,处罚将更加严厉:
-
发生重大交通事故,构成犯罪的:
- 追究刑事责任: 根据《刑法》关于交通肇事罪的规定定罪处罚。
- 吊销驾驶证: 并终生不得重新取得机动车驾驶证。
-
驾驶营运车辆(如出租车、货车、客车等)的:
- 饮酒后驾驶: 处15日拘留,处5000元罚款,吊销驾驶证,5年内不得重新取得。
- 醉酒驾驶: 构成危险驾驶罪,从重处罚,处拘役,并处罚金。吊销驾驶证,依法追究刑事责任;十年内不得重新取得机动车驾驶证,重新取得后,不得驾驶营运车辆。
-
有严重超员、超速或者造成交通事故后逃逸等恶劣情节的:
- 即使没有造成严重后果,也会作为危险驾驶罪的从重处罚情节,在量刑时予以考虑。
总结表格
| 行为类型 | 血液酒精含量 (mg/100ml) | 主要法律依据 | 行政处罚 | 刑事处罚 | 其他后果 |
|---|---|---|---|---|---|
| 饮酒后驾驶 | ≥ 20 且 < 80 | 《道路交通安全法》第91条 | 暂扣驾照6个月,罚款1000-2000元,记12分 | 无 | 再次酒驾:拘留10日,罚款,吊销驾照2年内不得重考 |
| 醉酒驾驶 | ≥ 80 | 《道路交通安全法》第91条 + 《刑法》第133条之一 | 吊销驾照,5年内不得重考 | 构成危险驾驶罪,处拘役并处罚金 | 留下犯罪记录(案底) |
| 醉驾+营运 | ≥ 80 | 《道路交通安全法》第91条 | 吊销驾照,10年内不得重考,且终身不得驾驶营运车 | 从重处罚,处拘役并处罚金 | 留下犯罪记录 |
| 醉驾+肇事逃逸等 | ≥ 80 | 《道路交通安全法》第91条 + 《刑法》相关条款 | 吊销驾照,终生不得重考 | 按交通肇事罪等重罪处罚 | 留下犯罪记录 |
核心要点:
- 20mg/100ml 是底线: 只要达到这个标准,就是违法,就要受罚。
- 80mg/100ml 是红线: 一旦超过这个标准,就从违法上升为犯罪,会留下伴随终身的案底。
- 营运车辆是高压线: 对营运车辆的酒驾/醉驾处罚远高于普通车辆。
- 事故是底线: 一旦发生重大事故,所有处罚都将按最重的标准执行。
为了您和他人的生命财产安全,以及避免承担严重的法律后果,开车不喝酒,喝酒不开车是每个公民必须遵守的法律底线。
文章版权及转载声明
作者:99ANYc3cd6本文地址:https://nbhssh.com/post/7948.html发布于 03-11
文章转载或复制请以超链接形式并注明出处宁波恒顺财经知识网



