诈骗600元是否构成犯罪?
这是一个非常重要且常见的问题。
(图片来源网络,侵删)
诈骗600元,是否构成犯罪,不能一概而论,关键在于是否达到了“数额较大”的立案标准。
下面为您详细解释:
核心结论:大概率不构成刑事犯罪,但属于行政违法
根据中国法律规定,诈骗行为分为两个层面:刑事犯罪和行政违法。
-
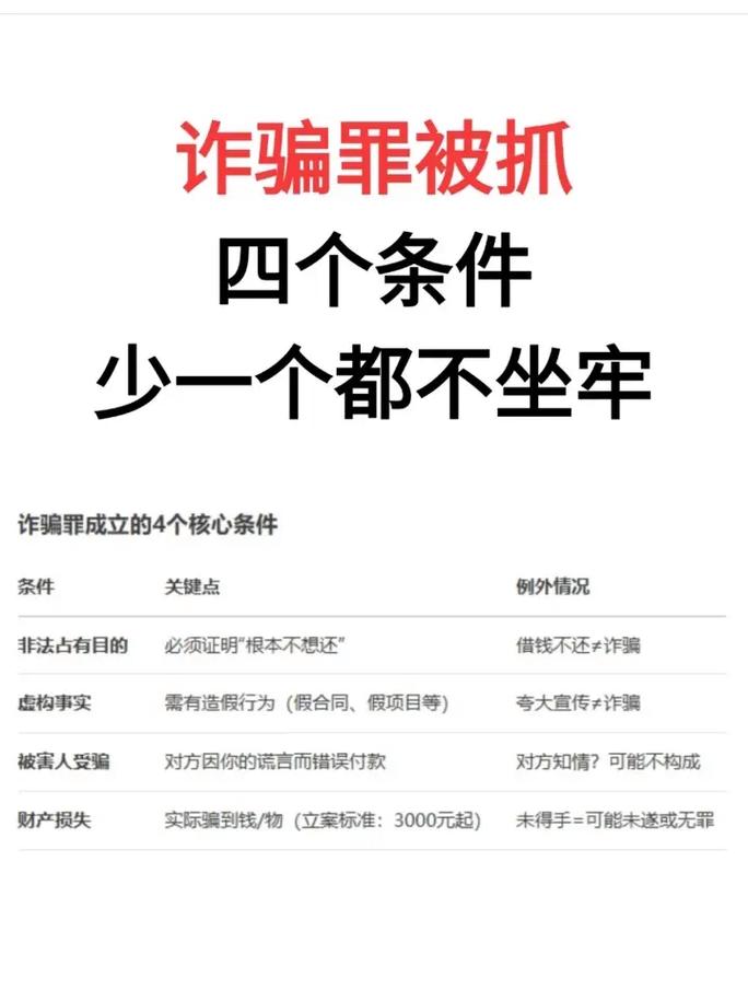
刑事犯罪(诈骗罪):这是指行为严重,需要被追究刑事责任(坐牢、罚金等)。
(图片来源网络,侵删)- 立案标准(数额较大):根据最高人民法院、最高人民检察院《关于办理诈骗刑事案件具体应用法律若干问题的解释》,诈骗公私财物价值3000元至10000元以上的,应当认定为刑法第二百六十六条规定的“数额较大”。
- 地域差异:这个标准是全国性的“指导标准”,各省、自治区、直辖市可以根据本地经济发展状况,在上述幅度内,确定本地区的具体执行标准。
- 例如:在北京、上海等经济发达地区,立案标准可能是5000元或6000元。
- 但在绝大多数省份和地区,3000元就是“数额较大”的起刑点。
-
行政违法(治安管理处罚):这是指行为情节较轻,尚未构成犯罪,但违反了《中华人民共和国治安管理处罚法》,需要受到行政处罚(如拘留、罚款)。
- 处罚标准:根据《治安管理处罚法》第四十九条,盗窃、诈骗、哄抢、抢夺、敲诈勒索或者故意损毁公私财物的,处五日以上十日以下拘留,可以并处五百元以下罚款;情节较重的,处十日以上十五日以下拘留,可以并处一千元以下罚款。
针对“诈骗600元”的具体分析
结合上述标准,我们可以得出以下结论:
-
不构成刑事犯罪(诈骗罪):600元的金额远低于全国绝大多数地区3000元的立案标准,通常情况下,诈骗600元的行为不构成刑事犯罪,行为人不会被判处有期徒刑或拘役。
-
属于行政违法(治安案件):600元属于“数额较小”,但仍然是诈骗行为,公安机关可以依据《治安管理处罚法》对诈骗者进行行政处罚,这意味着:
(图片来源网络,侵删)- 可能会被处以行政拘留(通常是5到15天)。
- 可能会被处以罚款。
- 会留下违法记录(虽然不是犯罪记录,但也是案底,对某些政审、工作有影响)。
您作为受害者应该怎么办?
即使金额不大,您也绝对不应该放弃维权,您的行动不仅是为了追回自己的损失,也是在惩罚和震慑违法行为。
-
立即报警:
- 拨打110或前往最近的派出所报案。
- 向警方提供尽可能详细的信息,包括:
- 对方的联系方式(手机号、微信号、QQ号等)。
- 转账记录:银行转账截图、微信/支付宝转账记录(必须包含对方的账号和交易单号)。
- 聊天记录:与对方的所有聊天截图,这是证明诈骗意图的关键证据。
- 对方的身份信息:如果知道,提供姓名、身份证号、地址等。
-
配合警方调查:
- 警方会立案为治安案件进行调查。
- 即使抓不到人,您的报案记录也会被系统备案,如果此人多次诈骗,累积的金额可能会达到刑事立案标准,警方就可以将其作为惯犯处理。
-
追回损失的可能性:
- 如果警方能迅速找到并控制住诈骗者,并且对方还未将钱转移,那么追回600元是完全有可能的。
- 如果对方已经把钱花掉或转移,追回的难度会很大,但报警依然是必要的第一步。
| 行为性质 | 是否构成犯罪 | 法律依据 | 后果 |
|---|---|---|---|
| 诈骗600元 | 通常不构成 | 《刑法》诈骗罪(未达立案标准) | 不承担刑事责任(不会坐牢) |
| 诈骗600元 | 属于违法 | 《治安管理处罚法》第四十九条 | 可能面临行政拘留和罚款,并留下违法记录。 |
一句话总结:诈骗600元虽然不构成刑事犯罪,但绝对是违法行为,会受到公安机关的行政处罚,作为受害者,请务必第一时间报警,用法律武器保护自己的合法权益。
文章版权及转载声明
作者:99ANYc3cd6本文地址:https://nbhssh.com/post/7823.html发布于 03-10
文章转载或复制请以超链接形式并注明出处宁波恒顺财经知识网



