打人轻伤赔偿标准是多少?
这是一个非常严肃的法律问题,故意伤害致人轻伤,已经构成了刑事犯罪(故意伤害罪),同时也伴随着民事赔偿责任。
(图片来源网络,侵删)
您的问题“赔偿多少”没有一个固定的数字,因为它取决于多个因素,我将为您详细拆解赔偿的构成、计算方法以及可能的结果。
核心结论:赔偿范围广,金额跨度大
轻伤的赔偿金额通常在人民币5万元到20万元人民币之间,但如果伤情严重(如接近轻伤一级)、有伤残等级、或者有其他严重后果(如影响容貌、影响劳动能力),赔偿金额可能会更高,甚至达到30万元以上。
赔偿的法律依据
赔偿的依据主要来自两个方面:
- 《中华人民共和国刑法》:规定了打人者的刑事责任(如拘役、有期徒刑)。
- 《中华人民共和国民法典》:规定了侵权人需要承担的民事赔偿责任,这是计算赔偿金额的主要依据。
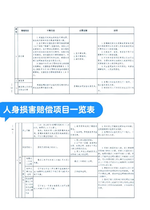
赔偿的具体项目和计算方法
赔偿金主要由以下几部分构成,每一项都需要有相应的证据支持(如发票、鉴定报告、医嘱、收入证明等)。
(图片来源网络,侵删)
医疗费
- 计算方式:根据医疗机构出具的医药费、住院费等收款凭证,结合病历和诊断证明等确定。
- :挂号费、检查费、药费、治疗费、手术费、住院费、必要的康复费、后续治疗费等。
- 注意:必须是合理、必要的治疗费用,如果受害人用“进口药”或进行“过度检查”,对方可以提出异议,法院会根据实际情况酌情认定。
误工费
- 计算方式:根据受害人的误工时间和收入状况确定。
- 误工时间:根据医疗机构出具的休假证明确定,如果受害人因伤致残持续误工,误工时间可以计算至最终评定伤残的前一日。
- 收入状况:
- 有固定收入的:按照实际减少的收入计算。
- 无固定收入的(如个体户、自由职业者):按照其最近三年的平均收入计算;如果无法证明,可以参照受诉法院所在地相同或者相近行业上一年度职工的平均工资计算。
护理费
- 计算方式:根据护理人员的收入状况、护理人数和护理期限确定。
- 护理人员有收入的:参照误工费的规定计算。
- 护理人员没有收入或者雇佣护工的:参照当地护工从事同等级别护理的劳务报酬标准计算。
- 护理期限:根据医嘱或鉴定意见确定。
交通费
- 计算方式:根据受害人及其必要的陪护人员因就医或者转院治疗实际发生的费用计算。
- 注意:以正式票据为凭,有关凭据应当与就医地点、时间、人数、次数相符合。
住院伙食补助费
- 计算方式:可以参照当地国家机关一般工作人员的出差伙食补助标准予以确定。
- 注意:通常是按住院天数计算一个固定的标准。
营养费
- 计算方式:根据受害人伤残情况参照医疗机构的意见确定。
- 注意:需要医疗机构出具“需要加强营养”的证明,否则很难获得支持。
残疾赔偿金(如果构成伤残)
这是赔偿中可能最大的一笔费用,但前提是伤情必须达到伤残等级。
- 计算方式:根据受害人丧失劳动能力程度或者伤残等级,按照受诉法院所在地上一年度城镇居民人均可支配收入或者农村居民人均纯收入标准,自定残之日起按二十年计算,但六十周岁以上的,年龄每增加一岁减少一年;七十五周岁以上的,按五年计算。
- 注意:轻伤本身不等于伤残,是否构成伤残以及构成几级伤残,必须由司法鉴定机构进行鉴定,这是决定赔偿金额高低的关键因素之一。
精神损害抚慰金
- 计算方式:根据侵权人的过错程度、侵权行为造成的后果、侵权人的获利情况、侵权人承担责任的经济能力以及受诉法院所在地的平均生活水平等因素综合确定。
- 注意:对于轻伤,法院通常会支持精神损害抚慰金,金额一般在5,000元至20,000元之间,如果构成伤残,金额会显著提高。
影响赔偿金额的关键因素
- 伤情严重程度:是轻伤一级还是轻伤二级?伤情越接近一级,赔偿基础越高。
- 是否构成伤残:这是最重要的分水岭,一旦构成伤残,残疾赔偿金将成为赔偿的大头,总金额会大幅增加。
- 受害人的收入水平:高收入人群的误工费和护理费会更高。
- 受害人的年龄:年龄越大,残疾赔偿金的计算年限可能越短,但精神损害抚慰金可能会酌情增加。
- 过错责任比例:如果受害人对损害的发生也有过错(如先挑衅),可以适当减轻侵权人的赔偿责任。
- 双方的经济状况和协商态度:如果打人方态度诚恳,积极赔偿,并取得受害人的谅解,在刑事上可以作为从轻量刑的情节,在民事上也更容易达成和解。
法律程序的简要流程
- 报警与伤情鉴定:被打后立即报警,由警方委托或受害人自行到司法鉴定机构进行伤情鉴定,这是确定是否构成犯罪和民事赔偿的基础。
- 刑事立案:经鉴定达到轻伤或以上,警方会以涉嫌“故意伤害罪”立案侦查,案件进入刑事诉讼程序。
- 检察院审查起诉:公安机关侦查结束后,将案件移送给检察院,检察院决定是否提起公诉。
- 法院审理:
- 刑事部分:法院会判决打人者承担刑事责任(如有期徒刑、拘役或管制)。
- 附带民事诉讼:受害人可以在刑事诉讼中,同时提起附带民事诉讼,要求赔偿,这是最常见的方式。
- 独立民事诉讼:如果受害人没有在刑事案件中提起附带民事诉讼,也可以在刑事判决后,另行提起民事诉讼。
- 执行:法院判决后,如果对方不履行赔偿义务,可以申请法院强制执行。
重要建议
- 立即报警并保留证据:这是启动一切法律程序的前提,保留好所有医疗票据、诊断证明、交通票据等。
- 进行司法鉴定:务必在治疗结束后,委托有资质的司法鉴定机构进行伤残等级鉴定,这是主张高额赔偿的关键。
- 咨询专业律师:人身伤害案件专业性强,建议聘请专业律师,律师可以帮助您计算合理的赔偿金额、收集证据、参与谈判或出庭,最大限度地维护您的合法权益。
- 积极与对方协商(在律师指导下):在诉讼前或诉讼中,如果能与对方达成和解协议,一次性获得赔偿,不仅可以省时省力,还可以在刑事上为对方争取到“从宽处理”的机会。
(图片来源网络,侵删)
文章版权及转载声明
作者:99ANYc3cd6本文地址:https://nbhssh.com/post/751.html发布于 2025-12-15
文章转载或复制请以超链接形式并注明出处宁波恒顺财经知识网



