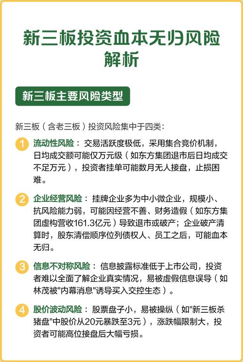
新三板投资案例,如何避坑?
新三板投资案例:智芯科技 (838123) —— “价值发现”与“耐心等待”的胜利
案例背景与投资决策
投资机构: 远见资本(一家专注于Pre-IPO和成长期企业的精品私募股权机构)
(图片来源网络,侵删)
投资时间: 2025年Q3
投资标的: 智芯科技 (股票代码: 838123)
投资阶段: 协议转让阶段的定向增发
投资逻辑:为什么是智芯科技?
远见资本的投资经理在2025年通过以下几个步骤锁定了智芯科技:
(图片来源网络,侵删)
第一步:行业筛选——“国产替代”与“产业升级”的大趋势
- 宏观背景: 2025年,中美贸易摩擦加剧,国家大力提倡“自主可控”和“国产替代”,半导体、高端制造、工业软件等领域成为政策支持和资本追逐的热点。
- 行业选择: 远见资本决定聚焦于“工业控制与自动化”领域,该领域是制造业升级的核心,且其上游的关键部件(如高端传感器、控制器芯片)长期被国外巨头垄断,国产替代空间巨大。
- 公司画像: 寻找在该细分领域拥有核心技术、产品性能接近国际水平、且已切入下游头部客户供应链的公司。
第二步:初步筛选——“数据挖掘”与“行业专家”推荐
- 数据筛选: 通过新三板行情系统、第三方数据平台(如企查查、Wind),筛选出符合以下条件的公司:
- 行业分类为“C38 电气机械和器材制造业”或“I65 软件和信息技术服务业”。
- 近两年营收复合增长率 > 20%。
- 毛利率 > 40%(说明产品有技术壁垒)。
- 研发费用率 > 15%(说明公司重视技术创新)。
- 专家推荐: 远见资本的投资顾问委员会中,有一位拥有20年工业自动化行业背景的专家,他推荐了当时还不太为人所知的“智芯科技”,称其自主研发的“高精度动态扭矩传感器”性能指标已达到国际一线品牌水平。
第三步:深度尽职调查——“扒开每一层”的验证
远见资本组建了由行业专家、财务顾问和法务顾问组成的尽调团队,对智芯科技进行了为期近两个月的深度尽调。
(图片来源网络,侵删)
-
技术与产品尽调:
- 技术壁垒: 核心技术团队来自中科院某研究所,拥有多项发明专利,技术专家对产品进行了拆解和测试,确认其精度、稳定性、抗干扰能力等关键指标与德国某知名品牌相当。
- 产品迭代: 公司正在研发下一代“智能化扭矩传感器”,集成了数据采集和分析功能,符合工业物联网趋势,未来想象空间大。
-
业务与市场尽调:
- 客户验证: 尽调团队访谈了智芯科技的TOP5客户,包括几家国内知名的工程机械制造商和新能源汽车厂商,客户普遍反馈,智芯科技的产品“性能可靠、性价比高、服务响应快”,且愿意在关键项目中试用其国产替代产品。
- 竞争对手分析: 主要竞争对手为国际巨头(如HBM、Kistler)和国内少数几家模仿者,智芯科技在技术上领先于国内对手,且凭借灵活的定价和定制化服务,正在逐步蚕食国际巨头的市场份额。
-
财务尽调:
- 收入真实性: 核查了主要销售合同、发票、银行流水和物流单据,确认收入真实、可靠,营收从2025年的5000万增长至2025年的8000万,增速稳定。
- 成本与费用: 成本结构中,原材料(主要是特种合金和芯片)占比较高,但公司通过规模化采购和成本控制,毛利率稳定在45%左右,研发费用率高达18%,主要用于新产品研发。
- 现金流: 经营性现金流为正,但应收账款周转天数较长(约120天),这是行业通病,需关注其回款能力和坏账风险。
-
团队与治理尽调:
- 核心团队: 创始人兼CEO是技术出身,对行业有深刻理解,但市场拓展和资本运作经验略显不足,CTO是行业大牛,技术路线清晰。
- 公司治理: 股权结构相对清晰,无重大股权纠纷,但作为挂牌公司,其信息披露规范性有待加强,部分关联交易披露不够透明。
第四步:估值与投资决策
-
估值方法: 综合采用市盈率法和市销率法。
- 可比公司: 选取了A股同行业上市公司(如汇川技术、雷赛智能)的估值水平,当时A股相关公司的平均PE(TTM)在40-50倍。
- 新三板折价: 考虑到新三板流动性差、信息披露要求低等因素,给予30%-40%的流动性折价。
- 最终估值: 智芯科技2025年净利润为1500万,按30倍PE计算,估值为4.5亿元,考虑到其高成长性,最终以4.8亿元的投前估值达成投资协议。
-
投资条款:
- 投资金额: 远见资本出资4800万元,认购智芯科技本次定向增发的10%股份。
- 特殊条款: 约定了反稀释条款、优先清算权,以及最重要的——董事会观察员席位,以便后续深度参与公司治理。
决策总结: 远见资本认为,智芯科技是一家典型的“小而美”的硬科技公司,它身处高景气的赛道,拥有真正的技术壁垒,客户质量高,且符合国家战略方向,尽管存在治理不够规范、现金流压力等风险,但其长期成长价值远超短期风险,这是一个典型的“价值发现”型投资。
投后管理:从“股东”到“伙伴”的赋能
投资不是终点,而是起点,远见资本在投后做了大量工作:
战略层面赋能:
- 协助制定战略: 针对CEO市场经验不足的问题,远见资本协助公司明确了“高端市场突破,中端市场放量”的战略,集中资源主攻新能源汽车和高端机床市场,暂时放弃利润微薄的低端市场。
- 引进人才: 利用自身资源,为公司引荐了一位有丰富上市公司运作经验的CFO和一位分管市场的副总裁,补齐了管理团队的短板。
业务层面支持:
- 客户资源对接: 远见资本利用自身网络,帮助智芯科技对接了一家国内头部的风电设备制造商,并促成了其产品的首次试用,最终获得了数千万元的年度订单。
- 供应链优化: 介绍了一家专注于特种合金的上市公司作为战略供应商,帮助智芯科技稳定了原材料供应并降低了采购成本。
资本层面规划:
- 规范治理: 督促并协助公司完善财务内控制度,规范关联交易,提升信息披露质量,为未来转板或IPO打下基础。
- 持续融资: 在2025年,智芯科技需要扩大产能,远见资本再次协助公司完成了新一轮的定向增发,引入了另一家专注于产业投资的战略股东。
退出实现:收获的季节
经过三年的培育和赋能,智芯科技进入了收获期。
退出契机:
- 业绩爆发: 在国产替代和新基建的浪潮下,智芯科技的业绩高速增长,2025年营收达到2.5亿元,净利润突破6000万元。
- 政策窗口: 2025年,新三板深化改革,设立“北交所”成为重大利好,智芯科技作为优质的“专精特新”企业,符合北交所的定位。
- 市场情绪: 北交所开市后,市场对优质新三板企业给予了很高的估值溢价。
退出方式与过程:
- 路径选择: 远见资本与智芯科技管理层及大股东沟通后,决定采用“北交所IPO”的方式退出,这不仅能获得最高的估值,也能提升公司的品牌知名度和股东流动性。
- 上市过程: 远见资本作为重要股东,全程协助公司进行股份制改造、上市辅导、材料申报等工作,2025年,智芯科技成功在北交所上市,股票代码变更为“838123”(北交所代码)。
退出结果:
- 发行价: 智芯科技北交所IPO的发行价为25元/股。
- 远见资本的持股成本: 2025年投资成本为4.8亿元 / 10% = 4.8亿元,对应股本为4800万 / (投前估值 / 投前估值+投资金额) = 4800万 / (4.8亿 / (4.8亿+0.48亿)) ≈ 440万股。(此处为简化计算,实际需考虑多轮融资后的股权稀释)
- 退出回报:
- 上市后,智芯科技的股价最高达到60元/股。
- 远见资本选择在股价达到高点时,通过大宗交易和二级市场减持的方式逐步退出。
- 假设其平均减持价格为50元/股,对应其持股部分的价值为 440万股 * 50元/股 = 2.2亿元。
- 投资回报倍数 = 退出金额 / 投入金额 = 2.2亿 / 0.48亿 ≈ 4.58倍。
- 年化收益率 = (4.58)^(1/3) - 1 ≈ 66%。 (此处为简化计算,未考虑资金的时间成本和后续投入)
案例总结与启示
成功之处:
- 精准的赛道选择: 抓住了“国产替代”的时代红利,投资了符合国家战略的硬科技企业。
- 深入的尽职调查: 通过技术和业务尽调,验证了公司的“真”技术壁垒,避免了“伪创新”陷阱。
- 积极的投后赋能: 不仅仅是财务投资者,更是战略伙伴,帮助公司在战略、人才、业务上全方位提升,加速了其成长。
- 有利的退出时机: 紧跟政策风向,选择在北交所开市、市场情绪高涨的完美时机退出,实现了价值最大化。
挑战与反思:
- 流动性风险: 在新三板协议转让阶段,股权几乎没有流动性,投资长达三年时间,对资金耐心要求极高。
- 公司治理风险: 新三板公司的治理规范性普遍弱于A股,需要投资者投入更多精力去监督和改善。
- 估值折价: 新三板投资必须接受显著的流动性折价,这会拉低潜在的回报率。
- 退出路径依赖: 如果北交所IPO政策生变或市场转冷,本次退出可能会变得非常困难,退出方式可能被迫转向并购或协议转让,回报率会大打折扣。
给投资者的启示:
新三板投资是一场“淘金游戏”,更是一场“价值投资”的修行,它要求投资者:
- 要有“火眼金睛”: 能在众多挂牌公司中,识别出少数真正具备核心技术和成长潜力的“真宝贝”。
- 要有“菩萨心肠,霹雳手段”: 既要耐心陪伴企业成长,也要敢于在关键时刻介入,推动公司规范化发展。
- 要有“长远眼光”: 必须放弃短期套利思维,做好3-5年甚至更长期持有的准备,等待价值被市场发现和重估的那一刻。
- 要“顺势而为”: 密切关注政策导向和市场环境的变化,选择最佳的退出路径,方能笑到最后。
文章版权及转载声明
作者:99ANYc3cd6本文地址:https://nbhssh.com/post/7001.html发布于 03-01
文章转载或复制请以超链接形式并注明出处宁波恒顺财经知识网



