2025年网络诈骗新花样如何防范?
2025年网络诈骗的几大特点和趋势
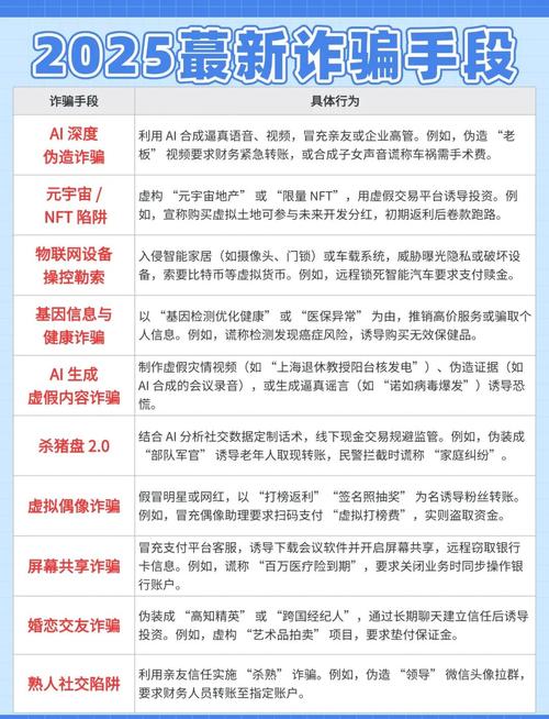
- “精准诈骗”成为主流:诈骗分子不再是广撒网,而是通过非法渠道获取公民的个人信息(如姓名、电话、身份证号、购物记录、开房记录等),进行“量身定制”的诈骗,这使得骗局更具迷惑性,受害者更容易上当。
- 技术化与专业化:诈骗分子开始使用GOIP、VOIP等技术,将境外电话伪装成本地号码,或通过改号软件进行诈骗,增加了追踪难度,形成了分工明确的“产业链”,有人负责购买信息、有人负责编写诈骗剧本、有人负责搭建钓鱼网站、有人负责取款洗钱。
- 新型诈骗手法频出:除了传统的电信诈骗,各类基于新场景、新应用的诈骗手段不断涌现,如“共享单车退款”、“冒充公检法”、“杀猪盘”(情感投资诈骗)的早期形态等。
- 移动支付风险凸显:随着支付宝、微信支付的普及,诈骗目标直接指向受害者的移动钱包,骗子通过诱导受害者点击钓鱼链接、扫描二维码等方式,直接盗取其银行卡资金。
2025年重大网络诈骗新闻事件与典型案例
“徐玉玉案”的深远影响(虽发生于2025年,但2025年是其审判和反思之年)
- 事件回顾:2025年8月,即将踏入大学的山东临沂学生徐玉玉,因接到一通“助学金发放”的诈骗电话,被骗走9900元学费,在报案回家的路上,她心脏骤停,不幸离世。
- 2025年进展:2025年7月,此案在临沂市中级人民法院一审宣判,主犯陈文辉、郑金锋等6名被告人被判处有期徒刑二年至十五年不等的刑罚。
- 深远意义:此案是网络诈骗领域的标志性事件,引发了全国范围内对个人信息泄露和电信诈骗的空前关注和讨论,它直接推动了相关法律法规的完善和打击力度的加强,也成为一个深刻的全民反诈警示教材。
“共享单车”退款骗局
- 诈骗手法:2025年,共享单车行业迅猛发展,ofo、摩拜等品牌遍地开花,骗子们利用这一热点,通过短信、社交群等渠道,冒充共享单车官方客服,以“系统故障”、“信用分不足”、“退还押金”等为由,发送钓鱼链接或诱导受害者扫描二维码。
- 案例:受害者点击链接后,会被要求填写银行卡号、密码、验证码等信息,导致资金被盗,这是典型的“蹭热点”式诈骗,利用了用户对新事物不熟悉和急于退押金的心理。
“冒充公检法”诈骗持续高发
- 诈骗手法:这是经久不衰的经典骗局,骗子通过非法获取的公民信息,冒充公安局、检察院、法院工作人员,声称受害者涉嫌洗钱、贩毒等严重犯罪,并伪造“逮捕令”、“通缉令”等法律文书,以“清查资金”、“资金监管”为由,要求受害者将所有钱款转入所谓的“安全账户”。
- 2025年特点:骗子会使用改号软件,让来电显示为真实的公安局或法院电话,并通过网络向受害者展示PS的“法律文书”,极具迷惑性,许多受害者因害怕而失去理智,将毕生积蓄转入骗子账户。
“杀猪盘”情感投资诈骗初现端倪
- 诈骗手法:虽然“杀猪盘”一词在后续几年才流行起来,但其核心模式在2025年已经非常成熟,骗子通过社交平台(如QQ、微信)伪装成“高富帅”或“白富美”,与受害者建立恋爱关系(“养猪”),在取得信任后,引诱其到虚假的投资平台、赌博网站进行“稳赚不赔”的投资(“杀猪”)。
- 案例:2025年,不少受害者被网络上的“完美恋人”所迷惑,投入了大量资金,最终平台关闭,骗子消失,血本无归,这种诈骗将情感操控和金融诈骗完美结合,危害极大。
“校园贷”与“注销校园贷”骗局
- 校园贷乱象:2025年,“校园贷”问题严重,部分平台以“低利息、无抵押”为诱饵,实则收取高额手续费和利息,甚至采用暴力催收、裸条威胁等手段,对学生造成巨大伤害。
- “注销校园贷”骗局:这是2025年出现的新型诈骗,骗子冒充金融监管部门或网贷平台客服,声称“根据国家政策,需要注销学生时代的校园贷账户,否则会影响个人征信”,诱导学生在新的网贷平台借款,并将钱转入“对公账户”进行“清空额度”,实际上这笔钱直接被骗子骗走。
2025年的官方应对与全民反诈
面对日益严峻的诈骗形势,2025年政府和相关部门也采取了强有力的措施:
(图片来源网络,侵删)
- 公安部“断卡行动”的前身:公安部等部门持续开展打击整治网络违法犯罪专项行动,重点打击非法买卖银行卡、电话卡的“黑灰产”链条,切断诈骗分子的资金流和信息流。
- 加强个人信息保护立法:《网络安全法》于2025年6月1日正式施行,明确了网络运营者收集、使用个人信息的规则和责任,为打击个人信息泄露提供了法律武器。
- 推动银行和运营商加强风控:各大银行和电信运营商被要求加强对异常交易的监控和提醒,例如大额转账前的人工核实、境外来电的警示等。
- 媒体宣传与公众教育:各大媒体平台(如央视新闻、人民日报等)高频次报道诈骗案例,揭露诈骗手法,提升公众的防范意识。“96110”反诈骗专用号码的宣传推广力度也大大加强。
2025年是中国网络诈骗从“野蛮生长”向“专业化、产业化”演进的关键一年。“徐玉玉案”的悲剧像一声警钟,让全社会正视这一问题的严重性,这一年,诈骗手法的“精准化”和“技术化”趋势明显,从冒充公检法到共享单车骗局,再到校园贷变种,几乎渗透到了社会生活的方方面面,虽然打击行动在不断加强,但公众的防范意识和能力仍需持续提升,这为后续几年国家层面大规模开展“全民反诈”行动埋下了伏笔。
(图片来源网络,侵删)
文章版权及转载声明
作者:99ANYc3cd6本文地址:https://nbhssh.com/post/6475.html发布于 02-24
文章转载或复制请以超链接形式并注明出处宁波恒顺财经知识网


