电信诈骗立案金额多少算立案?
金额标准和行为标准。
(图片来源网络,侵删)
核心立案标准(金额标准)
这是最常见、最直接的立案依据,根据“两高”《意见》,电信网络诈骗的立案追诉标准如下:
-
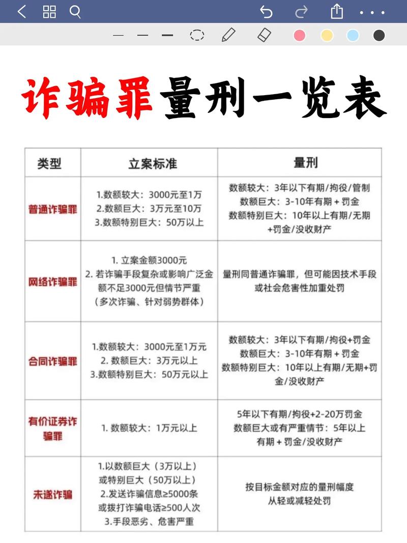
数额较大(起点):3000元至1万元以上
- 各省、自治区、直辖市可以根据本地区的经济发展状况,在上述幅度内,具体确定本地区的执行标准。
- 北京市、上海市的立案标准通常是 3000元;而一些经济欠发达的地区,立案标准可能是 5000元 或 1万元。
- 一旦诈骗金额达到你所在地区的“数额较大”标准,公安机关就应当立案侦查。
-
数额巨大(加重情节):3万元至10万元以上
达到这个标准,意味着诈骗行为性质更严重,量刑也会更重。
(图片来源网络,侵删) -
数额特别巨大(特别严重情节):50万元以上
这是最高级别的量刑标准,属于极其严重的犯罪。
总结一下金额标准:
- 立案门槛: 诈骗金额达到你所在地区规定的 “数额较大” 标准(通常是3000元起)。
- 如何查询你所在地的具体标准?
- 你可以搜索“XX省高级人民法院 电信诈骗立案标准”或“XX市人民检察院 电信诈骗立案标准”来查找你所在地的具体规定。
特殊立案标准(行为标准)
除了看金额,即使诈骗金额没有达到3000元,但如果符合以下任何一种情形,公安机关也应当立案侦查,这些行为本身就具有严重的社会危害性,不需要以数额作为立案的唯一标准。
(图片来源网络,侵删)
根据“两高”《意见》,包括但不限于:
-
造成严重后果:
- 诈骗致人自杀、精神失常或者造成其他严重后果的。
-
特定对象诈骗:
- 诈骗残疾人、老年人、未成年人、在校学生、丧失劳动能力人的财物。
- 诈骗救灾、抢险、防汛、优抚、扶贫、移民、救济、医疗等款物的。
-
手段恶劣,影响极坏:
- 冒充司法机关、行政机关、军队、人民警察等国家机关工作人员实施诈骗的。
- 组织、指挥电信网络诈骗犯罪团伙的。
- 在境外实施电信网络诈骗的。
-
涉及特殊领域:
- 利用电信网络技术手段,非法获取、买卖、提供公民个人信息,诈骗数额未达到标准,但情节严重的(非法信息条数达到5000条以上)。
-
其他严重情节:
- 发起诈骗信息数量巨大(发送诈骗信息5000条以上)或拨打诈骗电话次数巨大(拨打诈骗电话500人次以上)。
- 诈骗手段具有针对性,例如通过非法获取的精准信息进行诈骗。
立案后案件如何处理?
一旦公安机关决定立案,就会展开侦查工作,案件的处理流程通常如下:
- 立案侦查: 公安机关会成立专案组,进行线索摸排、证据固定、抓捕嫌疑人等工作。
- 检察院审查起诉: 侦查结束后,案件会移送到检察院,检察院审查证据是否充分,决定是否向法院提起公诉。
- 法院审判: 法院会开庭审理,并根据诈骗的金额、情节、被告人的认罪悔罪态度等因素,依法作出判决。
作为受害者,你应该怎么做?
- 立即报警: 第一时间拨打 110 或前往就近的派出所报案,这是启动法律程序最关键的一步。
- 保存证据:
- 通话记录/短信: 保留与骗子的通话、短信截图。
- 转账凭证: 保留银行转账记录、微信/支付宝转账截图,并记下对方的账户信息。
- 聊天记录: 保留与骗子的全部聊天记录截图。
- 网站/APP链接: 如果是通过网站或APP被骗,保存好链接或下载文件。
- 尽快止损: 如果发现被骗,但钱款尚未转出,立即联系银行或支付平台(如支付宝、微信客服),尝试冻结或止付转账。
- 如实陈述: 向警方如实、详细地陈述被骗的经过,不要隐瞒或夸大。
重要提醒
- 不要因为金额小而不报案。 即使被骗了几百元,也请务必报警,你的报案是重要的线索,有助于警方掌握诈骗团伙的活动规律;如果符合上述“行为标准”,即使金额小也会被立案。
- 立案不等于破案,破案不等于追回全部损失。 报案是维权的第一步,但破案和追赃需要时间,且取决于案件侦办难度,请保持耐心,并积极配合警方工作。
- 防范胜于补救。 提高警惕,做到“不轻信、不透露、不转账”,是避免电信诈骗的根本方法。
文章版权及转载声明
作者:99ANYc3cd6本文地址:https://nbhssh.com/post/6196.html发布于 今天
文章转载或复制请以超链接形式并注明出处宁波恒顺财经知识网



