网络借钱不还,是否构成诈骗?
这是一个非常常见且重要的问题,答案是:不一定,网络借钱不还,在绝大多数情况下属于 民事纠纷,而不是刑事犯罪(诈骗)。
(图片来源网络,侵删)
在某些特定情况下,网络借钱不还的行为就可能构成诈骗罪。
为了彻底理解这个问题,我们需要区分两种不同性质的行为:民事借贷纠纷和刑事诈骗犯罪。
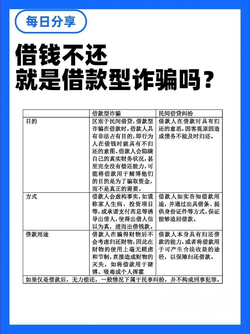
民事借贷纠纷 (Civil Loan Dispute)
这是最常见的情况,如果你向朋友、同事或在正规网络借贷平台(如支付宝借呗、微信微粒贷等)借钱,对方到期不还,这属于典型的民事借贷纠纷。
核心特征:
(图片来源网络,侵删)
-
主观意图不同:
- 借贷纠纷: 借款人在借钱时,主观上并没有“非法占有”的意图,他确实打算还钱,但由于后来遇到了意外情况(如失业、生病、投资失败、手头紧张等),导致客观上无法按时偿还。
- 诈骗犯罪: 借款人在借钱时,主观上就具有“非法占有”的目的,他从一开始就没打算还钱,借钱只是一个手段,目的是为了骗取你的钱财。
-
客观行为表现:
- 借贷纠纷: 借款人通常会承认借款事实,可能会解释自己无法还款的原因,甚至会表现出还款的意愿(比如承诺下次发工资就还)。
- 诈骗犯罪: 借款人会编造各种虚假理由(如虚构身份、项目、紧急情况等),在拿到钱后可能会失联、拉黑你,或者对催款请求置之不理,没有任何还款意愿。
-
法律后果:
- 借贷纠纷: 这是“民告民”的问题,作为出借人,你可以通过民事诉讼的方式向法院起诉,要求对方偿还本金和约定的利息,法院会判决对方还款,如果对方拒不执行,你可以申请强制执行。
- 诈骗犯罪: 这是“国家公诉”的问题,需要由公安机关立案侦查,检察院提起公诉,最终由法院定罪量刑,如果构成诈骗罪,借款人不仅要还钱,还会被判处有期徒刑、拘役或者管制,并处罚金。
什么情况下网络借钱不还算诈骗? (When Does It Become Fraud?)
当借款人的行为同时满足以下三个核心要件时,就可能构成诈骗罪:
-
主观上具有“非法占有目的”: 这是区分诈骗和借贷纠纷的关键,如何判断?
- 虚构事实/隐瞒真相: 编造虚假的身份信息、工作单位、资产状况,或者隐瞒自己根本没有还款能力的事实。
- 没有还款能力: 借款时就已经背负巨额债务,或者名下无任何可供执行的财产,自身也毫无稳定收入来源。
- 肆意挥霍借款: 借到钱后,不是用于约定的用途,而是用于赌博、吸毒、奢侈消费等,导致资金无法归还。
- 携款潜逃: 借到钱后立即失联,更换联系方式、藏匿行踪。
- 多次借款: 在多个平台或向多人借款,且没有合理原因,目的就是骗取资金。
-
客观上实施了“欺诈行为”:
- 使用伪造的证件、印章。
- 制作虚假的银行流水、合同。
- 冒充他人身份借款。
- 利用网络虚拟身份进行诈骗。
-
达到了“数额较大”的标准:
- 诈骗罪的立案有明确的金额标准,根据中国《刑法》和相关司法解释,诈骗公私财物价值三千元至一万元以上,就属于“数额较大”,可以追究刑事责任,不同省份的具体标准可能略有差异。
如何判断和应对?
作为出借人,你可以从以下几个方面来判断对方是否可能涉嫌诈骗:
- 看身份: 对方是匿名、虚拟账号,还是能提供真实、可验证的身份信息?
- 看理由: 借款理由是真实可信(如急病、家事),还是听起来很假、很夸张(如高回报项目、解锁账户)?
- 看行为: 借到钱后是积极沟通还款计划,还是立刻失联、态度恶劣?
- 看能力: 对方的消费水平、言谈举止是否与其声称的还款能力相符?
如果遇到对方不还钱,你应该这样做:
-
第一步:固定证据(最重要!)
- 借贷合同/协议: 线上或线下的借款合同。
- 转账记录: 银行转账截图、微信/支付宝转账记录。备注里最好写明“借款”二字。
- 沟通记录: 微信、短信、电话录音等,证明对方承认借款事实、承诺还款等。
- 对方的身份信息: 姓名、身份证号、联系方式、住址等。
-
第二步:友好协商
先尝试与对方沟通,了解其不还款的真实原因,看是否能达成新的还款协议。
-
第三步:发送催款函
如果协商不成,可以委托律师发送正式的律师函,给对方施加法律压力。
-
第四步:提起民事诉讼
- 如果以上步骤都无效,携带所有证据材料,向被告住所地或合同履行地的人民法院提起诉讼,这是解决民事借贷纠纷最有效、最正规的途径。
-
第五步:向公安机关报案
- 如果你有充分证据怀疑对方从一开始就是以非法占有为目的进行诈骗(对方是虚假身份、拿到钱就失联、挥霍无度等),不要只走民事诉讼,你应该立即带着所有证据去公安机关报案,并明确说明你怀疑对方涉嫌诈骗,公安机关会进行审查,如果符合立案标准,就会作为刑事案件来处理。
| 特征 | 民事借贷纠纷 | 诈骗犯罪 |
|---|---|---|
| 主观意图 | 想还,但客观上还不了 | 从一开始就没打算还 |
| 核心目的 | 临时周转 | 非法占有他人财物 |
| 法律性质 | 民事责任 | 刑事责任 |
| 解决途径 | 民事诉讼 | 报案,由公安机关侦查 |
| 后果 | 法院判决还款,可能被列入失信名单 | 坐牢 + 罚金 + 还钱 |
网络借钱不还,首先要看借钱人的“初心”,如果是真的遇到了困难,那就是民事问题,你可以通过法律途径要回钱,但如果对方从一开始就是骗子,那你需要做的就是报警,让法律来制裁他。
文章版权及转载声明
作者:99ANYc3cd6本文地址:https://nbhssh.com/post/6026.html发布于 02-20
文章转载或复制请以超链接形式并注明出处宁波恒顺财经知识网


