欠钱不还,法律如何追讨?
处理流程总览
您可以按照以下四个步骤,循序渐进地处理:
(图片来源网络,侵删)
第一步:协商与催收(成本最低,首选尝试) 第二步:诉讼/仲裁(法律途径,核心环节) 第三步:申请强制执行(保障判决落地) 第四步:追究刑事责任(特定情况,严厉手段)
第一步:协商与催收(非诉讼阶段)
在采取法律行动前,首先尝试和平解决,这通常是成本最低、效率最高的方式。
-
友好协商:
- 方式:通过电话、短信、微信、当面拜访等方式,心平气和地向对方说明情况,要求其还款,可以尝试了解对方不还款的原因,是暂时困难还是恶意拖欠。
- 要点:保留所有沟通记录,作为后续可能的证据。
-
发送催款函/律师函:
(图片来源网络,侵删)- 催款函:如果协商无效,可以自己或委托律师起草一份正式的《催款函》,函中应写明:借款事实、金额、约定的还款日期、要求对方在特定期限内(如7-15天内)还款,并告知逾期不还将采取法律措施。
- 律师函:由律师发出,比催款函更具威慑力,它正式告知对方,您已委托律师,下一步将采取法律行动,这往往能促使对方重视并还款。
- 要点:催款函/律师函最好能通过邮政EMS(可追踪)寄送,并保留好邮寄凭证和签收记录,如果对方拒不签收,可以尝试拍照录像,并保存好“因拒收被退回”的凭证。
第二步:诉讼/仲裁(法律途径核心)
如果催收无效,就必须启动法律程序来维护自己的权益,根据您与对方的约定和具体情况,选择“诉讼”或“仲裁”。
准备起诉材料(这是最关键的一步)
- 民事起诉状:
- 写明原告(您自己)和被告(欠款人)的基本信息(姓名、身份证号、住址、联系方式)。
- 写明“诉讼请求”,即您要求法院判决什么。“1. 判令被告立即偿还原告借款本金XX元及利息XX元(利息计算至实际清偿之日止);2. 判令被告支付本案全部诉讼费用。”
- 写明“事实与理由”,即事情的经过:何时、何地、因何事、通过何种方式(如现金、银行转账、微信转账等)将款项借给被告,是否有约定还款日期和利息,以及对方至今未还款的事实。
- 证据材料:这是决定官司成败的核心!
- 借条/借款合同:这是最直接的证据,如果借条丢失,需要其他证据辅助。
- 转账凭证:银行转账记录、微信/支付宝转账截图,截图要能显示对方账户信息、转账金额、转账时间,如果是微信/支付宝,最好能提供对方的实名认证信息。
- 沟通记录:催款的电话录音、短信、微信聊天记录等,录音最好能明确对方的身份(如“我是XXX,你欠我的钱什么时候还?”)和承认欠款事实的内容。
- 证人证言:如果有当时在场的人可以作证。
- 催款函及送达凭证:第一步中提到的材料。
- 原被告身份证明:
- 原告:您的身份证复印件。
- 被告:如果知道其身份证号,最好提供;如果不知道,至少要提供其准确的姓名和住址,法院可以据此查询。
- 诉讼费:根据诉讼金额按比例缴纳,金额不大的案件(如1万元以下)诉讼费通常在50元左右,如果胜诉,诉讼费由被告承担。
提交起诉
- 去哪里告:一般是向被告住所地或合同履行地的人民法院提起诉讼,民间借贷通常是向被告住所地的人民法院起诉。
- 如何提交:携带所有准备好的材料,到法院的立案大厅提交,现在很多法院也支持网上立案。
法院审理
(图片来源网络,侵删)
- 立案:法院审查材料,符合条件则予以立案,并通知您缴纳诉讼费。
- 开庭审理:法院会安排开庭时间,并传唤双方到庭,在法庭上,您需要出示证据,陈述事实,被告可以进行答辩和反驳。
- 判决:法院根据双方提供的证据和法庭辩论,作出判决,如果证据确凿,事实清楚,法院通常会支持您的诉讼请求。
关于仲裁:
- 如果您和对方在借款合同中明确约定了通过仲裁解决纠纷,那么您就不能去法院起诉,而必须向约定的仲裁委员会申请仲裁。
- 仲裁实行“一裁终局”制度,裁决作出后即生效,不能再起诉,仲裁通常比诉讼更快,但费用可能略高。
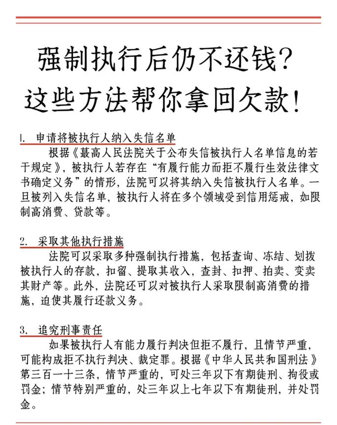
第三步:申请强制执行(“打赢官司”到“拿到钱”的关键)
如果法院判决您胜诉,但对方在判决书规定的期限内仍然不还款,您就需要启动强制执行程序。
- 申请执行:
- 在判决书生效后(通常是15天上诉期过后),向作出判决的法院提交《强制执行申请书》。
- 申请书中写明申请执行的事项(如要求对方还钱)和理由,并附上判决书复印件。
- 法院强制执行:
- 法院受理后,会采取一系列措施迫使对方履行义务,包括:
- 查询并冻结、划拨被执行人的银行存款。
- 查封、扣押、拍卖被执行人的房产、车辆、设备等财产。
- 限制高消费:禁止对方乘坐飞机、高铁,入住星级酒店等。
- 列入失信被执行人名单(“老赖”名单):这会严重影响其信用,导致其无法贷款、无法担任公司高管等。
- 司法拘留:对于有能力履行而拒不履行的,法院可以对其处以15天以下的司法拘留。
- 法院受理后,会采取一系列措施迫使对方履行义务,包括:
第四步:追究刑事责任(最后手段)
在某些极端情况下,欠钱不还可能构成刑事犯罪,这是最严厉的惩罚。
- 拒不执行判决、裁定罪:
- 适用条件:法院已经判决您胜诉,并且对方有能力执行(有财产),但他却以暴力、威胁方法或者其他方式(如隐藏、转移财产)拒不执行,情节严重的。
- 后果:可判处三年以下有期徒刑、拘役或者罚金;情节特别严重的,处三年以上七年以下有期徒刑。
- 注意:这个罪名需要您(作为申请执行人)向公安机关提出控告,由公安机关立案侦查。
关键注意事项与建议
- 证据!证据!证据!:打官司就是打证据,从借款那一刻起,就要有意识地保留好借条、转账记录等所有证据,口头借钱的,务必尽快补借条。
- 注意诉讼时效:民间借贷的诉讼时效是3年,从您知道或应当知道权利受到损害(即约定的还款日届满后)起计算,如果超过3年不主张权利,您可能会丧失胜诉权,但诉讼时效可以因催款、对方承诺还款等行为而中断,重新计算。
- 关于利息:
- 有约定:借条上明确写了利息,且利率不超过合同成立时一年期贷款市场报价利率(LPR)的四倍,受法律保护。
- 无约定:借条上没写利息,视为无息借款,但如果对方逾期不还,您可以主张逾期利息,通常按LPR计算。
- 利息过高:超过LPR四倍的部分,属于高利贷,法律不予支持。
- 考虑成本:诉讼需要花费时间、精力和一定的金钱(诉讼费、律师费等),在起诉前,要对对方的经济状况和还款意愿做一个基本评估。
- 寻求专业帮助:如果案件复杂、金额较大,或者您对法律程序不熟悉,强烈建议咨询或聘请专业律师,律师能帮您更好地整理证据、撰写法律文书、在法庭上进行专业辩论,大大提高胜诉的可能性。
处理欠钱不还的问题,遵循“协商先行,诉讼断后,执行保障”的原则,核心在于证据意识和时效观念,只要您准备充分,证据链完整,通过法律途径追回欠款的可能性是很大的。
文章版权及转载声明
作者:99ANYc3cd6本文地址:https://nbhssh.com/post/5743.html发布于 今天
文章转载或复制请以超链接形式并注明出处宁波恒顺财经知识网



