离婚协议书有法律效力吗?
下面我将为您详细解释其法律效力、生效条件、无效/可撤销的情形,以及注意事项。
(图片来源网络,侵删)
核心结论:何时生效?
离婚协议书并非在双方签字时生效,而是在双方办理完成离婚登记手续后才生效。
这是一个关键点,可以这样理解:
- 签署阶段:双方在协议上签字,这表示双方对协议内容(财产分割、子女抚养、债务承担等)达成了合意,协议对双方具有合同上的约束力,任何一方都不能单方面反悔或随意更改。
- 生效阶段:双方拿着这份签署好的协议,去民政局申请离婚,在民政局经过30天离婚冷静期,并最终领取离婚证的那一刻,这份离婚协议书才正式生效,对双方产生法律上的强制力。
如果双方只是签了协议,但没有去民政局办理离婚登记,那么这份协议就永远停留在“意向书”或“合同”的阶段,一方可以反悔,协议无法强制执行。
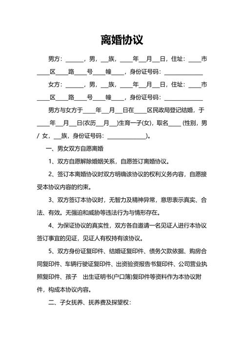
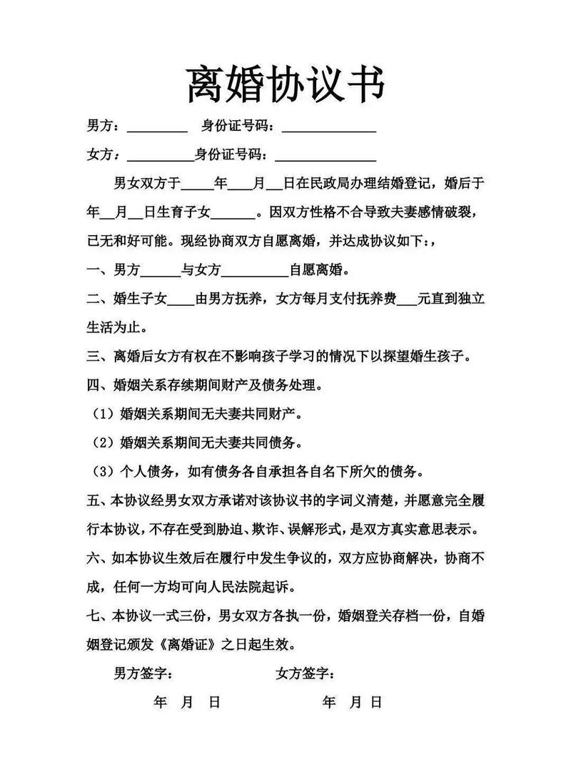
一份具有法律效力的离婚协议书必须满足哪些条件?
一份合法有效的离婚协议书,必须同时满足以下几个条件:
(图片来源网络,侵删)
- 主体适格:签署协议的双方必须是完全民事行为能力人,并且是合法的夫妻关系,无民事行为能力人或限制民事行为能力人签署的协议无效。
- 意思表示真实:协议的签订必须是双方真实意愿的体现,不存在欺诈、胁迫等情形,如果一方是在被欺骗或被逼迫的情况下签署的,其可以向法院申请撤销该协议。
- 内容合法不得违反法律的强制性规定和社会公德。
- 财产分割:不能为了逃避债务而恶意转移财产,也不能分割属于第三方的财产。
- 子女抚养:必须保障子女的合法权益,特别是未成年子女的抚养权归属和抚养费标准,要有利于子女的身心健康。
- 债务处理:共同债务的承担应公平合理。
- 形式要件:必须采用书面形式,并由夫妻双方当事人亲自签名或按手印,实践中,民政局会提供标准格式的协议书,也可以自行拟定,但内容必须清晰、明确、无歧义。
哪些情况下离婚协议书可能无效或可撤销?
即使双方都签了字,如果存在以下情况,协议的效力也会受到影响:
无效的情形:
- 违反法律、行政法规的强制性规定,约定“放弃所有财产”而让一方生活陷入困境,或者约定“轮流抚养子女”但实际无法操作,严重损害子女利益。
- 恶意串通,损害国家、集体或第三人利益,为了逃避夫妻共同债务,通过协议将财产全部转移给一方,损害了债权人的利益。
- 一方以欺诈、胁迫的手段订立协议,损害国家利益。(这种情况在离婚协议中相对少见,但可能存在)
可撤销的情形:
- 因重大误解而订立:一方误以为某项财产是个人财产,但实际上是夫妻共同财产,并基于此错误认识进行了分割,受损害方有权请求法院或仲裁机构予以撤销。
- 在订立合同时显失公平:一方利用对方处于危困状态、缺乏判断能力等情形,致使协议权利义务严重失衡,受损害方有权请求法院或仲裁机构予以撤销。
- 一方以欺诈、胁迫的手段或者乘人之危,使对方在违背真实意思的情况下订立协议:这是最常见的可撤销情形,一方威胁说“不这样签就杀了你”,或者隐瞒了重大事实(如隐藏了巨额债务或共同财产),另一方在违背真实意愿的情况下签了协议。
注意:请求撤销协议,必须在知道或者应当知道撤销事由之日起一年内向法院或仲裁机构提出。
签订离婚协议书的重要注意事项
- 务必冷静,切勿冲动:离婚冷静期就是为了给双方一个思考和缓冲的时间,利用好这30天,仔细审视协议的每一条款。
- 内容明确,避免模糊:协议中涉及的所有财产(房产、车辆、存款、股票、公司股权等)都应尽可能详细地列明,包括地址、车牌号、账号等信息,避免使用“名下所有财产”、“大部分财产”等模糊不清的词语。
- 子女抚养问题要周全:明确直接抚养方、间接抚养方、抚养费的具体数额(建议明确到每月/每年具体金额)、支付方式、支付期限,以及探视权的具体时间和方式(如每周探视一次、寒暑假如何安排等)。
- 债务分割要清晰:明确哪些是个人债务,哪些是共同债务,以及共同债务由谁承担、如何承担。
- 考虑违约责任:可以约定如果一方不履行协议义务(如不支付抚养费、不配合过户等),应承担何种违约责任(如支付违约金),这有助于后续的维权。
- 强烈建议咨询专业律师:离婚协议涉及人身和财产的重大利益,非法律专业人士很难预见所有潜在的法律风险,在签署前,请务必咨询律师,让律师为您审阅协议,确保您的合法权益得到最大程度的保护。
离婚协议书是离婚过程中的重要法律文件,它具有法律效力,但其效力的产生以完成离婚登记为前提,一份有效的协议必须满足主体合格、意思真实、内容合法、形式完备等条件,为了保障您的权益,请务必在签署前保持冷静,审慎对待协议内容,并在必要时寻求专业律师的帮助。
(图片来源网络,侵删)
文章版权及转载声明
作者:99ANYc3cd6本文地址:https://nbhssh.com/post/568.html发布于 2025-12-13
文章转载或复制请以超链接形式并注明出处宁波恒顺财经知识网



