长期股权投资损失计入哪里?
根据《企业会计准则》,长期股权投资的后续计量主要分为两种模式:成本法和权益法,其损失的处理方式也分为两种情况。
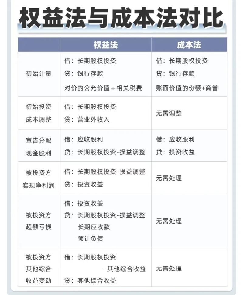
采用成本法核算
成本法通常适用于投资方能够对被投资单位实施控制的情况(持股比例通常在50%以上)。
核心原则: 除非投资发生永久性减值或被投资单位宣告破产清算,否则长期股权投资的账面价值保持不变。被投资单位发生的亏损,不影响投资方的账面价值,也不在当期确认损失。
如何体现损失? 投资方的损失体现在被投资单位宣告分派现金股利或利润时,如果被投资单位当年发生亏损,但动用以前年度的留存收益进行了分红,那么投资方收到的这部分分红,实质上是一种投资的返还和资本的收回。
会计处理: 当被投资单位宣告分派现金股利时,投资方应冲减长期股权投资的账面价值,并确认为投资收益。
会计分录: 借:应收股利 贷:投资收益
特别说明: 如果投资方以后处置该项投资,处置所得与长期股权投资账面价值之间的差额,会一次性确认为投资收益或投资损失,这个差额可能包含了历史上累计的、未被确认的被投资单位亏损的影响。
采用权益法核算
权益法通常适用于投资方对被投资单位具有重大影响(通常持股比例为20%-50%)或共同控制的情况。
核心原则: 投资方应按照在被投资单位净资产变动中所享有的份额,对长期股权投资的账面价值进行调整,被投资单位发生的亏损,投资方需要按比例确认相应的损失。
会计处理步骤:
确认投资损失: 在每个资产负债表日,根据被投资单位当期实现的净利润或发生的净亏损,按照投资方应享有的份额,调整长期股权投资的账面价值,并确认为当期投资收益或损失。
会计分录(确认损失时): 借:投资收益 (按应分担的亏损额) 贷:长期股权投资 —— 损益调整
确认损失的上限: 确认的投资损失,应以长期股权投资的账面价值减至零为限,也就是说,投资方最多将长期股权投资的账面价值冲减至零,如果被投资单位的亏损额巨大,导致投资方应分担的亏损额超过了长期股权投资的账面价值,那么超出部分不予确认。
备查登记: 对于未能在账面上确认的超额亏损份额,投资方应在备查簿中作详细记录,如果未来被投资单位实现了利润,投资方应先以未确认的亏损额为限,恢复长期股权投资的账面价值,然后再按应享有的份额确认投资收益。
长期股权投资减值损失
无论采用成本法还是权益法,如果长期股权投资的可收回金额低于其账面价值,表明发生了减值,应当计提减值准备,这属于资产减值的范畴,与被投资单位的当期损益无关。
核心原则: 当有客观证据表明资产可能已经发生减值时,需要确认减值损失,这个损失通常是永久性的。
会计处理: 借:资产减值损失 贷:长期股权投资减值准备
重要提示: 根据会计准则,计提的长期股权投资减值准备在以后会计期间不得转回,这与存货、应收款项等资产的减值准备不同。
总结与对比
为了更清晰地理解,可以参考下表:
| 核心情况 | 适用范围 | 损失计入科目 | 具体处理方式 |
|---|---|---|---|
| 被投资单位经营亏损 | 成本法(通常控制) | 投资收益 | 不确认当期损失,除非被投资单位动用以前年度留存收益分红,否则不影响投资方账面价值。 |
| 权益法(重大影响/共同控制) | 投资收益 | 按比例确认损失,冲减长期股权投资账面价值,以减至零为限,超额亏损作备查登记。 | |
| 资产发生减值 | 成本法或权益法 | 资产减值损失 | 当可收回金额低于账面价值时,计提减值准备,且以后期间不得转回。 |
- 被投资公司亏了钱:
- 你能控制它(成本法):你暂时不亏,等它分红再说。
- 你只能影响它(权益法):你按比例跟着亏,冲减你的投资本金。
- 你手里的股权本身不值钱了(比如公司要破产了):
- 不管你能不能控制它,都要计提减值损失,这亏的钱是板上钉钉的,以后也找不回来了。
希望这个解释能帮助你完全理解长期股权投资损失的会计处理!
作者:99ANYc3cd6本文地址:https://nbhssh.com/post/5573.html发布于 02-15
文章转载或复制请以超链接形式并注明出处宁波恒顺财经知识网



