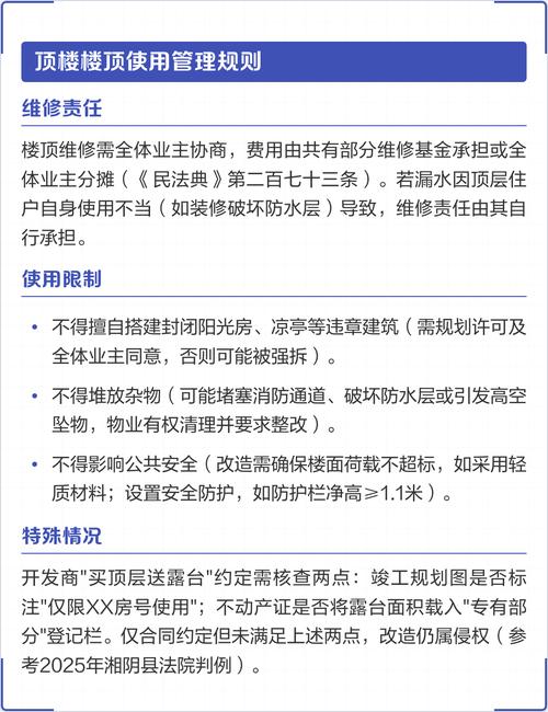
楼顶建房合法吗?法律允许吗?
这是一个非常普遍且重要的问题,简单直接的答案是:在绝大多数情况下,楼顶建房是法律不允许的。
(图片来源网络,侵删)
这涉及到建筑规划、消防安全、结构安全、邻里权益等多个法律法规,下面我将为您详细解释为什么不允许,以及在什么极端特殊的情况下“可能”被允许。
为什么楼顶建房通常是违法的?
楼顶建房,尤其是加建一层或多层,通常被视为违法建筑(违建),主要原因如下:
违反城乡规划法
- 规划许可是前提:任何建筑的建设,都必须符合当地的城乡规划,并取得《建设工程规划许可证》,开发商在建设时,其设计图纸(包括总平面图、各楼层平面图、立面图等)已经过规划部门的审批,批准的层数、高度、面积都是固定的。
- 擅自改变规划:在楼顶加建,实质上是改变了建筑的原规划设计,属于未经许可的擅自建设行为,违反了《中华人民共和国城乡规划法》。
危及建筑结构安全
- 超出设计荷载:房屋的建筑结构(地基、梁、柱、墙体等)是按照设计图纸的荷载标准来建造的,楼顶加建会增加额外的重量(墙体、楼板、家具、人员等),很可能超出原建筑结构的设计承载能力,导致地基下沉、墙体开裂、梁柱变形等严重安全隐患,甚至引发建筑垮塌。
- 破坏防水层:在楼顶施工,不可避免地会破坏原有的屋顶防水层,导致顶层住户出现严重的漏水问题,影响整栋楼的居住和使用。
威胁消防安全
- 堵塞消防通道和避难层:楼顶是重要的消防通道和火灾时的“第二避难层”,在楼顶加建房屋,会占用甚至堵塞楼顶空间,影响消防救援人员登高作业和人员疏散。
- 增加火灾风险:新建房屋本身增加了火灾荷载,一旦发生火灾,火势和浓烟会迅速蔓延,危及整栋楼的安全。
侵犯相邻业主的合法权益
- 遮挡阳光和通风:楼顶加建会增高建筑,遮挡下方楼层,特别是低楼层住户的阳光和通风,侵犯了他们的采光权和通风权。
- 影响隐私:加建的建筑可能会成为下方住户的“空中阁楼”,窥视他人隐私。
- 带来噪音和震动:施工过程以及建成后的使用,都会给楼下住户带来噪音和震动污染。
- 共有部分侵占:楼顶属于该栋楼的全体业主共有,任何单个业主无权私自占用,在楼顶建房,是对全体业主共有财产的侵占。
其他城市管理问题
- 市容市容:违规建筑会破坏建筑群的整体美观,影响城市天际线和市容市貌。
- 管线问题:新建房屋需要上下水、电、燃气等,可能会破坏楼顶原有的公共管线系统,或者私拉乱接,带来新的安全隐患。
什么情况下“可能”被允许?
虽然非常罕见,但在一些极其特殊的情况下,经过合法程序,“改造”而非“新建”楼顶空间是可能的,但这需要满足所有严格的条件:
- 取得全体业主一致同意:这是最基本也是最难的一步,楼顶是共有财产,必须获得整栋楼所有业主(包括底层和顶层)的书面同意,因为改造可能影响到所有人的利益。
- 获得规划部门的特殊许可:需要向当地的规划和自然资源局提交申请,说明改造的必要性、设计方案等,只有在改造方案完全符合城市规划,且不改变建筑主体结构和外观的情况下,才有可能获得批准,将楼顶的闲置空间改造成一个小型公共花园、设备间或储藏室,而不是增加可居住的房间。
- 通过房屋安全鉴定:必须聘请有资质的第三方房屋安全鉴定机构对房屋进行结构安全评估,确保改造方案不会影响建筑安全,鉴定报告需要提交给相关部门审批。
- 符合消防规范:改造后的空间必须满足消防安全要求,不得影响消防通道和设施。
- 办理合法的建设手续:如果获批,需要像新建工程一样,办理《建设工程规划许可证》、《施工许可证》等,并接受相关部门的监督和验收。
重要提示:所谓的“阳光房”、“阁楼”等,如果未经上述任何合法程序,一律视为违建。
(图片来源网络,侵删)
如果遇到楼顶违建,该怎么办?
如果您发现自家楼顶有人违建,可以采取以下合法途径维权:
- 向物业投诉:首先向物业公司反映,要求他们出面制止和上报。
- 向城管部门举报:拨打城市管理服务热线12319,或直接向当地的城市管理行政执法局(城管)进行举报,并提供具体地址和违建情况。
- 向规划和自然资源局举报:违建的核心是违反规划,可以向规自局举报。
- 向街道办事处反映:街道办事处也有协调和监督社区建设的职责。
- 法律途径:如果违建行为严重侵害了您的合法权益(如严重影响采光、安全等),可以联合其他受影响的业主,向法院提起诉讼,要求停止侵害、排除妨碍、恢复原状。
楼顶建房,法律上基本是行不通的。 它不仅违法,还潜藏着巨大的安全风险和邻里矛盾,任何关于楼顶改造的念头,都必须首先通过合法程序进行申请和审批,在获得所有相关方(特别是全体业主和政府部门)的明确许可后,才能进行,切勿抱有侥幸心理,擅自施工,否则不仅会面临被强制拆除的风险,还可能承担相应的法律责任和经济损失。
文章版权及转载声明
作者:99ANYc3cd6本文地址:https://nbhssh.com/post/5179.html发布于 02-11
文章转载或复制请以超链接形式并注明出处宁波恒顺财经知识网


