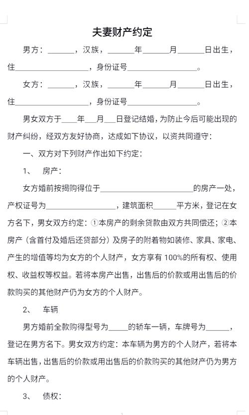
婚姻协议具法律效力吗?
这是一个非常重要且常见的问题。婚姻协议(通常称为“婚前协议”或“婚内协议”)在法律上是有效的,但其有效性需要满足一系列法定条件。
(图片来源网络,侵删)
一份有效的婚姻协议,就像一份具有特殊性质的合同,它可以在法律框架内,由夫妻双方自由约定婚姻关系中的财产归属、债务承担、乃至子女抚养等问题。
下面我将从几个方面详细解释:
婚姻协议的法律依据
婚姻协议的法律效力主要依据是《中华人民共和国民法典》。
-
第一千零六十五条 是核心条款,明确规定:
(图片来源网络,侵删)“男女双方可以约定婚姻关系存续期间所得的财产以及婚前财产归各自所有、共同所有或者部分各自所有、部分共同所有,约定应当采用书面形式,没有约定或者约定不明确的,适用本法第一千零六十二条、第一千零六十三条的规定。”
这条法律确立了“夫妻财产约定制度”,赋予了夫妻双方通过协议来处理财产问题的权利。
一份有效的婚姻协议必须满足哪些条件?
一份协议要被法院认可并具有强制执行力,必须同时满足以下几个条件,缺一不可:
主体适格(签订双方必须具备完全民事行为能力)
(图片来源网络,侵删)
- 签订协议的双方必须是精神健全、心智成熟的成年人。
- 如果一方是未成年人、或者因精神疾病等原因无法辨认或完全辨认自己行为的,那么该协议是无效的。
意思表示真实(必须是双方自愿签订,不存在欺诈、胁迫)
- 协议必须是双方在完全自愿、平等、没有受到任何一方欺诈或胁迫的情况下订立的。
- 如果一方通过威胁、恐吓、隐瞒重要事实等手段,迫使另一方签订不公平的协议,那么受胁迫方可以请求法院撤销该协议。 合法(协议内容不得违反法律、公序良俗)**
- 财产约定部分:协议中关于财产分割、归属的约定,只要是双方真实意愿的体现,且不损害他人(如债权人)的利益,通常是有效的,可以约定婚前的某套房归一方所有,也可以约定婚后的工资收入各自归各自所有。
- “人身关系”约定部分:这是需要特别注意的地方!
- 有效约定:可以约定子女的抚养方式、探视权等。
- 无效约定:不能约定涉及“人身权利”的内容。
- 禁止离婚:协议中不能写“任何一方不得提出离婚”,因为婚姻自由是宪法赋予公民的基本权利,不能通过协议剥夺。
- 离婚后不得再婚:这同样侵犯了婚姻自由权,是无效的。
- 必须生育子女:这侵犯了生育自由权,也是无效的。
- 家庭暴力、虐待等违法行为的“豁免”条款:任何试图为违法行为(如家暴)开脱的条款都是无效且违法的。
- “忠诚协议”的效力问题:实践中,很多夫妻会签订“忠诚协议”,约定如果一方出轨,则“净身出户”或支付巨额赔偿,对于这类协议,法院的判决倾向于部分支持,法院通常会认为,忠诚义务是夫妻的法定义务,违反该义务应承担相应的民事责任(如精神损害赔偿),但“净身出户”这类惩罚性过重的条款,可能会因显失公平或违反公序良俗而被调整,不会完全按照协议执行。
形式合法(必须采用书面形式)
- 法律明确规定,婚姻协议必须以书面形式存在,口头约定是不具备法律效力的。
- 建议由双方亲笔签名,并注明签订日期,如果条件允许,进行公证可以极大地增强协议的证据效力,使其在发生争议时更难被推翻(但公证并非协议生效的必要条件)。
什么情况下婚姻协议可能被撤销?
即使一份协议已经签订,如果出现以下情况,一方可以向法院申请撤销:
- 订立协议时存在欺诈、胁迫情形:如前所述,非自愿签订的协议是可撤销的。
- 显失公平:一方在签订协议时处于危困状态、缺乏判断能力,而另一方利用了这种情况,导致协议权利义务严重失衡,这种“显失公平”的协议也是可撤销的。
总结与建议
| 方面 | 核心要点 |
|---|---|
| 法律效力 | 有效,是法律赋予夫妻双方的合法权利。 |
| 核心法律 | 《民法典》第一千零六十五条。 |
| 生效条件 | 双方自愿; 内容合法(尤其注意不能限制人身自由); 形式合法(必须书面)。 |
| 特殊提醒 | “忠诚协议”有条件有效,但“净身出户”等条款可能不被完全支持; 公证虽非必须,但能极大增强证明力。 |
| 最佳实践 | 签订前最好咨询专业律师,确保条款合法、合理、无漏洞; 充分沟通,确保双方都理解并同意协议内容; 保留好签订过程的证据,如沟通记录、证人等。 |
也是最重要的一点: 婚姻协议的核心在于“协商”和“自愿”,它不是一方的“霸王条款”,而是双方对未来生活的一种理性规划和共同承诺,如果协议内容完全偏向一方,导致另一方权益严重受损,即使形式上完备,在发生争议时也可能因为“显失公平”而被法院调整或撤销。
在签订任何婚姻协议之前,强烈建议双方都寻求专业律师的帮助,以确保协议的合法性和可执行性,真正起到保护双方权益、减少未来纠纷的作用。
文章版权及转载声明
作者:99ANYc3cd6本文地址:https://nbhssh.com/post/4920.html发布于 02-09
文章转载或复制请以超链接形式并注明出处宁波恒顺财经知识网



