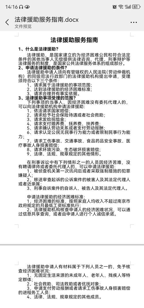
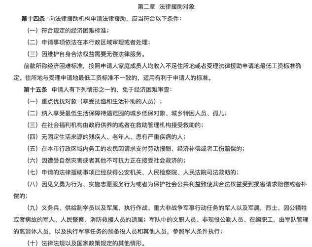
法律援助条件有哪些?门槛高吗?
法律援助就像是给符合条件的困难群众提供的“免费法律服务”,下面我将为您详细解释申请条件、所需材料以及申请流程,力求清晰易懂。
(图片来源网络,侵删)
核心申请条件
要获得法律援助,您必须同时满足以下两大核心条件:
经济困难标准(经济门槛)
这是申请法律援助的首要条件,您需要证明您的家庭经济状况低于当地政府规定的最低生活保障标准或其他困难标准。
- 如何界定“经济困难”?
- 通常标准: 您的家庭人均收入低于当地最低生活保障标准的2倍,这是最常见的一条线。
- 特殊群体: 对于一些特定群体,标准会更宽松,甚至直接视为符合经济困难标准。
- 城乡最低生活保障对象(低保户)、特困供养人员
- 农村五保户
- 正在领取失业保险金的人员
- 无固定生活来源的残疾人、老年人、未成年人
- 因自然灾害等不可抗力造成生活困难的人员
- 重要提示: “经济困难标准”并非全国统一,而是由省、自治区、直辖市人民政府根据本地实际情况制定和调整的,具体标准您需要查询您所在地的规定。
案件类型要求(案件门槛)
不是所有类型的案件都能申请法律援助,法律援助主要覆盖与您基本生存、生活密切相关的案件,主要包括以下几类:
-
刑事辩护与代理案件:
(图片来源网络,侵删)- 犯罪嫌疑人、被告人: 因经济困难或其他原因没有委托辩护人,可能被判处无期徒刑、死刑或者盲、聋、哑的人,以及尚未完全丧失辨认或者控制自己行为能力的精神病人,应当获得法律援助。
- 被告人: 因经济困难没有委托辩护人,且案件具有下列情形之一的,应当获得法律援助:
- 犯罪嫌疑人是未成年人;
- 被告人是盲、聋、哑人;
- 被告人是尚未完全丧失辨认或者控制自己行为能力的精神病人;
- 可能被判处无期徒刑、死刑。
- 其他刑事案件: 因经济困难没有委托辩护人,本人及其近亲属向法律援助机构申请且符合经济困难标准的,可以获得法律援助。
-
民事、行政案件:
- 请求国家赔偿的;
- 请求给予社会保险待遇或者最低生活保障待遇的;
- 请求发给抚恤金、救济金的;
- 请求给付赡养费、抚养费、扶养费的;
- 请求支付劳动报酬的;
- 主张因见义勇为行为产生的民事权益的;
- 因工伤事故、交通事故、医疗事故、产品质量事故、环境污染事故、食品安全事故、饲养动物损害、建筑物及其搁置物、悬挂物脱落、坠落等造成人身损害或财产损失,请求赔偿的;
- 在签订、履行、变更、解除和终止合同过程中受到损害,请求赔偿的;
- 因家庭暴力、虐待、遗弃,主张权利的;
- 因农业生产资料质量缺陷、或者因生产经营遇到困难,请求损害赔偿、生产经营指导、提供法律咨询的;
- 因土地、林木、草原、水流、滩涂、矿产等承包经营、流转,或者因宅基地、拆迁补偿等主张权利的;
- 因婚姻家庭纠纷,请求离婚、财产分割的;
- 因继承、遗赠、接受赠与等主张权利的;
- 请求享受基本医疗保障待遇的;
- 请求给付赡养费、抚养费、扶养费的;
- 请求支付劳动报酬的;
- 请求给予工伤事故、交通事故、医疗事故、食品安全事故、产品质量事故、环境污染事故、饲养动物损害、建筑物及其搁置物、悬挂物脱落、坠落等人身损害赔偿的;
- 因遭受家庭暴力、虐待、遗弃,请求维护合法权益的;
- 因遭受家庭暴力、虐待、遗弃,请求维护合法权益的;
- 因土地、林木、草原、水流、滩涂、矿产等承包经营、流转,或者因宅基地、拆迁补偿等主张权利的;
- 因婚姻家庭纠纷,请求离婚、财产分割的;
- 因继承、遗赠、接受赠与等主张权利的;
- 其他确需法律援助的事项。
您不仅要“穷”,还要遇到的案件是“法律援助机构管”的那几类。
申请法律援助需要准备什么材料?
准备好材料是成功申请的关键,通常需要以下几类文件:
-
身份证明材料:
(图片来源网络,侵删)- 您本人的身份证或户口本原件及复印件。
- 如果是代为申请,代理人需要提供身份证以及与您有关系的证明(如户口本、结婚证等)。
-
经济困难证明材料:
- 这是核心中的核心,具体材料可能包括:
- 《法律援助申请表》:通常需要到现场填写,上面会详细询问家庭收入、财产等情况。
- 低保证、特困供养证、残疾证等有效证件的原件及复印件。
- 街道办事处、乡镇人民政府出具的经济困难证明,这是最常用的一种,需要加盖公章。
- 失业证或领取失业保险金的证明。
- 家庭成员的收入证明(如工资流水、银行存款等)。
- 这是核心中的核心,具体材料可能包括:
-
案件相关材料:
- 与案件有关的文书材料:如起诉状、上诉状、答辩状、申诉状、仲裁申请书、公安机关的立案通知书、检察院的起诉书副本、法院的传票等。
- 证明案件事实的证据材料:如合同、借条、照片、医疗诊断证明、伤残鉴定报告等。
-
其他材料:
- 授权委托书:如果需要律师代为处理案件,需要签署一份授权委托书。
- 法律援助申请表:这是申请的正式表格,通常在申请现场填写。
申请流程是怎样的?
- 咨询与准备: 首先明确您是否符合案件类型要求,并准备好上述所有材料。
- 提出申请:
- 向谁申请?
- 向案件审理地的法律援助机构提出申请。 也就是说,如果您要打官司,应该向法院所在地的区/县级法律援助中心申请。
- 对于看守所中的犯罪嫌疑人,可以向看守所所在地的法律援助机构申请。
- 您也可以先拨打“12348”公共法律服务热线进行咨询,他们会指引您去哪里申请。
- 如何申请? 通常需要亲自前往法律援助中心提交材料,部分地区可能支持线上申请,但线下提交仍是主流。
- 向谁申请?
- 机构审查:
- 法律援助中心收到您的申请后,会在5个工作日内进行审查。
- 主要包括:您的身份、经济状况是否达标,以及案件是否属于法律援助范围。
- 作出决定:
- 决定给予法律援助: 审查通过后,中心会与您签订《法律援助协议书》,并指派合适的律师(或其他法律服务人员)承办您的案件。
- 不予法律援助: 如果不符合条件,中心会书面通知您,并说明理由,如果您不服,可以申请行政复议或提起行政诉讼。
- 接受服务: 您与指派的律师建立委托关系,律师将为您提供免费的法律服务,如咨询、代写文书、代理诉讼等。
特殊情况与注意事项
- 紧急情况: 如果您的情况紧急(如面临即将被驱逐、家庭暴力正在发生等),可以申请“先行法律援助”,法律援助机构可以先指派律师,之后再补办经济困难审查手续。
- “指派”与“申请”的区别: 对于“应当”获得援助的刑事案件(如可能判死刑的被告人),是由办案机关(法院、检察院、公安机关)“通知”法律援助机构来指派律师,此时无需个人申请,但对于“可以”获得援助的案件,则需要您自己“申请”。
- 不收费: 法律援助是免费的,您无需向承办律师支付任何代理费、咨询费,但请注意,案件可能产生的诉讼费、鉴定费、公证费等“办案成本费用”,通常仍需由您自己承担(如果经济特别困难,也可以申请减免)。
最后建议: 由于各地的具体标准和流程可能存在细微差别,最准确的信息来源是您所在地的区/县级法律援助中心,您可以提前拨打“12348”热线或亲自前往咨询,他们会给您最权威、最详细的答复。
文章版权及转载声明
作者:99ANYc3cd6本文地址:https://nbhssh.com/post/4790.html发布于 02-07
文章转载或复制请以超链接形式并注明出处宁波恒顺财经知识网



