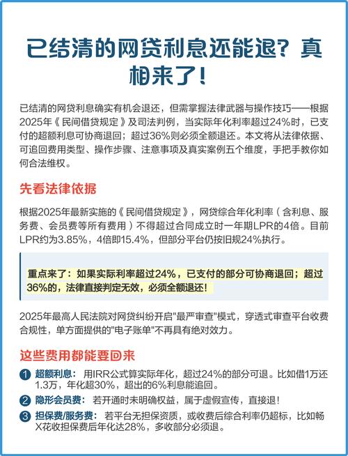
网贷利息超多少不受法律保护?
这是一个非常重要且常见的问题。网贷年利率超过36%的部分,不受法律保护,属于高利贷。
(图片来源网络,侵删)
但为了更准确地理解,我们需要将这个问题拆解成几个层面,因为法律保护的范围是分级的。
核心结论:利率“两线三区”原则
根据最高人民法院2025年修订的《关于审理民间借贷案件适用法律若干问题的规定》,民间借贷(包括网贷)的利率保护被划分为三个区间:
第一区:司法保护区(0% - LPR的4倍)
- 利率范围:不超过合同成立时一年期贷款市场报价利率(LPR)的4倍。
- 法律效力:完全受法律保护,借款人必须按照这个利率范围偿还利息和逾期罚息,如果借款人拒不支付,出借人可以起诉到法院,法院会强制执行。
- 当前LPR:LPR是每月更新的,不是一个固定值,以2025年为例,一年期LPR大约在3.45%左右,其4倍约为 8%,目前司法保护区的上限大约是 年化13.8%。
第二区:自然债务区(LPR的4倍 - 36%)
- 利率范围:超过LPR的4倍,但不超过36%的部分。
- 法律效力:“自然债务区”,法律不强制保护,但也不禁止,这是一个非常关键的灰色地带。
- 如果借款人已经支付了:如果借款人已经按照这个高利率支付了利息,那么这笔钱被认为是“自愿给付”,法院不会支持借款人要求返还这部分已支付利息的请求。
- 如果借款人尚未支付:如果借款人没有支付,或者只支付了低于LPR4倍的利息,那么出借人起诉要求法院强制借款人支付这个区间(LPR4倍到36%)的利息,法院是不会支持的,借款人只需要还到司法保护区的上限(LPR的4倍)即可。
- 通俗理解:这个区间的利息,给了出借人一个“约定”,但给了借款人一个“反悔”的权利,还了就白还,没还就可以不还。
第三区:无效区(超过36%)
- 利率范围:年利率超过36%。
- 法律效力:绝对无效,完全不受法律保护。
- 无论是否已经支付:如果借款人已经支付了超过36%的利息,借款人有权向法院起诉,要求出借人返还已经支付的超额利息部分。
- 法院判决:法院会判决超过36%的利息约定无效,并支持借款人返还多付利息的请求。
- 法律定性:超过36%的利息通常被认为是高利贷,其借贷行为本身也可能面临被认定为无效的风险。
总结表格
| 利率区间 | 法律效力 | 借款人已支付利息 | 借款人未支付利息 |
|---|---|---|---|
| ≤ LPR的4倍 (约13.8%) | 司法保护区 | 必须支付,受法律保护 | 必须支付,法院会支持 |
| LPR的4倍 ~ 36% | 自然债务区 | 视为自愿给付,不能要求返还 | 法院不支持,可不支付 |
| > 36% | 无效区 | 可起诉要求返还多付部分 | 约定无效,可不支付 |
重要补充说明
-
LPR(贷款市场报价利率):这个利率由中国人民银行授权全国银行间同业拆借中心每月公布,是动态变化的,判断利率是否合法,要以你签订借款合同时当月的LPR为准,而不是起诉时的LPR。
-
“砍头息”问题:这是网贷中非常普遍的陷阱,如果出借人在放款时预先从本金中扣除了一部分作为利息或手续费(你借1万,但实际只到账8000元,2000元是“砍头息”),那么你的实际借款本金是8000元,而不是1万元,计算利息时,应以实际收到的8000元为本金,这会直接导致你的实际年化利率飙升,很可能超过法定上限。
(图片来源网络,侵删) -
逾期罚息和违约金:如果合同中同时约定了逾期利息、违约金、服务费等,总计(相加)不能超过LPR的4倍,任何变相提高综合成本的做法,超出部分都不受法律保护。
-
诉讼时效:无论利率多高,借款本金本身都是受法律保护的,出借人向法院主张权利的诉讼时效是3年,如果超过3年不催收、不起诉,出借人会丧失胜诉权,借款人可以不用还本金(但道德上仍应偿还)。
给借款人的建议
- 仔细看清合同:签订任何网贷合同前,务必看清年化利率、各项费用,并警惕“砍头息”。
- 计算真实成本:用“(总利息 / 实际到账本金)/ 借款天数 * 365”来计算你的真实年化利率。
- 合理维权:如果发现自己支付的利息过高,超过了36%,请保留好所有还款记录、借款合同等证据,可以向法院提起诉讼,要求返还超额利息。
- 停止以贷养贷:一旦陷入高利贷陷阱,最好的办法是停止借新还旧,积极与正规平台协商,或通过法律途径解决,避免债务雪球越滚越大。
(图片来源网络,侵删)
文章版权及转载声明
作者:99ANYc3cd6本文地址:https://nbhssh.com/post/431.html发布于 2025-12-12
文章转载或复制请以超链接形式并注明出处宁波恒顺财经知识网



