诈骗罪与招摇撞骗罪如何区分?
下面我将从多个维度对这两个罪名进行详细的比较和解释。
(图片来源网络,侵删)
核心区别(一句话总结)
诈骗罪 侧重于 “骗钱”,核心是非法占有公私财物。 招摇撞骗罪 侧重于 “骗权势或身份”,核心是冒充国家机关工作人员的身份或职称,进行欺骗,以谋取非法利益(不限于财物)。
详细对比分析
为了更清晰地理解,我们可以通过一个表格来对比它们的关键区别:
| 对比维度 | 诈骗罪 | 招摇撞骗罪 |
|---|---|---|
| 犯罪客体 | 复杂客体,既侵犯了公私财产所有权,也侵犯了社会正常的金融管理秩序。 | 简单客体,主要侵犯了国家机关的威信和正常活动。 |
| 客观方面 | 使用虚构事实或隐瞒真相的方法,骗取数额较大的公私财物。 | 冒充国家机关工作人员的身份或职称,进行欺骗,从而谋取非法利益。 |
| 犯罪手段 | 手段多种多样,如电信网络诈骗、金融诈骗、合同诈骗、街头诈骗等。 | 核心手段是“冒充身份”,冒充警察、法官、公务员、军人等。 |
| 犯罪目的 | 非法占有公私财物,这是构成诈骗罪的必要条件。 | 谋取非法利益,这个“利益”范围很广,不仅限于财物,还包括其他非物质性利益,如: • 政治利益:获得荣誉、职务、政治待遇。 • 非物质利益:骗取他人“爱情”(如骗婚)、玩弄异性、骗取他人信任以逃避法律责任等。 |
| 犯罪主体 | 一般主体,即任何达到刑事责任年龄、具有刑事责任能力的自然人。 | 一般主体,同上。 |
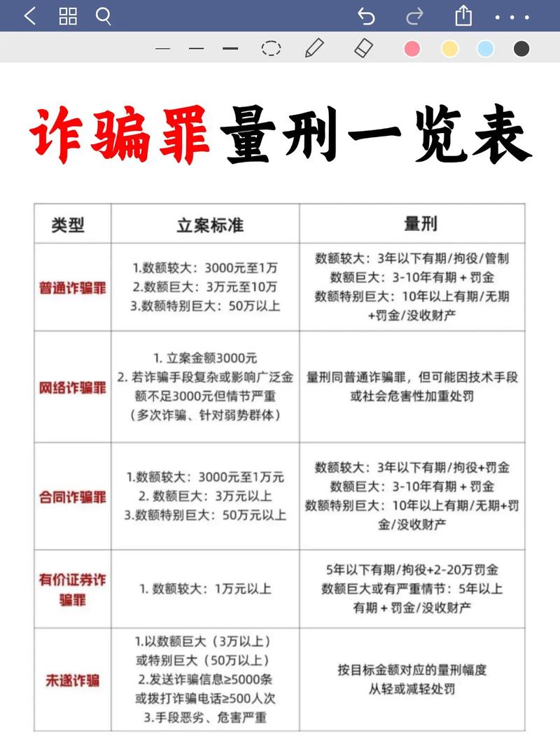
| 立案/量刑标准 | 以“数额”为核心标准。 • 数额较大(3000元-1万元以上):处三年以下有期徒刑、拘役或者管制,并处或者单处罚金。 • 数额巨大(3万元-10万元以上):处三年以上十年以下有期徒刑,并处罚金。 • 数额特别巨大(50万元以上):处十年以上有期徒刑或者无期徒刑,并处罚金或者没收财产。 |
以“情节”为核心标准,没有数额要求。 • 基本犯:处三年以下有期徒刑、拘役、管制或者剥夺政治权利。 • 情节严重:处三年以上十年以下有期徒刑。 (“情节严重”通常指多次招摇撞骗、造成恶劣社会影响、骗取财物数额巨大等) |
关键联系与特殊情况
竞合关系:想象竞合犯
这是实践中最常见的问题,当一个行为同时触犯了诈骗罪和招摇撞骗罪时,如何处理?
场景举例:某人冒充警察,以“抓赌”为名,骗取赌徒现金10万元。
(图片来源网络,侵删)
- 分析:
- 他的行为 冒充了国家机关工作人员(警察),符合招摇撞骗罪的构成要件。
- 他的行为 骗取了数额较大的财物(10万元),也符合诈骗罪的构成要件。
- 这一个行为,同时侵犯了两个不同的法益(国家机关威信 + 财产权),触犯了两个罪名,这在刑法理论上称为“想象竞合犯”。
处理原则:对于想象竞合犯,应 从一重罪处罚,即选择法定刑更重的一个罪名来定罪量刑。
- 如何判断哪个更重?
- 在上述例子中,骗取10万元,已达到诈骗罪的“数额巨大”标准,法定刑是“三年以上十年以下有期徒刑,并处罚金”。
- 而招摇撞骗罪的“情节严重”标准,法定刑也是“三年以上十年以下有期徒刑”。
- 通常会优先认定为 诈骗罪,因为诈骗罪在财产犯罪中更为常见,且其犯罪构成与骗取财物的行为直接对应,司法实践也倾向于将这种“冒充身份骗钱”的行为定性为诈骗罪,以更好地保护公民财产权。
冒充军人招摇撞骗罪
这是一个独立的罪名,但与招摇撞骗罪关系密切,它特指冒充 军人(包括中国人民解放军的现役军人、文职干部、有军籍的学员以及执行军事任务的预备役人员)进行招摇撞骗的行为,其量刑标准与招摇撞骗罪基本一致。
举例说明
例1:典型的招摇撞骗罪(不构成诈骗罪)
- 案情:张某冒充某市发改委主任,在酒会上认识一位富商,他吹嘘自己能为富商的项目审批提供“特殊关照”,骗取了富商的信任和尊敬,最终与富商的女儿谈恋爱,玩弄感情后分手,在此过程中,张某并未索要或骗取任何财物。
- 定性:张某的行为 不构成诈骗罪,因为他没有非法占有财物的目的,但他的行为 构成招摇撞骗罪,因为他冒充国家机关工作人员,骗取了非物质性利益(富商的信任和其女儿的感情),侵犯了国家机关的威信。
例2:典型的诈骗罪(不构成招摇撞骗罪)
- 案情:李某在网上发布虚假的“海外代购”信息,声称可以低价购买名牌包袋,被害人王某信以为真,向李某转账2万元购买,但李某收到钱后立即将其拉黑,并未发货。
- 定性:李某的行为 构成诈骗罪,他使用了虚构事实(海外代购)的方法,骗取了数额较大的财物(2万元),其核心目的是非法占有钱财,他没有冒充任何国家机关工作人员,所以不构成招摇撞骗罪。
例3:想象竞合犯,从一重罪处罚
- 案情:赵某冒充公安民警,以“涉嫌洗钱”为由,威胁被害人王某,要求王某将所有存款转入他提供的“安全账户”进行“核查”,骗走王某50万元。
- 定性:赵某的行为同时触犯了 诈骗罪 和 招摇撞骗罪,由于骗取50万元已达到诈骗罪的“数额特别巨大”标准(法定刑十年以上),远重于招摇撞骗罪的法定刑,因此最终应以 诈骗罪 定罪处罚。
| 特征 | 诈骗罪 | 招摇撞骗罪 |
|---|---|---|
| 核心目的 | 骗钱 | 骗权势/身份 |
| 关键行为 | 骗取财物 | 冒充国家机关人员 |
| 利益范围 | 仅限于财物 | 财物 + 非物质利益(地位、荣誉、感情等) |
| 量刑关键 | 数额大小 | 情节轻重 |
| 关系处理 | 与招摇撞骗罪竞合时,通常按诈骗罪处罚 | 与诈骗罪竞合时,通常按诈骗罪处罚 |
判断的关键点在于:
- 看行为人有没有冒充国家机关工作人员? 如果没有,基本可以排除招摇撞骗罪,考虑是否构成诈骗罪或其他罪名。
- 看行为人的主要目的是什么? 是为了钱,还是为了钱以外的其他利益(如地位、荣誉、感情)?
- 如果既冒充身份又骗了钱,那么就属于想象竞合犯,通常按照更重的诈骗罪来处理。
希望这个详细的解释能帮助你彻底理解这两个罪名的区别与联系。
(图片来源网络,侵删)
文章版权及转载声明
作者:99ANYc3cd6本文地址:https://nbhssh.com/post/4002.html发布于 01-30
文章转载或复制请以超链接形式并注明出处宁波恒顺财经知识网



