欠条如何写才具法律效力?
下面我将从核心要素、撰写要点、完整范本和注意事项四个方面,详细说明如何写一份有效的欠条。
(图片来源网络,侵删)
欠条的核心要素(必备内容)
一份有效的欠条,必须包含以下七个核心要素,缺一不可:
- 明确写出“欠条”二字,居中或靠左顶格书写,清晰表明文件的性质。
- 当事人信息:
- 债权人(出借人): 写明债权人的姓名、身份证号码。
- 债务人(借款人): 写明债务人的姓名、身份证号码。身份证号码是关键,能唯一锁定身份,避免同名纠纷。
- 事由(欠款内容): 清晰说明欠款的原因和性质。“因购买XX产品”、“因之前借款”、“因工程款结算”等,事由写清楚,有助于法官理解背景。
- 金额:
- 大小写必须一致: 这是避免篡改的关键,金额数字前要加上“人民币”字样,以防止在数字前添加内容。“人民币 5000.00 元(伍仟元整)”。
- 明确币种: 如果是外币,需注明币种(如美元、欧元)。
- 还款期限: 明确约定具体的还款日期。“于2025年12月31日前一次性还清”,如果约定不明确(如“有钱就还”),可能会影响诉讼时效的起算。
- 利息约定(可选但强烈建议):
- 如果约定了利息,必须明确写出利率标准。注意: 根据中国法律,民间借贷的利率不能超过合同成立时一年期贷款市场报价利率(LPR)的四倍,超过部分法院不予支持。
- 可以写明“利息按年利率X%计算,自欠款之日起算”。
- 签署和日期:
- 亲笔签名: 债务人必须亲笔签名,并按手印,按手印能进一步增强证据的效力。
- 签署日期: 写明签署欠条的当天日期,日期是计算诉讼时效的重要依据。
撰写要点与技巧(如何让欠条更“硬”)
除了核心要素,以下技巧能让你的欠条在法律上更具“杀伤力”:
-
内容清晰,避免歧义:
- 使用规范的书面语,避免口语化、模糊的词语,不要写“大概年底还”,而要写“2025年12月31日前还”。
- 条款之间逻辑清晰,逐条写明,避免大段文字堆砌。
-
明确身份,防止冒用:
(图片来源网络,侵删)- 务必要求债务人提供并核对其身份证原件,然后将姓名和身份证号码准确无误地抄写在欠条上,这是防止“假李逵”的关键一步。
-
资金流水证明(非常重要):
- 欠条是“债权凭证”,但最能证明“借贷关系真实发生”的是银行转账记录。
- 最佳实践: 通过银行转账或微信/支付宝转账支付欠款,并在转账附言中注明“借款”或“还款”字样,保留好转账凭证截图或银行流水单。
- 如果是现金交易,务必在欠条中注明“以现金方式交付”,并由见证人在场签字。
-
增加担保人(可选):
如果金额较大或对债务人的还款能力有疑虑,可以要求提供担保人,在欠条中写明担保人的信息、责任(一般担保还是连带担保),并由担保人签名按手印,连带担保对债权人更有利。
-
一式两份,各自保管:
(图片来源网络,侵删)最好书写两份内容完全一致的欠条,由债权人和债务人各执一份,这可以有效防止债务人“撕毁”欠条后拒不承认。
完整欠条范本
以下是一个综合了上述要点的完整范本,您可以根据实际情况进行修改。
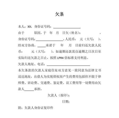
欠 条
今有债务人 **[债务人姓名]**(身份证号码:**[债务人身份证号码]**)因 **[填写欠款事由,资金周转/购买XX设备]** 事宜,向债权人 **[债权人姓名]**(身份证号码:**[债权人身份证号码]**)借到人民币 **[大写金额]** 元整(¥ **[小写金额]** 元)。
此借款已于 **[XXXX年XX月XX日]** 通过 **[银行转账/微信/支付宝/现金]** 方式交付完毕,相关凭证已由双方确认。
双方约定,此笔欠款应于 **[XXXX年XX月XX日]** 前一次性还清,若逾期未还,债务人应自欠款之日起,按年利率 **[XX]%**(不超过LPR四倍)的标准向债权人支付利息。
若债务人未能按时还款,债权人有权通过法律途径追讨,由此产生的诉讼费、律师费、保全费等一切费用均由债务人承担。
特立此据。
债务人(签名并按手印):___________
联系电话:_______________________
债权人(签名):___________________
联系电话:_______________________
见证人(签名,可选):___________
联系电话:_______________________
欠条签署日期:______年____月____日
特别注意事项(避免踩坑)
- 主体资格: 确认借款人是完全民事行为能力人(成年人且精神正常),如果是公司借款,应加盖公司公章,并由法定代表人或授权代表签字。
- 警惕“今借到” vs “今借”:
- “今借到”:强调款项的“交付”事实,证明钱已经到了你手上,这是最有力的表述。
- “今借”:仅表示“借款”这个行为,不证明钱已经实际交付,如果对方抗辩说“只是写了借条,但钱没给”,会比较麻烦。优先使用“今借到”。
- 诉讼时效:
- 欠条的诉讼时效为3年,从约定的还款期限届满之日起计算。
- 如果没有约定还款期限,债权人可以随时要求还款,但诉讼时效从债权人第一次主张权利之日起计算。
- 重要提示: 诉讼时效可以通过“催款”行为中断,重新计算,你可以通过短信、微信、电话录音等方式催款,并保留证据。
- 内容禁止涂改: 欠条书写完成后,任何内容的修改都应在修改处由双方签名或按手印确认,否则修改部分可能被视为无效。
- 法律不保护违法债权: 如果欠款用于赌博、走私等非法活动,该欠条不受法律保护。
一份有效的欠条 = 清晰的要素 + 准确的身份 + 完整的证据(转账记录)+ 谨慎的措辞,在签署前,务必仔细核对所有信息,确保万无一失,如果涉及金额巨大或情况复杂,建议咨询专业律师。
文章版权及转载声明
作者:99ANYc3cd6本文地址:https://nbhssh.com/post/3699.html发布于 01-27
文章转载或复制请以超链接形式并注明出处宁波恒顺财经知识网



