诈骗与民事欺诈,法律界限究竟在哪?
- 诈骗(刑事诈骗):是一种犯罪行为,对社会秩序和财产权造成了严重侵害,国家(公检法)会主动追究行为人的刑事责任,目的是惩罚犯罪,维护社会稳定。
- 民事欺诈:是一种侵权行为或可撤销的民事法律行为,主要侵害的是特定个体的财产权益,需要受害人自己去法院起诉,目的是弥补受害人的损失,恢复受损的民事关系。
下面我们从几个核心维度进行详细的对比分析。
(图片来源网络,侵删)
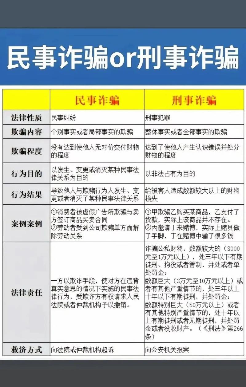
核心区别对比表
| 维度 | 诈骗(刑事诈骗) | 民事欺诈 |
|---|---|---|
| 法律性质 | 犯罪行为,是公诉案件。 | 民事违法行为或可撤销的民事行为,是自诉案件(部分情况)或民事案件。 |
| 法律依据 | 《中华人民共和国刑法》 | 《中华人民共和国民法典》 |
| 主观目的 | 以非法占有为目的,即行为人从一开始就想永久性地、非法地将他人所有物变为己有。 | 以获取不法利益为目的,为了达成交易、赚取更多利润、避免自身损失等,其最终目的不一定是永久占有对方财物。 |
| 客观行为 | 虚构事实或隐瞒真相,骗取数额较大的公私财物,核心在于“骗”的行为直接导致财产所有权的非法转移。 | 故意告知对方虚假情况或隐瞒真实情况,诱使对方作出错误意思表示,核心在于“欺诈”行为导致对方在“意思表示不自由”的情况下签订了合同或实施了其他民事行为。 |
| 社会危害性 | 严重,不仅侵害了个人财产权,更破坏了社会信任和市场秩序,具有法益侵害的广泛性。 | 相对较轻,主要侵害的是特定个体的财产权,对社会整体秩序的冲击较小。 |
| 立案/起诉主体 | 国家公权力机关(公安机关、检察院),受害人报案后,由司法机关主动介入侦查和起诉。 | 受害人(被害人),必须由受害人自己作为原告,向人民法院提起民事诉讼。 |
| 法律后果 | 刑事责任: 主刑:管制、拘役、有期徒刑、无期徒刑、死刑。 附加刑:罚金、没收财产。 留下犯罪记录。 |
民事责任: 主要后果:受害人有权请求撤销该民事法律行为(如合同),使行为自始无效。 次要后果:如果不行使撤销权,欺诈方需承担违约责任或缔约过失责任(如赔偿损失)。 不留下犯罪记录。 |
| 救济途径 | 报案,由公安机关立案侦查。 通过刑事附带民事诉讼,或另行提起民事诉讼,要求返还财产和赔偿损失。 |
向法院提起民事诉讼,请求撤销合同、返还财产、赔偿损失。 也可以选择不撤销合同,而是要求对方承担违约责任。 |
详细解释与举例
主观目的:非法占有 vs. 获取不法利益
这是区分二者的最核心、最关键的标准。
-
诈骗(非法占有目的):
- 行为人从一开始就没打算履约,只想骗到钱就跑,他根本没有履行合同的意愿和能力。
- 例子:A编造一个“高回报投资”项目,骗取B的100万元投资款,拿到钱后立刻挥霍一空或人间蒸发,A对这100万元没有“归还”的任何打算,这就是典型的“非法占有目的”。
-
民事欺诈(获取不法利益目的):
- 行为人虽然有欺诈行为,但其最终目的是为了完成交易、履行合同,只是想通过欺诈手段让自己在交易中获取更大的利益。
- 例子:C有一辆二手车,实际里程是20万公里,但他在出售时将里程表调到8万公里,并以“准新车”的价格卖给了D,C的目的是为了卖出高价,但他最终还是想把车交付给D,完成交易,他并非想非法占有D的购车款而不给车。
客观行为:骗取财物 vs. 诱使错误意思表示
- 诈骗:行为链条是“虚构事实 -> 产生错误认识 -> 处分财物 -> 财产损失”,关键在于“处分财物”这个环节,导致财产所有权发生了非法转移。
- 民事欺诈:行为链条是“欺诈行为 -> 对方产生错误认识 -> 作出错误的意思表示(如签订合同)”,关键在于“意思表示不自由”,导致签订的合同可能被撤销。
法律后果:刑罚 vs. 民事责任
- 诈骗:后果是严厉的刑事处罚,一旦构成诈骗罪,行为人不仅会坐牢、罚款,还会留下案底,对其未来就业、生活产生深远影响。
- 民事欺诈:后果是民事上的救济,受害人可以“撤销”这个交易,让双方恢复到交易之前的状态(拿回钱,退回货),如果选择不撤销,也可以要求欺诈方赔偿因欺诈造成的损失,这不会让欺诈方坐牢。
界限模糊与转化
在实践中,诈骗和民事欺诈的界限有时会比较模糊,一个行为可能同时具备两者的特征,如何定性就取决于司法机关对行为人主观目的的判断。
(图片来源网络,侵删)
一个经典的例子:卖车
-
构成诈骗 老王将自己的车抵押给小李,骗取了10万元,然后把这辆车又卖给了小张,并过户,拿到钱后,老王消失了。
- 分析:老王在向小李借钱时,就没有打算还钱,其真实目的是非法占有这10万元,这10万元是“骗取”的,所有权非法转移了,构成诈骗罪。
-
构成民事欺诈 老王将自己的车卖给了小张,但隐瞒了这辆车曾经发生过重大事故的事实,以高价卖给了小张。
- 分析:老王想完成这次卖车交易,只是想通过隐瞒瑕疵来卖个好价钱,小张在发现真相后,可以起诉要求撤销买卖合同或要求降价赔偿,这属于典型的民事欺诈。
-
可能从民事欺诈转化为诈骗 老王第一次卖车时隐瞒了事故,构成了民事欺诈,但小张发现后,老王为了掩盖自己的欺诈行为,又编造了另一个谎言,骗取了小张更多的钱,然后再次消失。
(图片来源网络,侵删)- 分析:在后续的行为中,老王可能表现出“非法占有”的故意,此时后续的行为可能被认定为诈骗,整个案件可能会被部分认定为民事欺诈,部分认定为诈骗。
| 诈骗(犯罪) | 民事欺诈 | |
|---|---|---|
| 一句话总结 | “骗钱就跑”,想非法占有你的钱。 | “坑你没商量”,想通过骗你达成交易,让你在交易中吃亏。 |
| 核心判断 | 有无非法占有目的。 | 有无故意误导以达成不公平交易。 |
| 对受害人的建议 | 立即报警! 这不是民事纠纷,是刑事案件,必须由警察处理。 | 立即起诉! 向法院提起民事诉讼,请求撤销合同或赔偿损失。 |
理解这两者的区别至关重要,因为它决定了你遇到此类问题时应该采取的正确途径——是找警察,还是找律师,如果拿不准,可以先咨询律师,由专业人士来判断案件性质。
文章版权及转载声明
作者:99ANYc3cd6本文地址:https://nbhssh.com/post/3445.html发布于 01-25
文章转载或复制请以超链接形式并注明出处宁波恒顺财经知识网



