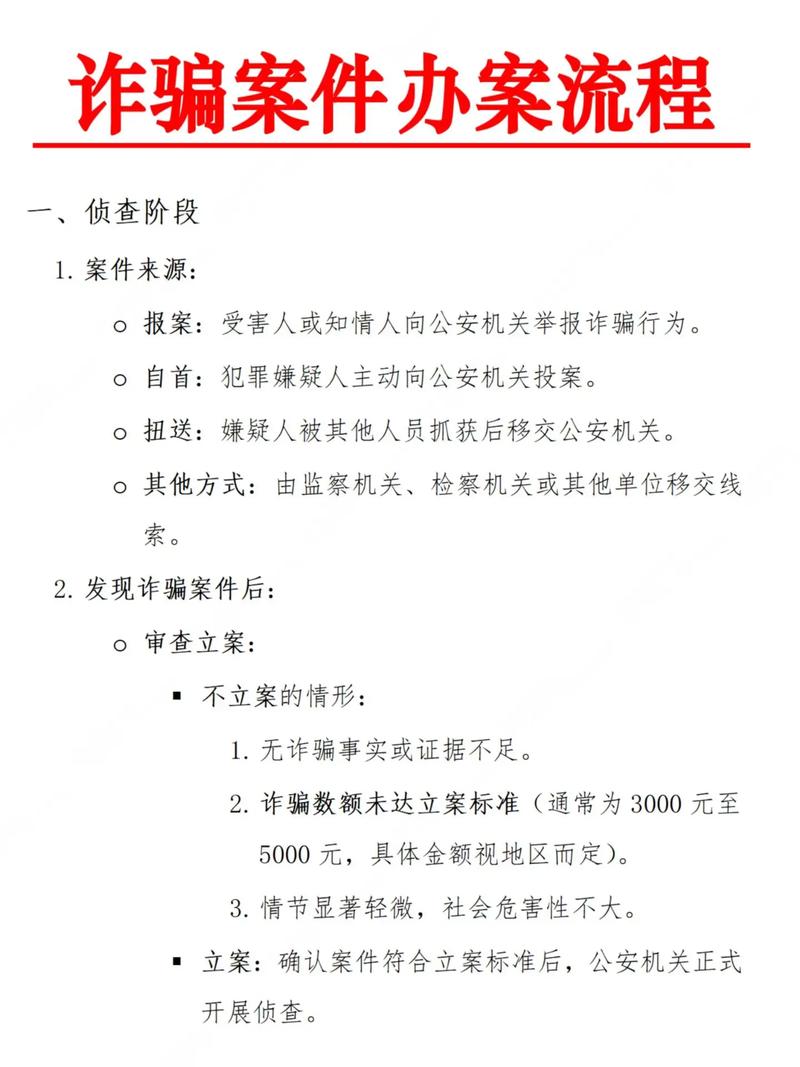
诈骗案立案后多久能抓人?
这是一个非常常见且重要的问题,关于诈骗案立案后多久抓人,法律上并没有一个固定的、统一的时限,它完全取决于案件的复杂程度、证据收集情况、嫌疑人的行为等多种因素。
(图片来源网络,侵删)
答案是:可能几天,也可能几个月,甚至几年。
下面我将从几个方面详细解释,帮助您理解这个时间跨度是如何决定的。
影响抓人时间的关键因素
公安机关立案后,首要任务是侦查,而抓捕只是侦查过程中的一个环节,抓捕的时机取决于以下几个核心因素:
证据是否充分 (最重要的因素)
- 证据链完整:公安机关需要收集到能够证明嫌疑人实施诈骗的完整证据链,包括但不限于:转账记录、聊天记录、通话录音、嫌疑人身份信息、被害人陈述、证人证言等,只有证据确凿,才能在抓捕后成功批捕和起诉。
- 证据不足:如果证据链不完整,贸然抓捕可能会导致嫌疑人被取保候审或无罪释放,从而打草惊蛇,给后续侦查带来困难,警方需要花时间继续搜集证据,直到“人赃并获”或证据确凿为止。
嫌疑人的行为和状态
- 是否在案:如果嫌疑人就在本地,并且活动规律,警方可能会在时机成熟时迅速抓捕。
- 是否潜逃:如果案发后嫌疑人已经潜逃(藏匿在外地、改名换姓、甚至逃往国外),警方就需要先进行追逃,这个过程可能需要发布协查通报、申请网上追逃、甚至通过国际刑警组织(红色通缉令)来抓人,时间会大大延长。
- 是否继续作案:如果嫌疑人仍在继续实施诈骗活动,警方为了“一网打尽”,可能会选择先秘密侦查,待其团伙成员全部暴露后再统一收网,这也会延长抓捕时间。
案件的复杂程度
- 个案 vs. 团伙案:简单的个人诈骗案,证据相对容易收集,抓捕也快,如果是涉及多人、分工明确的电信网络诈骗团伙,案件会非常复杂,警方需要摸清整个团伙的组织架构、资金流向、成员身份等,抓捕行动需要周密策划,耗时自然更长。
- 资金流向:诈骗案中,资金往往会经过多个账户、多个层级进行“洗钱”,警方需要顺藤摸瓜,追踪资金流向,找到嫌疑人,这个过程可能非常耗时。
警方的资源和优先级
- 案件数量:公安机关每天都会接到大量报案,警力资源是有限的,重大、影响恶劣、涉案金额巨大的案件会被优先处理。
- 跨区域协作:如果案件涉及多地,需要多地警方协作办案,沟通和协调也需要时间。
法律程序中的时间节点
虽然抓捕时间不固定,但法律对整个办案流程有明确的时间规定,这可以作为一个参考框架:
(图片来源网络,侵删)
-
立案:公安机关接到报案后,经审查认为有犯罪事实需要追究刑事责任,予以立案,这个阶段没有时间限制,但一般会在7天内决定是否立案。
-
侦查阶段 (刑事拘留/逮捕前):
- 传唤/拘传:对于不需要逮捕、拘留的犯罪嫌疑人,可以传唤到指定地点进行讯问,持续时间不超过12小时;案情特别重大复杂的,可以延长至24小时。
- 刑事拘留:对于现行犯或重大嫌疑分子,公安机关可以先行拘留,拘留后,应当在24小时内进行讯问,并通知家属(但有碍侦查或无法通知的除外),拘留的期限一般不超过14天。
- 提请逮捕:拘留期满后,如果认为需要逮捕,公安机关会在3天内提请检察院批准逮捕(对于流窜作案、多次作案、结伙作案的重大嫌疑分子,可以延长至30天)。
- 检察院审查逮捕:检察院会在收到提请逮捕书后的7天内作出是否批准逮捕的决定。
- 小结:从刑事拘留到最终是否被批捕,整个流程最长可达 37天 (30天公安侦查 + 7天检察院审查),如果检察院不批准逮捕,公安机关必须立即释放嫌疑人,或者变更为其他强制措施(如取保候审)。
-
逮捕后:如果嫌疑人被批准逮捕,将进入漫长的侦查羁押阶段,根据《刑事诉讼法》,对犯罪嫌疑人逮捕后的侦查羁押期限不得超过2个月,对于案情复杂、期限届满不能终结的案件,可以经上一级检察院批准延长1个月,如果还有特殊情况(如涉及交通不便的边远地区、重大犯罪集团等),还可以再次申请延长。
总结与建议
| 情况 | 可能的抓捕时间 | 原因 |
|---|---|---|
| 简单个案,证据确凿,嫌疑人未逃 | 几天到一两周内 | 警方快速锁定目标,收集证据后立即行动。 |
| 案件复杂,需追查资金和团伙 | 几周到几个月 | 需要时间进行深度侦查,摸清全案脉络。 |
| 嫌疑人已潜逃(尤其国外) | 数月到数年甚至更长 | 需要启动追逃程序,过程复杂且耗时。 |
| 警方正在秘密侦查,等待收网 | 时间不确定 | 为了打击整个犯罪网络,故意拖延抓捕时机。 |
给报案人的建议:
(图片来源网络,侵删)
- 保持耐心:刑事侦查是一个严谨、复杂的过程,需要时间,频繁催问可能会影响办案。
- 积极配合:全力配合公安机关的调查,提供所有你知道的线索、证据(聊天记录、转账截图、对方联系方式等),这能极大缩短办案时间。
- 了解案件进展:你可以通过负责案件的警官了解大致进展,但不要期望得到非常精确的时间表。
- 相信法律:公安机关的目标是将犯罪分子绳之以法,只要证据确凿,无论嫌疑人逃到哪里,最终都会被抓获并受到法律的制裁。
立案后多久抓人,核心在于“万事俱备,只欠东风”,这个“东风”就是时机——证据最充分、风险最低、成功率最高的时机。
文章版权及转载声明
作者:99ANYc3cd6本文地址:https://nbhssh.com/post/3265.html发布于 01-23
文章转载或复制请以超链接形式并注明出处宁波恒顺财经知识网



