法律援助律师会见笔录关键在何处?
下面我将为您提供一个结构完整、内容详实、附有填写说明和范例的法律援助律师会见笔录模板,并解释其重要性和注意事项。
法律援助律师会见笔录(标准模板)
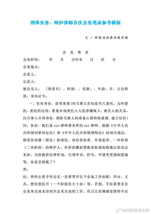
法律援助律师会见笔录
案号: (由办案机关提供,如尚未确定可留空) 会见时间: __年__月__日__时__分 至 __年__月__日__时__分 会见地点: __(看守所名称 / 律师事务所) 会见方式: □ 现场会见 □ 远程视频会见
承办律师: __ (姓名、执业证号) 在场人员: □ 无 □ 看守所民警 __ □ 其他 __
被会见人信息:
- 姓名: __
- 性别: __
- 年龄: __
- 身份证号: __
- 涉嫌罪名: __
- 羁押场所: __
- 是否首次会见: □ 是 □ 否 (如是首次,需告知权利义务)
告知事项记录(由律师向被会见人宣读并确认):
律师:根据《中华人民共和国刑事诉讼法》及相关法律规定,作为你(本案犯罪嫌疑人/被告人)的法律援助律师,我的职责是依法提供法律帮助,维护你的合法权益,在会见中,我会告知你享有的诉讼权利和义务,并听取你的陈述和辩解,你所说的一切都会被记录,并可能作为案件证据,你是否清楚?
被会见人:我清楚。
律师:根据法律规定,你享有以下权利:
- 有权获得辩护;
- 有权申请回避;
- 有权拒绝回答与本案无关的问题;
- 有权核对、补充、修正笔录;
- 有权聘请律师(你已获得法律援助);
- 有权申请收集、调取证据;
- 有权提出申诉、控告;
- (其他权利,如知悉指控罪名、证据等)。 你听明白了吗?
被会见人:我听明白了。
记录**
(一)个人基本情况与案件背景
律师:请简单介绍一下你的基本情况(如文化程度、职业、家庭住址等)。
被会见人:……(记录被会见人的陈述)
律师:你是什么时间、在什么地点、因为什么事情被抓获的?当时是谁抓获你的?
被会见人:……(记录被会见人的陈述)
律师:办案机关(公安机关/检察院)是否告知你涉嫌的罪名?是什么时候告知的?
被会见人:……(记录被会见人的陈述)
(二)案件事实经过
律师:请你详细、客观地陈述一下事情的经过,要讲清楚时间、地点、人物、起因、经过、结果。
被会见人:……(核心部分,详细、逐字逐句记录。“我当时正在家里看电视,突然听到外面有争吵声……我走到窗边看到……我推开门走出去,看到A正在打B,我就上前去拉A,然后A就转身也打了我……”)
(三)对指控的意见与辩解
律师:你对办案机关指控你的罪名和事实有何意见?你认为哪些情况是真实的,哪些是不真实的?
被会见人:……(记录被会见人的辩解、辩驳。“我没有打他,我只是劝架,是他先动手的。” / “我当时不在现场,有XXX可以为我作证。”)
(四)证据线索与证人信息
律师:办案机关向你出示了哪些证据?(如讯问笔录、照片、物证等)你对这些证据有什么看法?
被会见人:……(记录被会见人对证据的意见)
律师:你认为本案中哪些事实对你有利,有哪些证据可以证明?有没有知道案件情况的人可以为你作证?他们的姓名、住址、联系方式是什么?
被会见人:……(记录被会见人提供的证人信息、物证线索、书证线索等)
(五)诉讼权利与程序性诉求
律师:你是否申请回避?对本案的侦查、审查起诉、审判人员有意见吗?
被会见人:……(记录是否申请回避及理由)
律师:你是否需要申请收集、调取证据?需要向谁申请?
被会见人:……(记录申请调取证据的具体内容)
律师:你是否存在被刑讯逼供、诱供等违法取证的情况?
被会见人:……(记录是否存在违法取证情况)
(六)个人情况与诉求
律师:你的身体状况如何?在看守所里生活情况怎样?家人是否知道你的情况?有什么需要律师转告家人的吗?
被会见人:……(记录被会见人的身体状况、生活情况及个人诉求)
律师:你对案件的处理有什么期望或要求?
被会见人:……(记录被会见人对案件结果的期望)
笔录确认
笔录内容,我已经向被会见人宣读/核对,与我所说的一致。
被会见人(签名并按手印):__ 日期: __年__月__日
律师(签名): __ 日期: __年__月__日
在场人员(签名): __ 日期: __年__月__日
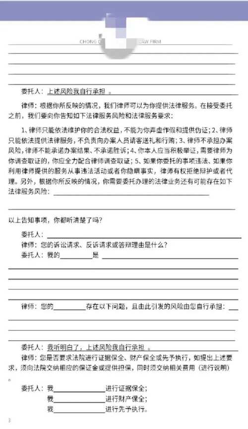
填写说明与注意事项
- 及时性与准确性:会见后应尽快整理笔录,确保内容准确、完整,避免记忆模糊,关键的人名、地名、时间、数字等务必核对无误。
- 客观性与中立性:笔录是客观记录,律师应中立地反映被会见人的原话,不添加个人评论、猜测或引导性语言,使用“被会见人称:”、“被会见人表示:”等客观表述。
- 全面性应涵盖告知事项、案件事实、辩解意见、证据线索、程序诉求等各个方面,不能遗漏关键信息。
- 突出重点:对于被会见人提出的无罪、罪轻的关键辩解、提供的对被会见人有利的重要证据线索,应予以重点、详细记录。
- 核对与签名:笔录整理完成后,必须向被会见人宣读或交其阅读,被会见人有权要求修改、补充,确认无误后,由被会见人、律师、在场人员(如有)三方共同签名,并注明日期,这是笔录生效的关键程序。
- 保密义务:律师对会见中获知的案情和被会见人的隐私负有保密义务。
- 附注:如果会见中提交了证据、申请了调取证据,或被会见人提交了书面材料,应在笔录末尾注明,并将该材料作为笔录的附件。
范例片段
律师: 请你详细说一下2025年5月1日晚上的事情经过。
被会见人: 好的,那天晚上大概8点多,我正在家里打游戏,突然听到楼下我老婆(王某某)在喊救命,声音很吓人,我赶紧跑到阳台往下看,看到楼下一个叫李四的男人正抓住我老婆的胳膊,我老婆在挣扎,我当时急了,立刻从家里冲了下去。
律师: 你下楼后具体做了什么?
被会见人: 我冲到楼下,对李四说:“你干什么!快放开我老婆!” 李四看了我一眼,不但没松手,反而骂了一句“多管闲事”,然后一拳打在我胸口上,我被打疼了,也生气了,就和他推搡起来,我们俩在地上滚了一会儿,后来被周围的邻居拉开了,我老婆当时说,李四想非礼她。
律师: 你有没有打李四?他身上的伤是你造成的吗?
被会见人: 我没有主动打他,是他先打我的,我只是推搡,想把他从我老婆身边拉开,他脸上的伤可能是我们倒地时他自己撞到的,或者拉架时别人弄的,我绝对没有故意打他的脸。
律师: 你知道当时有哪些邻居在场吗?
被会见人: 知道,住在502的张大爷和601的刘阿姨都看到了,他们可以作证,张大爷还劝架来着。
作者:99ANYc3cd6本文地址:https://nbhssh.com/post/2936.html发布于 01-20
文章转载或复制请以超链接形式并注明出处宁波恒顺财经知识网



