合同诈骗罪数额认定,如何区分个人与单位?
合同诈骗罪的数额认定主要依据最高人民法院和最高人民检察院(“两高”)发布的司法解释,并结合案件的具体情况来综合判断。
(图片来源网络,侵删)
核心法律依据
最主要的法律依据是:
- 《中华人民共和国刑法》第二百二十四条:规定了合同诈骗罪的构成和量刑档次。
- 《最高人民法院、最高人民检察院关于办理诈骗刑事案件具体应用法律若干问题的解释》(法释〔2011〕7号):这是最核心、最直接的司法解释,明确了诈骗罪(包括合同诈骗罪)的“数额较大”、“数额巨大”、“数额特别巨大”的具体标准。
- 《最高人民法院、最高人民检察院关于办理危害税收征管刑事案件适用法律若干问题的解释》等:在某些特殊情况下,可能会涉及其他解释。
数额的具体标准(以最新司法解释为准)
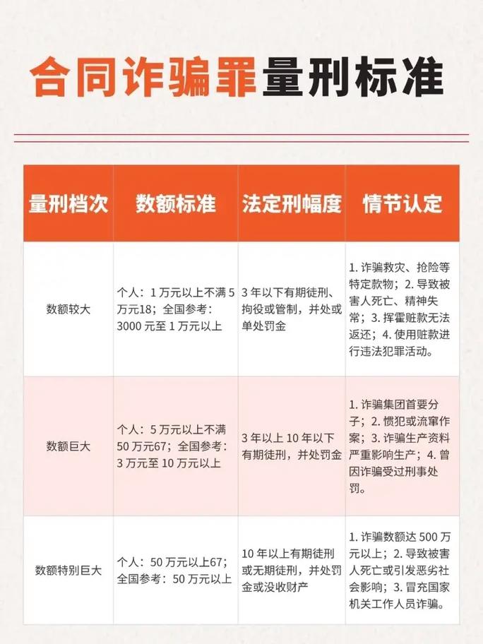
根据上述司法解释,合同诈骗罪的数额认定分为三个量刑档次:
数额较大(起点:3万元)
- 标准: 个人诈骗公私财物3万元,单位诈骗10万元。
- 法律后果: 处三年以下有期徒刑或者拘役,并处或者单处罚金。
- 注意点: 这个“3万元”是一个硬性门槛,如果个人骗取的金额未达到3万元,通常不构成犯罪,可能会作为民事纠纷或治安案件处理(依据《治安管理处罚法》进行拘留、罚款),但如果存在其他严重情节(详见下文),即使未达3万元,也可能被追究刑事责任。
数额巨大(起点:30万元)
- 标准: 个人诈骗公私财物30万元,单位诈骗50万元。
- 法律后果: 处三年以上十年以下有期徒刑,并处罚金。
- 注意点: 这是一个显著的量刑升级点,意味着犯罪分子将面临更严厉的刑事处罚。
数额特别巨大(起点:50万元)
- 标准: 个人诈骗公私财物50万元,单位诈骗250万元。
- 法律后果: 处十年以上有期徒刑或者无期徒刑,并处罚金或者没收财产。
- 注意点: 这是合同诈骗罪的顶格刑罚,适用于造成特别严重社会危害的案件。
总结一下数额标准表:
| 量刑档次 | 个人犯罪标准 | 单位犯罪标准 | 刑事处罚 |
|---|---|---|---|
| 数额较大 | 3万元(含)以上 | 10万元(含)以上 | 3年以下有期徒刑或拘役,并处或单处罚金 |
| 数额巨大 | 30万元(含)以上 | 50万元(含)以上 | 3-10年有期徒刑,并处罚金 |
| 数额特别巨大 | 50万元(含)以上 | 250万元(含)以上 | 10年以上有期徒刑或无期徒刑,并处罚金或没收财产 |
数额的计算方法与特殊情形
在司法实践中,数额的认定并非总是简单地将骗取的金额相加,还需要考虑以下几种情况:
(图片来源网络,侵删)
既遂与未遂的认定
- 既遂: 行为人已经实际骗取了对方财物,犯罪数额就是实际骗取的数额。
- 未遂: 行为人已经着手实施合同诈骗行为,但由于意志以外的原因未能得逞,犯罪数额是行为人意图骗取的数额。
- 混合情况: 一个犯罪行为中,部分既遂、部分未遂。既遂部分和未遂部分应分别计算,再将数额累加作为总犯罪数额,对于未遂部分,可以比照既遂部分从轻或减轻处罚。
多次诈骗的数额计算
- 对于多次实施合同诈骗的,累计计算其诈骗数额。
- 例外情况: 如果每次诈骗的数额都未达到“数额较大”的标准(即个人未达3万元),但后一次诈骗行为发生在前一次诈骗的刑事追诉期限以内的,也应当累计计算,这主要是为了打击屡教不改的惯犯。
案发前已经返还的财物如何处理?
这是一个非常常见且重要的问题。
- 原则: 案发前已经返还的财物,应当从犯罪数额中扣除。
- 目的: 这是为了准确评价行为的社会危害性,行为人已经主动弥补了被害人的损失,其主观恶性和客观危害性都相对较小。
- 举例: 甲通过合同骗取乙10万元,但在案发前,甲主动将10万元全额退还给乙,甲的犯罪数额就不是10万元,而是0万元,就需要看其行为是否具有“其他严重情节”(见下文)。
没有达到数额标准,但有“其他严重情节”的,也构成犯罪
这是合同诈骗罪认定的一个重要补充,根据司法解释,如果个人诈骗数额未达到3万元,但具有下列情形之一的,也应当以合同诈骗罪追究刑事责任:
- 造成被害人及其近亲属自杀、死亡或者精神失常等严重后果的。
- 冒用单位名义实施诈骗,诈骗所得归单位所有或者单位明显受益的。(注意:这种情况在实践中认定非常严格,需要证明单位有共同犯罪的故意或过失)。
- 组织、指挥诈骗团伙的首要分子。
- 多次实施诈骗,属于惯犯或累犯的。
- 挥霍诈骗的财物,致使诈骗的财物无法返还的。
- 使用诈骗的财物进行违法犯罪活动的,如用于赌博、吸毒、走私等。
- 曾因诈骗犯罪被刑事处罚或者行政处罚后,二年内又实施诈骗活动的。
- 其他严重情节。
地域差异问题
需要特别注意的是,上述3万、30万、50万的标准是根据全国平均水平制定的,由于中国各地经济发展水平差异巨大,各省、自治区、高级人民法院可以根据本地区的经济发展状况,并考虑社会治安状况,在上述数额标准的 百分之五十 的幅度内,确定本地区执行的具体标准,并报最高人民法院备案。
举例: 经济发达的北京市,其“数额较大”的标准可能会高于3万元,比如定为4万元或4.5万元,而经济欠发达的地区,可能会略低于3万元,在具体案件中,必须参考当地高级人民法院公布的标准。
(图片来源网络,侵删)
- 核心标准: 个人3万、30万、50万;单位10万、50万、250万。
- 计算方法: 以实际骗取的数额为准,既遂未遂分别计算,多次累计计算。
- 返还扣除: 案发前返还的财物应从犯罪数额中扣除。
- 情节入罪: 未达数额但有“其他严重情节”的,也可定罪。
- 地域差异: 最终认定需参考当地高级法院的具体标准。
如果您或您身边的人遇到相关法律问题,强烈建议立即咨询专业的刑事辩护律师,他们能根据案件的具体证据和当地司法实践,提供最准确的法律意见。
文章版权及转载声明
作者:99ANYc3cd6本文地址:https://nbhssh.com/post/2751.html发布于 01-18
文章转载或复制请以超链接形式并注明出处宁波恒顺财经知识网



