北京法律援助申请条件有哪些?
根据《中华人民共和国法律援助法》和北京市的相关规定,申请法律援助需要满足一系列条件,可以分为两大核心类别:经济困难标准和案件类型。
(图片来源网络,侵删)
核心申请条件
要获得法律援助,申请人必须同时满足以下两个条件:
- 经济困难标准:申请人因经济困难,无力支付法律服务费用。
- 案件类型符合规定:申请的法律援助事项属于法律援助法规定的范围。
下面我们分别对这两个条件进行详细说明。
经济困难标准详解
这是申请法律援助的“门槛”,在北京,判断经济困难主要依据以下标准:
主要标准:低收入家庭或低收入个人
- 家庭月人均收入低于北京市最低生活保障标准(目前为 每月1590元 )的2倍。
- 计算方式:将您家庭的全部家庭成员(包括配偶、子女、父母等共同生活的成员)的月收入加总,再除以家庭成员人数,如果计算出的结果低于 1590元 × 2 = 3180元,即符合经济困难标准。
- 举例:一个三口之家,月总收入为8000元,人均收入为 8000 ÷ 3 ≈ 2667元,因为2667元 < 3180元,所以这个家庭符合经济困难标准。
特殊标准:特定群体(不受收入限制)
即使家庭收入不满足上述标准,以下几类人群也可以直接被认定为经济困难,无需再进行收入核算:
(图片来源网络,侵删)
- 最低生活保障家庭、特困供养人员;
- 最低生活保障边缘家庭成员;
- 享受定期抚恤补助的优抚对象、烈士遗属、因公牺牲军人遗属;
- 享受孤儿、事实无人抚养儿童待遇的人员;
- 重度残疾人(持有《中华人民共和国残疾人证》的一级、二级残疾证);
- 无固定生活来源的老年人、孕妇、哺乳期妇女;
- 正在接受政府临时救助的人员;
- 因自然灾害、意外事件等导致基本生活暂时陷入困难,正在接受政府临时救助的人员。
其他特殊情况
- 农民工追索劳动报酬:如果农民工朋友是来追讨工资、工伤赔偿等劳动报酬的,即使其自身或家庭收入不满足上述标准,也可以申请法律援助。
- 主张因见义勇为行为产生的民事权益:因救人而受伤,要求赔偿医疗费等。
法律援助案件范围详解
这是申请法律援助的“内容”,只有属于以下法定范围的事项,才能申请法律援助。
刑事案件辩护与代理
- 犯罪嫌疑人、被告人因经济困难或者其他原因没有委托辩护人的:
- 可能判处无期徒刑、死刑的案件;
- 犯罪嫌疑人、被告人是盲、聋、哑人,或者是尚未完全丧失辨认或者控制自己行为能力的精神病人;
- 犯罪嫌疑人、被告人可能被判处三年以上有期徒刑刑罚的案件;
- 案件有重大社会影响或者社会关注度较高;
- 犯罪嫌疑人、被告人认罪认罚,但没有委托辩护人;
- 法律法规规定的其他情形。
- 公诉案件中的被害人及其法定代理人或者近亲属,自案件移送审查起诉之日起,因经济困难没有委托诉讼代理人的。
- 自诉案件的自诉人及其法定代理人,因经济困难没有委托诉讼代理人的。
民事、行政案件代理
这是最常见的法律援助类型,主要包括:
- 请求国家赔偿;
- 请求给予社会保险待遇或者最低生活保障待遇(如养老金、失业金、低保等);
- 请求发给抚恤金、救济金(如工伤抚恤、军人抚恤等);
- 请求支付劳动报酬(特别是农民工讨薪);
- 请求给付赡养费、扶养费、抚养费;
- 请求交通事故、医疗事故、工伤事故等人身损害赔偿;
- 请求因环境污染、生态破坏造成的损害赔偿;
- 婚姻家庭纠纷中,涉及请求给予经济帮助或者损害赔偿的;
- 因食品药品安全、产品质量、安全生产、环境污染、知识产权、征地拆迁等造成损害请求赔偿的;
- 主张因见义勇为行为产生的民事权益的;
- 农村土地承包经营权流转、土地承包经营权、宅基地纠纷;
- 进城务工人员请求支付劳动报酬、工伤赔偿的;
- 法律、法规、规章规定应当提供法律援助的其他情形。
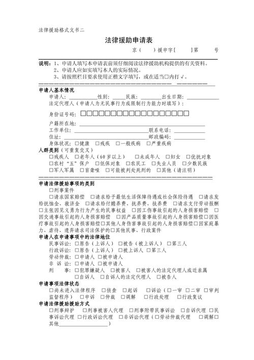
申请材料清单
准备好以上条件后,您需要准备以下材料向法律援助机构提出申请:
- 身份证明:身份证、户口本或其他有效身份证件。
- 经济困难证明:
- 一般情况:提供由申请人住所地或经常居住地的乡镇人民政府、街道办事处出具的经济困难证明,这是最核心的材料。
- 特殊群体:如果您属于上述“特殊标准”中的某类人群(如残疾人、低保户等),请提供相应的证件(如残疾证、低保证)。
- 案件相关材料:
- 民事/行政案件:起诉状、答辩状、证据材料(如合同、欠条、诊断证明、事故认定书等)。
- 刑事案件:如果是申请刑事辩护,需提供拘留证、逮捕证等文书复印件(可由办案机关提供)。
- 授权委托书:如果申请代理,需要签署一份授权委托书,明确授权范围。
- 法律援助申请表:在申请现场填写,由工作人员指导。
申请流程
- 申请:携带上述材料,向申请人住所地、案件发生地或者办案机关所在地的区级法律援助机构提出申请。
- 受理:法律援助机构在收到申请后,会在 5个工作日 内进行审查,材料齐全的,应当受理;材料不齐全的,会一次性告知需要补正的全部内容。
- 审查与决定:机构会在受理之日起 7个工作日 内,审查申请人是否符合经济困难标准和案件范围条件,并作出给予或不予法律援助的决定。
- 指派律师:决定给予法律援助后,机构会在 2个工作日 内指派律师事务所安排律师承办您的案件。
- 提供服务:律师会与您联系,了解案情,并提供专业的法律服务。
申请渠道
- 线上申请:可以通过 “北京法律服务网” (bj.12348.gov.cn) 进行在线申请和咨询。
- 线下申请:前往您所在区的 法律援助中心 或 街道/乡镇司法所 提交申请。
在北京申请法律援助,您需要:
(图片来源网络,侵删)
- 算收入:家庭月人均收入低于3180元,或者属于残疾人、低保户等特殊群体。
- 看案情:案件属于讨薪、要赔偿、打官司(国家赔偿、社保、抚养费等)或刑事辩护的法定范围。
- 备材料:准备好身份证、经济困难证明和案件相关材料。
- 去申请:到区法律援助中心或通过线上平台提交申请。
如果您对具体流程或材料有疑问,最直接有效的方式是拨打 公共法律服务热线 12348 进行咨询,或直接前往就近的法律援助中心寻求帮助。
文章版权及转载声明
作者:99ANYc3cd6本文地址:https://nbhssh.com/post/2720.html发布于 01-18
文章转载或复制请以超链接形式并注明出处宁波恒顺财经知识网



