欠钱不还能否通过法律解决?
当然可以!欠钱不还,走法律途径是完全合法且有效的解决方式。
(图片来源网络,侵删)
法律是保护债权人合法权益的最后一道防线,当您遇到欠钱不还的情况时,可以采取以下法律步骤,从温和到强硬,层层递进。
第一步:前期准备(关键中的关键)
在采取任何法律行动之前,准备工作至关重要,直接关系到您能否胜诉以及能否顺利执行。
-
整理证据材料: 这是整个诉讼过程的基石,您需要准备能够证明“借贷关系真实存在”和“对方未还款”的证据。
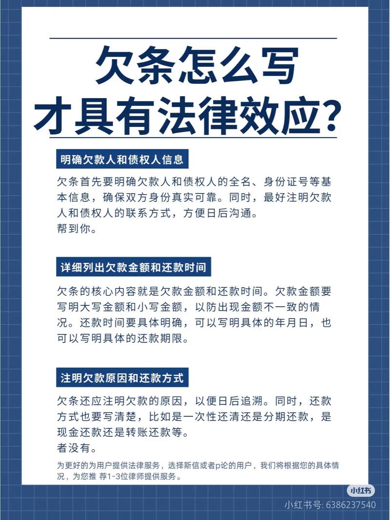
- 核心证据:
- 借条/欠条: 这是最有力的证据,上面应有借款人、出借人、借款金额、借款日期、还款日期、利息约定(如有)等关键信息,并有借款人的亲笔签名。
- 借款合同: 如果有正式的合同,请准备好。
- 辅助证据(非常重要):
- 银行转账记录: 显示您向对方账户转账的凭证,备注“借款”更佳。
- 微信/支付宝转账记录: 包含转账截图、聊天记录中关于借款的对话(如“这是借你的钱”、“收到,谢谢”等)。
- 现金交付凭证: 如果是现金,需要准备取款记录,并在聊天记录或录音中让对方承认收到了现金。
- 聊天记录/录音录像: 记录了您催款、对方承认欠款、承诺还款等内容的对话。注意: 录音录像在不侵害他人合法权益、不违反法律禁止性规定的情况下,可以作为证据。
- 证人证言: 如果有第三方在场见证了借款过程或催款过程,可以请其作证。
- 身份信息: 您和对方的身份证复印件,如果不知道对方身份证号,可以尝试通过其他方式获取,或在起诉后申请法院调取。
- 核心证据:
-
确定诉讼时效:
(图片来源网络,侵删)- 根据《民法典》,民间借贷的诉讼时效通常为3年,从您知道或应当知道权利受到损害及义务人之日起计算。
- 重要提示: 如果您在3年内从未向对方主张过权利(没有催款记录、聊天记录等),一旦超过3年,您就丧失了胜诉权(法院会判决您败诉),但债务本身仍然存在。
- 中断时效的方法: 在诉讼时效期间内,您向对方催款、对方同意还款等行为,都会导致诉讼时效重新计算。持续催款非常重要!
第二步:选择解决途径(按推荐顺序)
协商与催告(成本最低)
在采取法律行动前,可以先尝试与对方友好协商。
- 方法: 电话、微信、当面沟通,明确告知对方您已经准备好所有证据,并告知不还款将面临的法律后果(如起诉、上失信名单、影响征信等)。
- 优点: 成本低、速度快,如果能达成新的还款协议,是最好的结果。
- 技巧: 沟通时注意保留证据,如微信聊天记录、通话录音等。
申请支付令(速度快、成本低)
如果满足以下条件,申请支付令是绝佳选择:
- 债权债务关系明确、合法。
- 双方没有其他债务纠纷。
- 支付令能够送达债务人。
- 流程:
- 向债务人(欠款人)住所地的基层人民法院提交《支付令申请书》和证据材料。
- 法院审查后,如果符合条件,会在15天内发出支付令。
- 债务人收到支付令后,如果在15天内不提出书面异议,也不还款,您可以直接申请法院强制执行,整个过程非常快。
- 优点: 程序简单、速度快、费用低。
- 缺点: 如果债务人在15天内提出书面异议(无论理由是否成立),支付令就会失效,您只能转为普通诉讼程序。
提起民事诉讼(最常用、最有效)
如果协商无效,或者支付令失败,这是最常规、最有效的法律途径。
-
流程:
(图片来源网络,侵删)- 撰写起诉状: 写明原告(您)、被告(对方)的基本信息,以及您的诉讼请求(如:判令被告偿还借款本金XX元及利息;判令本案诉讼费用由被告承担等)和事实与理由(简述借款经过和催款未果的事实)。
- 向法院提交材料: 携带起诉状、您的身份证复印件、对方的身份信息(或线索)、以及所有证据材料的复印件和原件,到被告住所地或合同履行地的法院立案庭办理立案手续。
- 缴纳诉讼费: 法院会根据您的诉讼金额计算诉讼费,您需要在规定期限内缴纳,如果胜诉,诉讼费通常由败诉方承担。
- 法院审理:
- 庭前调解: 法院在开庭前可能会组织双方进行调解,如果达成一致,会出具《调解书》,与判决书具有同等法律效力。
- 开庭审理: 如果调解失败,法院会安排开庭,您需要出庭陈述事实、出示证据、进行辩论。
- 获得判决: 法院根据审理情况,作出判决,如果判决您胜诉,对方仍不还款,您可以在判决书生效后2年内,向法院申请强制执行。
-
强制执行: 这是法律最有力的“武器”,一旦申请强制执行,法院可以采取以下措施:
- 查询、冻结、划拨被执行人的银行存款。
- 查封、扣押、拍卖被执行人的房产、车辆、股权等财产。
- 将被执行人列入失信被执行人名单(俗称“老赖”名单),限制其高消费(如乘坐飞机、高铁、入住星级酒店等)、限制其子女就读高收费私立学校等。
- 对被执行人采取司法拘留措施。
总结与建议
| 途径 | 优点 | 缺点 | 适用情况 |
|---|---|---|---|
| 协商催告 | 成本最低,关系友好 | 成功率低,对方可能敷衍 | 金额不大,或对方只是暂时困难 |
| 支付令 | 速度快,成本低 | 一旦对方异议即失效 | 债权债务清晰,证据确凿 |
| 民事诉讼 | 程序严谨,结果强制力强 | 耗时较长,有诉讼成本 | 其他途径无效,或金额较大,证据充分 |
给您的建议:
- 先礼后兵: 先尝试友好协商,并保留催款证据。
- 证据为王: 无论选择哪种途径,证据都是核心,务必把借条、转账记录等整理得清清楚楚。
- 及时行动: 不要因为碍于情面或觉得麻烦而拖延,一旦超过诉讼时效,法律将无法保护您。
- 咨询专业人士: 如果案件复杂(如涉及高利贷、利息计算复杂、对方是公司等),建议咨询律师,由律师代理,能大大提高胜诉和执行的效率。
欠钱不还,法律是您最坚实的后盾,只要您准备充分,证据确凿,通过法律途径追回欠款是完全可行的。
文章版权及转载声明
作者:99ANYc3cd6本文地址:https://nbhssh.com/post/2620.html发布于 01-17
文章转载或复制请以超链接形式并注明出处宁波恒顺财经知识网



