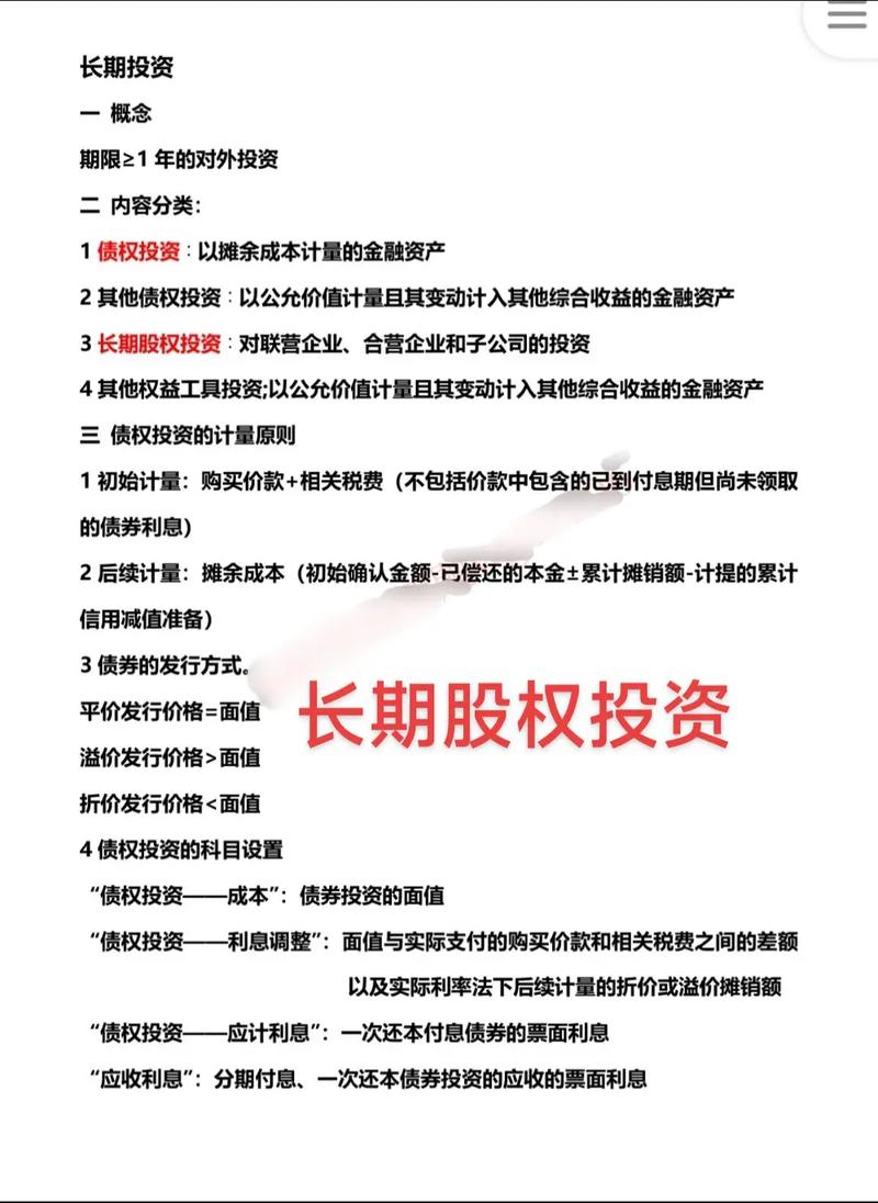
股权投资成本究竟包含哪些?
当然有,而且这是一个非常核心的概念。
(图片来源网络,侵删)
股权投资的“投资成本”不仅仅是投资者付出了多少钱,它是一个会计和法律上的核心概念,直接关系到投资者的初始权益、后续的账面价值以及未来的损益计算。
股权投资成本是指企业为取得股权所支付的对价,这个“对价”的形式是多样的,不仅仅局限于现金。
下面我们从几个方面来详细解析股权投资成本:
投资成本的主要构成(以什么形式支付?)
股权投资的成本,根据支付方式的不同,其具体构成也不同:
(图片来源网络,侵删)
以现金支付
这是最常见、最简单的情况。
- 成本构成:企业支付的全部购买价款,包括交易手续费、税费、佣金等相关直接费用。
- 举例:A公司出资1,000万元购买了B公司10%的股权,并支付了5万元的相关交易费用,A公司对这笔股权投资的初始成本就是 1,005万元。
以非现金资产支付
当投资者用自己拥有的非货币性资产(如固定资产、无形资产、存货等)来换取股权时,情况会复杂一些。
- 成本构成:通常以该非现金资产的公允价值为基础来确定,如果该资产的公允价值能可靠计量,则以其公允价值加上相关税费作为投资成本。
- 举例:A公司用一台原值500万、已计提折旧200万、账面净值300万的设备,换取了B公司10%的股权,该设备在活跃市场上的公允价值为450万元,A公司这笔股权投资的成本就是 450万元(假设无相关税费),注意,这里需要确认资产处置损益(450万 - 300万 = 150万收益)。
通过发行自身权益性工具(如增发股票)支付
当目标公司成为投资方的子公司,或者投资方通过向标的公司增发自己的股份来获取其股权时。
- 成本构成:以发行股份的公允价值作为投资成本。
- 举例:A公司是一家上市公司,它决定增发自身100万股股票(当前市价为每股20元)来换取B公司10%的股权,A公司这笔股权投资的成本就是 100万 × 20元/股 = 2,000万元。
通过企业合并取得
这是股权投资中一种特殊且重要的形式,分为同一控制下和非同一控制下的企业合并,其成本确定原则截然不同。
(图片来源网络,侵删)
-
非同一控制下的企业合并:
- 成本构成:购买方在购买日为取得对被购买方的控制权而付出的资产、发生或承担的负债以及发行的权益性证券的公允价值。
- 核心:用“公允价值”计量,可能会产生商誉。
- 举例:A公司(非B公司关联方)出资3,000万元现金购买了B公司100%的股权,B公司可辨认净资产公允价值为2,800万元,A公司的投资成本是3,000万元,其中3,000万 - 2,800万 = 200万元确认为“商誉”。
-
同一控制下的企业合并:
- 成本构成:以在合并日取得被合并方所有者权益在最终控制方合并财务报表中的账面价值份额为基础。
- 核心:用“账面价值”计量,不产生商誉。
- 举例:A公司和B公司同属于C集团,A公司出资2,500万元现金从集团内部购买了B公司100%的股权,B公司在C集团合并报表中的净资产账面价值为2,000万元,A公司的投资成本是 2,000万元(即账面价值),支付的500万元差额调整资本公积。
投资成本在会计上的重要性
确定正确的投资成本至关重要,因为它直接影响到:
- 初始确认:投资成本是计入“长期股权投资”或“交易性金融资产”等科目的入账价值,是整个核算的起点。
- 后续计量:
- 对于长期股权投资(通常持股比例>20%),投资成本是计算“长期股权投资”科目余额的基础,后续根据核算方法(成本法或权益法)进行调整。
- 对于金融资产(如“交易性金融资产”),投资成本是“交易性金融资产——成本”科目的余额,其公允价值变动计入当期损益。
- 损益计算:
- 处置时:处置股权投资时,确认的投资收益/损失 =
处置收入 - 投资成本 - 已宣告但未发放的现金股利,投资成本是计算最终盈亏的关键基数。 - 持有期间:在权益法下,投资成本会影响后续确认的投资损益份额。
- 处置时:处置股权投资时,确认的投资收益/损失 =
特殊情况:投资成本的调整
在某些情况下,初始确认的投资成本还需要进行调整:
- 包含的已宣告但尚未发放的现金股利或利润:如果购买价款中包含了被投资单位已宣告但尚未发放的现金股利,这部分股利应从投资成本中扣除,单独作为“应收股利”处理。
- 举例:A公司以1,010万元购买B公司10%股权,其中B公司已宣告但未发放的现金股利为10万元,A公司的投资成本为 1,000万元,另外10万元计入“应收股利”。
股权投资不仅有投资成本,而且这个成本是整个股权投资管理的基石。
它不是简单的“买价”,而是根据支付方式(现金、非现金资产、发行股份)和交易性质(一般购买、企业合并)等一系列会计准则综合计算得出的初始入账价值,正确地确定和计量投资成本,不仅关系到财务报表的准确性,也直接影响到投资者的投资回报分析和税务处理,在进行任何股权投资决策前,都必须对投资成本有清晰、准确的理解。
文章版权及转载声明
作者:99ANYc3cd6本文地址:https://nbhssh.com/post/2330.html发布于 01-04
文章转载或复制请以超链接形式并注明出处宁波恒顺财经知识网



