集资诈骗罪中诈骗金额如何认定?
这是一个非常重要且复杂的法律问题,因为它直接关系到罪名的成立、量刑的轻重以及追赃挽损的多少。
(图片来源网络,侵删)
什么是集资诈骗罪?
根据《中华人民共和国刑法》第一百九十二条的规定,集资诈骗罪是指以非法占有为目的,使用诈骗方法非法集资,数额较大的行为。
构成此罪的核心要件有两个:
- 主观目的:非法占有,这是区别于其他非法集资类犯罪(如非法吸收公众存款罪)的关键,行为人从一开始就根本没有打算还本付息,而是将集资款用于个人挥霍、转移、隐藏或用于违法犯罪活动,其意图是永久性地非法占有他人财物。
- 客观手段:使用诈骗方法,即通过虚构事实、隐瞒真相的方式,让被害人产生错误认识并“自愿”交出资金,常见的手段包括:伪造公司资质、虚构投资项目(如房地产、区块链、原始股)、承诺高额回报、利用名人效应等。
诈骗金额的核心地位
在集资诈骗罪中,诈骗金额是定罪量刑的最核心、最关键的依据,它不仅决定了行为人是否构成犯罪,还直接决定了刑罚的轻重程度。
中国的刑法体系将集资诈骗罪的量刑分为三个档次,每个档次都与诈骗金额直接挂钩。
(图片来源网络,侵删)
(一)量刑档次与金额标准
根据最高人民法院《关于审理非法集资刑事案件具体应用法律若干问题的规定》,金额标准如下:
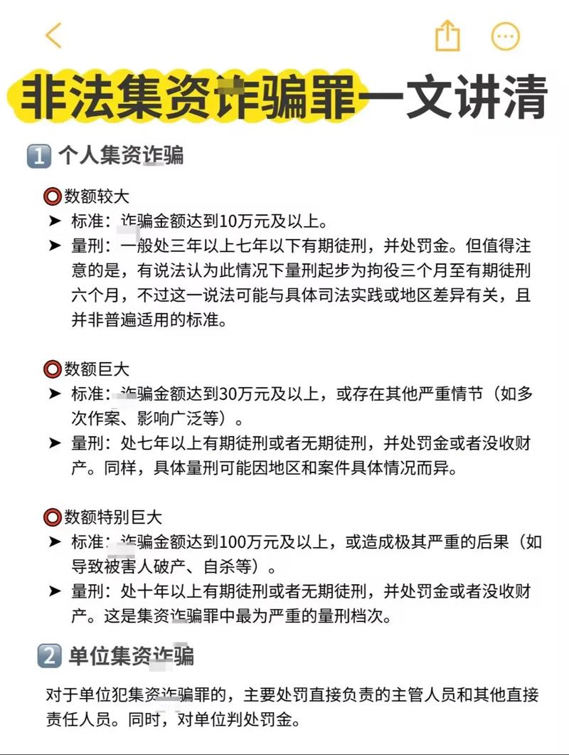
第一档:数额较大(起点标准)
- 金额标准:个人进行集资诈骗,数额在10万元以上;单位进行集资诈骗,数额在50万元以上。
- 法律后果:处 三年以上七年以下有期徒刑,并处罚金。
- 理解:这是集资诈骗罪的“入罪门槛”,只要达到这个金额,且符合犯罪构成要件,就构成了集资诈骗罪,将面临至少三年的有期徒刑。
第二档:数额巨大(加重情节)
- 金额标准:个人进行集资诈骗,数额在100万元以上;单位进行集资诈骗,数额在500万元以上。
- 法律后果:处 七年以上有期徒刑或者无期徒刑,并处罚金或者没收财产。
- 理解:这是第一个加重处罚的档次,诈骗金额达到这个级别,刑期将大幅提升,起点就是七年,最高可至无期徒刑。
第三档:数额特别巨大(特别加重情节)
(图片来源网络,侵删)
- 金额标准:个人进行集资诈骗,数额在1000万元以上;单位进行集资诈骗,数额在5000万元以上。
- 法律后果:处 十年以上有期徒刑或者无期徒刑,并处罚金或者没收财产。
- 理解:这是最严重的档次,诈骗金额极其巨大,社会危害性极强,法定刑期起点为十年,最高可至无期徒刑。
诈骗金额如何计算?
计算诈骗金额是一个技术性很强的工作,主要遵循以下原则:
计算原则:行为人实际骗取的金额
集资诈骗的金额应以行为人实际骗取的金额为准。
- 已支付利息/回报的,应扣除:在案发前,行为人已经支付给集资参与人的本金和利息(或回报),应从诈骗金额中扣除,因为这部分钱行为人已经“返还”了,其非法占有的目的针对的是剩余部分。
- 复利不应计入:将后期骗取的资金用于支付前期本金和利息的,这部分利息(复利)不应计入诈骗金额,因为它本质上是用骗来的新钱还旧债,并未增加行为人最终非法占有的总额。
计算节点:以案发时为准
诈骗金额的计算通常以案发时为时间节点。
- 已集资的金额:案发前已经实际到账的金额。
- 未实际到账的金额:如果行为人已经签订了合同、发出了集资要约,但集资款在案发前尚未完全到账,对于这部分未实际到账的金额,一般不计入犯罪数额,但如果行为人已经着手实施,且资金一旦到账就会被其非法占有,可以作为量刑时的酌情情节考虑。
不同主体的计算标准
- 个人犯罪:以个人名义实施的,所有诈骗金额合并计算。
- 单位犯罪:以单位名义实施的,为单位所骗取的全部金额,如果单位中多人共同实施,所有人员的犯罪金额应合并计算,以确定整体的量刑档次。
金额之外的其他重要情节
虽然金额是核心,但司法机关在量刑时还会综合考虑其他情节,这些情节也可能影响最终的刑罚:
-
犯罪情节:
- 集资后资金去向:是用于挥霍、赠与、转移,还是部分用于生产经营?前者表明非法占有目的更强,处罚更重。
- 诈骗手段:是普通的虚假宣传,还是使用了伪造国家机关文件、公司印章等特别恶劣的手段?
- 造成的社会影响:是否引发群体性事件、上访等,严重影响社会稳定?
-
退赃退赔情况:
- 这是对量刑影响最大的酌定情节,如果行为人在案发前或案发后积极退赃、退赔,挽回集资参与人的全部或大部分损失,法院在量刑时可以从轻、减轻甚至免除处罚。
- 对于集资诈骗的被害人来说,能否拿回钱,很大程度上取决于行为人的退赔能力。
-
被告人的认罪悔罪态度:
是否如实供述自己的罪行?是否真诚悔过?这些也是法院量刑时考虑的因素。
| 量刑档次 | 个人金额标准 | 单位金额标准 | 刑罚 |
|---|---|---|---|
| 数额较大 | 10万元以上 | 50万元以上 | 3-7年有期徒刑,并处罚金 |
| 数额巨大 | 100万元以上 | 500万元以上 | 7年以上有期徒刑或无期徒刑,并处罚金或没收财产 |
| 数额特别巨大 | 1000万元以上 | 5000万元以上 | 10年以上有期徒刑或无期徒刑,并处罚金或没收财产 |
重要提示:
- 金额标准是司法解释的起点标准,在司法实践中,即使刚达到10万元,如果情节特别恶劣,也可能在法定刑幅度内从重处罚。
- 法律条文和司法解释可能会更新,具体案件的处理应以最新的法律规定和司法解释为准。
- 如果您或您身边的人涉及集资诈骗案件,强烈建议立即咨询专业的刑事律师,以获得最准确的法律帮助。
文章版权及转载声明
作者:99ANYc3cd6本文地址:https://nbhssh.com/post/2019.html发布于 2025-12-31
文章转载或复制请以超链接形式并注明出处宁波恒顺财经知识网



