关于肇事逃逸的法律法规
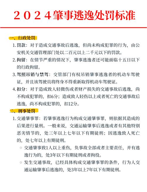
行政责任、民事责任和刑事责任。
(图片来源网络,侵删)
核心法律依据
处理肇事逃逸案件的主要法律法规包括:
- 《中华人民共和国刑法》:规定了交通肇事逃逸的刑事责任。
- 《中华人民共和国道路交通安全法》:规定了肇事逃逸的行政处罚和行政责任。
- 《中华人民共和国民法典》(原《侵权责任法》):规定了肇事逃逸的民事赔偿责任。
- 《道路交通事故处理程序规定》:公安机关交通管理部门处理事故的程序性规定。
行政责任(行政处罚)
这是针对肇事逃逸但尚未构成犯罪的情况。
根据《道路交通安全法》第九十九条规定:
- 行为:造成交通事故后逃逸。
- 处罚:
- 驾驶证处罚:由公安机关交通管理部门吊销机动车驾驶证。
- 罚款:二百元以上二千元以下罚款。
- 特殊规定:对于“造成交通事故后逃逸,尚不构成犯罪”的,可以并处十五日以下拘留。
要点:
(图片来源网络,侵删)
- 终身禁驾:如果存在“交通肇事后逃逸”的情况,且该行为构成了犯罪(见下文刑事责任部分),那么根据《道路交通安全法》第一百零一条,公安机关交通管理部门将会终生不得重新取得机动车驾驶证,这是对驾驶资格最严厉的行政处罚。
- “尚不构成犯罪” vs “构成犯罪”:这是区分行政责任和刑事责任的关键界限,如果事故仅造成财产损失或轻微伤,逃逸者可能只承担行政责任;但如果造成重伤、死亡或重大财产损失,则将升级为刑事责任。
刑事责任(最严重的后果)
这是肇事逃逸法律后果中最严厉的部分,主要规定在《刑法》第一百三十三条“交通肇事罪”中。
根据情节严重程度,刑事责任分为三个层次:
基本犯(交通肇事罪)
- 构成条件:违反交通运输管理法规,因而发生重大事故,致人重伤、死亡或者使公私财产遭受重大损失。
- 量刑:处三年以下有期徒刑或者拘役。
加重犯(交通肇事后逃逸)
- 构成条件:在构成基本犯的基础上,“交通运输肇事后逃逸”。
- 关键点:这里的“逃逸”指的是为逃避法律追究而逃跑,其主观恶性是认定此情节的关键。
- 量刑:处三年以上七年以下有期徒刑。
- 司法解释:根据最高人民法院的司法解释,以下情况通常被认定为“交通运输肇事后逃逸”:
- 发生事故后,为逃避法律追究而离开事故现场。
- 事故当事人认为自己没有责任,驾车驶离事故现场。
- 有证据证明其知道或应当知道发生事故,仍驾车或弃车离开事故现场。
特别加重犯(因逃逸致人死亡)
- 构成条件:在“交通肇事后逃逸”的基础上,由于行为人的逃逸行为,导致被害人因得不到及时救助而死亡。
- 关键点:这里的“致人死亡”与事故发生时的原始伤害(如撞击)无关,而是二次、间接地因延误抢救而导致的死亡,这是对行为人主观恶性最严重的惩罚。
- 量刑:处七年以上有期徒刑。
注意:如果行为人在逃逸后,将被害人带离事故现场后隐藏或遗弃,致使被害人无法得到救助而死亡或严重残疾的,将不再适用“因逃逸致人死亡”的条款,而是直接认定为《刑法》第二百三十二条的“故意杀人罪”或第二百三十四条的“故意伤害罪”,刑罚将更为严厉(死刑、无期徒刑或十年以上有期徒刑)。
民事责任(经济赔偿)
无论是否构成犯罪,肇事逃逸者都必须承担对受害者的民事赔偿责任。
(图片来源网络,侵删)
根据《民法典》第一千二百零八条和第一千二百一十三条的规定:
- 责任主体:机动车发生交通事故造成损害,先由承保机动车强制保险的保险公司在责任限额范围内予以赔偿。
- 逃逸的特殊处理:
- 如果肇事车辆参加了机动车第三者责任强制保险(交强险),保险公司在责任限额内仍需对受害人进行赔偿,之后,保险公司可以向肇事方(逃逸者)追偿。
- 如果肇事车辆未参加交强险,或者逃逸后无法确定肇事车辆,那么道路交通事故社会救助基金将先行垫付受害人的抢救费用、丧葬费用等,之后,救助基金管理机构有权向事故责任人(逃逸者)追偿。
要点:
- 逃逸不影响赔偿责任:逃逸行为本身并不会免除肇事者的民事赔偿责任,相反,由于其逃逸行为,可能导致受害者无法得到及时救治,损害后果扩大,这部分扩大的损失也需要由逃逸者承担。
- 保险追偿:保险公司先行赔付后,可以向逃逸的肇事司机追偿全部款项。
法律后果总结表
为了更直观地理解,这里有一个总结表格:
| 事故后果 | 行为表现 | 行政责任 | 刑事责任 | 民事责任 |
|---|---|---|---|---|
| 轻微事故 (仅财产损失或轻微伤) |
发生事故后逃逸 | 吊销驾照,罚款,可并处15日以下拘留 | 不构成犯罪 | 全额赔偿对方损失 |
| 一般事故 (致人重伤或死亡,但未逃逸) |
- | 可能暂扣、吊销驾照 | 三年以下有期徒刑或拘役 | 保险赔付 + 不足部分个人赔偿 |
| 加重事故 (致人重伤或死亡,且逃逸) |
- | 终生禁驾 | 三年以上七年以下有期徒刑 | 保险赔付后追偿 + 个人全额赔偿 |
| 特别加重事故 (因逃逸导致被害人死亡) |
- | 终生禁驾 | 七年以上有期徒刑 | 保险赔付后追偿 + 个人全额赔偿 |
| 极端情况 (将被害人带离现场后隐藏或遗弃) |
- | 终生禁驾 | 故意杀人罪或故意伤害罪 | 保险赔付后追偿 + 个人全额赔偿 |
特别提醒:对“顶包”行为的法律认定
在现实中,肇事逃逸后,肇事方常会找人“顶包”(冒名顶替),这种行为本身是新的违法行为,会受到严厉惩处:
- 对肇事者:其“逃逸”行为证据确凿,无法因“顶包”而改变,除了承担上述所有法律责任外,还可能因妨碍公务、作伪证等行为被追加行政处罚或刑事责任。
- 对“顶包者”:顶包者”明知是犯罪事实而为其作假证包庇,将构成《刑法》第三百一十条的“包庇罪”,可能被判处三年以下有期徒刑、拘役或者管制。
肇事逃逸是法律明令禁止并严厉打击的行为,它不仅是对受害者生命财产权的漠视,更是对社会公共秩序的严重挑战,法律通过行政处罚、刑事追究和民事赔偿三重机制,构建了严密的惩处体系,任何试图通过逃逸来逃避责任的行为,最终都将面临更为严重的法律后果,可谓“聪明反被聪明误”,一旦发生交通事故,正确的做法是立即停车、保护现场、抢救伤员、并立即报警。
文章版权及转载声明
作者:99ANYc3cd6本文地址:https://nbhssh.com/post/1925.html发布于 2025-12-29
文章转载或复制请以超链接形式并注明出处宁波恒顺财经知识网



